Układy do pomiaru prądu potrzebne są w wielu systemach, na przykład w sterownikach silników itp. W poniższym artykule przyjrzymy się jak zaprojektować układ i płytkę drukowaną do pomiaru prądu płynącego przez opornik pomiarowy. Dzięki wykorzystaniu poniższej wiedzy możliwe jest zaprojektowanie niedrogiego i prostego układu, który będzie charakteryzował się wysokimi parametrami.
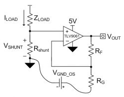
Układ do pomiaru prądu oparty jest o pojedynczy wzmacniacz operacyjny (op-amp) mierzący spadek napięcia na oporniku pomiarowym włączonym szeregowo pomiędzy obciążenie a masę. Na rysunku 1 pokazano schemat ideowy układu z wykorzystaniem miniaturowego op-ampa TLV9061.
Napięcie wyjściowe z układu opisane jest równaniem (1), zapisanym poniżej:
gdzie wzmocnienie G, opisane jest wzorem:
Teraz zaprojektować musimy dla powyższego układu płytkę drukowaną. Są dwa głównie wymagania dobrego projektu takiego układu. Po pierwsze, musimy zapewnić, że połączenie od opornika pomiarowego do nieodwracającego wejścia op-ampa oraz od masy opornika $$R_{shunt}$$ do masy opornika
RG jest możliwie krótkie. Tego rodzaju połączenie jest nazywane połączeniem Kelvina.
Jeśli w systemie nie będziemy korzystać z połączenia Kelvina, spowoduje to, że w szeregu z opornikiem pomiarowym pojawią się pewne oporności pasożytnicze, co z kolei przełoży się na powstanie błędów wzmocnienia układu. Na rysunku 2 zaznaczono, gdzie pojawia się pasożytnicza rezystancja, która degraduje parametry naszego układu pomiarowego.
Dla układu pokazanego na rysunku 2 napięcie wyjściowe opisane jest równaniem (2):
Drugim wymogiem co do projektu płytki drukowanej jest konieczność podłączenia opornika RG do masy, blisko punktu, gdzie do masy podłączony jest opornik pomiarowy. Jako że przez wylewkę masy płynie prąd, pojawia się na niej spadek napięcia. Sprawia to, że pojawić się może różnica potencjałów pomiędzy punktem gdzie do masy dołączony jest opornik pomiarowy, a gdzie do masy dopięty jest opornik RG.
Taka różnica potencjałów, jak opisana powyżej, wprowadzić może do układu pomiarowego pewien niekorzystny offset, co przekłada się na błąd napięcia wyjściowego - błąd pomiaru prądu. Na rysunku 3 zaprezentowano ideowy schemat obrazujący różnicę potencjałów w naszym systemie.
Aby wyliczyć napięcie wyjściowe w układzie z różnicą potencjałów na potencjale masy, korzystamy z równania (3):
Wiedząc już jakie wymagania stawiane są projektowy, możemy uściślić schemat ideowy z rysunku 1:
Znając już podstawowe wymagania co do rysunku ścieżek opisywanego układu do pomiaru prądu, zaproponować możemy projekt tej części PCB dla schematu z rysunku 1. Przykładowy projekt pokazano na [/b]rysunku 5[/b]. Czerwone ścieżki to warstwa top, a niebieskie to warstwa bottom. Do układu dodano opornik R5 oraz kondensator C1. R5 jest obciążeniem wyjścia, a C1 filtruje zasilanie wzmacniacza operacyjnego - muszą one znaleźć się w systemie, ale pominięto je na schematach dla uproszczenia.
Warto zwrócić uwagę jak krótkie są ścieżki Kelvina łączące opornik pomiarowy z RG i op-ampem. Dzięki wykorzystaniu miniaturowego TLV9061 możliwe było umieszczenie wszystkich elementów pasywnych i wzmacniacza pomiędzy padami opornika pomiarowego.
Podsumowując - projektując PCB dla układu do pomiaru prądu po niskiej stronie zasilania, pamiętać musimy o szeregu prostych zasad:
* Korzystajmy z połączeń Kelvina do opornika pomiarowego.
* Umieśćmy opornik RG możliwie blisko miejsca, gdzie opornik pomiarowy styka się z masą.
* Kondensator filtrujący zasilanie wzmacniacza musi znaleźć się blisko niego.
* W układzie musi być co najmniej jedna wylewka masy.
Źródło: https://e2e.ti.com/blogs_/b/analogwire/archive/2018/02/06/how-to-lay-out-a-pcb-for-high-performance-low-side-current-sensing-designs
Układ do pomiaru prądu oparty jest o pojedynczy wzmacniacz operacyjny (op-amp) mierzący spadek napięcia na oporniku pomiarowym włączonym szeregowo pomiędzy obciążenie a masę. Na rysunku 1 pokazano schemat ideowy układu z wykorzystaniem miniaturowego op-ampa TLV9061.
Napięcie wyjściowe z układu opisane jest równaniem (1), zapisanym poniżej:
$$V_{out} = I_{load} \times R_{shunt} \times G$$ (1)
gdzie wzmocnienie G, opisane jest wzorem:
$$G = 1 + \frac {R_F}{R_G}$$
Teraz zaprojektować musimy dla powyższego układu płytkę drukowaną. Są dwa głównie wymagania dobrego projektu takiego układu. Po pierwsze, musimy zapewnić, że połączenie od opornika pomiarowego do nieodwracającego wejścia op-ampa oraz od masy opornika $$R_{shunt}$$ do masy opornika
RG jest możliwie krótkie. Tego rodzaju połączenie jest nazywane połączeniem Kelvina.
Jeśli w systemie nie będziemy korzystać z połączenia Kelvina, spowoduje to, że w szeregu z opornikiem pomiarowym pojawią się pewne oporności pasożytnicze, co z kolei przełoży się na powstanie błędów wzmocnienia układu. Na rysunku 2 zaznaczono, gdzie pojawia się pasożytnicza rezystancja, która degraduje parametry naszego układu pomiarowego.
Dla układu pokazanego na rysunku 2 napięcie wyjściowe opisane jest równaniem (2):
$$V_{out} = I_{load} \times (R_{shunt} + R_{stray}) \times G$$ (2)
Drugim wymogiem co do projektu płytki drukowanej jest konieczność podłączenia opornika RG do masy, blisko punktu, gdzie do masy podłączony jest opornik pomiarowy. Jako że przez wylewkę masy płynie prąd, pojawia się na niej spadek napięcia. Sprawia to, że pojawić się może różnica potencjałów pomiędzy punktem gdzie do masy dołączony jest opornik pomiarowy, a gdzie do masy dopięty jest opornik RG.
Taka różnica potencjałów, jak opisana powyżej, wprowadzić może do układu pomiarowego pewien niekorzystny offset, co przekłada się na błąd napięcia wyjściowego - błąd pomiaru prądu. Na rysunku 3 zaprezentowano ideowy schemat obrazujący różnicę potencjałów w naszym systemie.
Aby wyliczyć napięcie wyjściowe w układzie z różnicą potencjałów na potencjale masy, korzystamy z równania (3):
$$V_{out} = I_{load} \times R_{shunt} \times (1 + \frac {R_F}{R_G} - V_{GND_OS} \times \frac {R_F}{R_G}$$ (3)
Wiedząc już jakie wymagania stawiane są projektowy, możemy uściślić schemat ideowy z rysunku 1:
Znając już podstawowe wymagania co do rysunku ścieżek opisywanego układu do pomiaru prądu, zaproponować możemy projekt tej części PCB dla schematu z rysunku 1. Przykładowy projekt pokazano na [/b]rysunku 5[/b]. Czerwone ścieżki to warstwa top, a niebieskie to warstwa bottom. Do układu dodano opornik R5 oraz kondensator C1. R5 jest obciążeniem wyjścia, a C1 filtruje zasilanie wzmacniacza operacyjnego - muszą one znaleźć się w systemie, ale pominięto je na schematach dla uproszczenia.
Warto zwrócić uwagę jak krótkie są ścieżki Kelvina łączące opornik pomiarowy z RG i op-ampem. Dzięki wykorzystaniu miniaturowego TLV9061 możliwe było umieszczenie wszystkich elementów pasywnych i wzmacniacza pomiędzy padami opornika pomiarowego.
Podsumowując - projektując PCB dla układu do pomiaru prądu po niskiej stronie zasilania, pamiętać musimy o szeregu prostych zasad:
* Korzystajmy z połączeń Kelvina do opornika pomiarowego.
* Umieśćmy opornik RG możliwie blisko miejsca, gdzie opornik pomiarowy styka się z masą.
* Kondensator filtrujący zasilanie wzmacniacza musi znaleźć się blisko niego.
* W układzie musi być co najmniej jedna wylewka masy.
Źródło: https://e2e.ti.com/blogs_/b/analogwire/archive/2018/02/06/how-to-lay-out-a-pcb-for-high-performance-low-side-current-sensing-designs
Fajne? Ranking DIY
