logo elektroda
logo elektroda
X
logo elektroda
REKLAMA
REKLAMA
Adblock/uBlockOrigin/AdGuard mogą powodować znikanie niektórych postów z powodu nowej reguły.

Szukam schematów do UPS APC BKBABY 300I oraz Back 300 (BK 300I)

elemaster 10 Mar 2018 21:24 4062 7
REKLAMA
  • #1 17094267
    elemaster
    Poziom 9  
    Szukam schematów do UPS APC BKBABY 300I oraz Back 300 (BK 300I)
    Poszukuję schematu do UPS Back 300 (BK 300I). Będę bardzo wdzięczny za udostępnienie.
  • REKLAMA
  • REKLAMA
  • #3 17096663
    elemaster
    Poziom 9  
    Dziękuję za zainteresowanie i chęć pomocy. Schemat ten nie pasuje do tego UPS. Prosiłbym o konkretny schemat do podanego typu na załączonym wcześniej zdjęciu. Może ktoś taki posiada.
  • REKLAMA
  • #4 17097089
    januszx3
    Poziom 31  
    elemaster napisał:
    Prosiłbym o konkretny schemat do podanego typu na załączonym wcześniej zdjęciu.

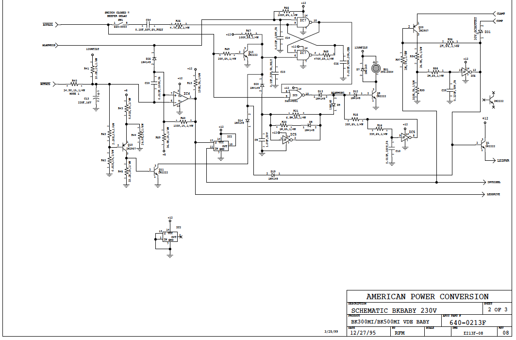
    W/g niektórych źródeł serwisowych, w dopasowaniu schematu UPS f-my APC (American Power Conversion), należy kierować się oznaczeniem płyty głównej, … i w tym celu należy otworzyć UPS, określić nazwę płyty ... i poszukać schematu.
    I tak, kierując się tą wskazówką, przykładowo, … schematy płyt -"640-0213F", … stosowane w UPS BKBABY 230V, … pasują do modeli UPS - BK300MI i BK500MI,
    Jeśli możesz, to w uzupełnieniu,…podaj nazwę płyty w Twoim UPS, …. a jeśli okazałaby się zbieżność modeli BK300I i BK300MI, … to zał. w/w schematy :
    Szukam schematów do UPS APC BKBABY 300I oraz Back 300 (BK 300I) Szukam schematów do UPS APC BKBABY 300I oraz Back 300 (BK 300I) Szukam schematów do UPS APC BKBABY 300I oraz Back 300 (BK 300I)
  • #5 17098084
    elemaster
    Poziom 9  
    Dziękuję serdecznie za dotychczasową pomoc i proszę o dalszą. Płyta ta ma oznaczenie: 640-0213D
    REV. 05
    Jakoś nie mogę odnaleźć takiego schematu.
  • REKLAMA
  • Pomocny post
    #6 17098360
    januszx3
    Poziom 31  
    elemaster napisał:
    Płyta ta ma oznaczenie: 640-0213D
    REU. 05
    Jakoś nie mogę odnaleźć takiego schematu.

    Twoja płyta oznaczona 640-0213D, zgodnie z informacją fabryczną APC, …pochodzi z 1997r, … a zamieszczone przeze mnie schematy płyty 640-0213F, … przedstawiają ostatnią produkowaną wersję płyty 640-0213(B… F), ... z 1999r.
    Kolejne zmiany w latach …1996…1999, przedstawia poniższa ilustracja:
    Szukam schematów do UPS APC BKBABY 300I oraz Back 300 (BK 300I), … dodatkowo załączam pdf.
    Wydaje Ci się, że:
    Cytat:
    Płyta ta ma oznaczenie: 640-0213D REV. 05
    Jakoś nie mogę odnaleźć takiego schematu.
    … a faktycznie, już go masz, …bo do wersji D REV 05(Revision 5), ….w 1998r. dokonano zmian :
    Szukam schematów do UPS APC BKBABY 300I oraz Back 300 (BK 300I) , … i kontynuowano produkcję zmodyfikowaną, …w wersji F REV 07.
  • #7 17115871
    elemaster
    Poziom 9  
    Mam schemat i zabrałem się za naprawę. Uszkodzona jest dioda D30 , jaka ma być do tego typu? Układ IC1 może ktoś zna oznaczenie , na schemacie nie opisany. Na płycie zakryte radiatorem.
  • #8 19988833
    RadzikRdk
    Poziom 6  
    Jest to dioda zenera 33v. Wstaw schemat
REKLAMA