Witajcie,
podłączam USBASP v2.0 na sterowniku libusb-win32, zworka na programatorze na 5V- ale nie działa i tak w żadnej konfiguracji, bez zewnętrznego zasilania do własnej płytki z ATMega32.
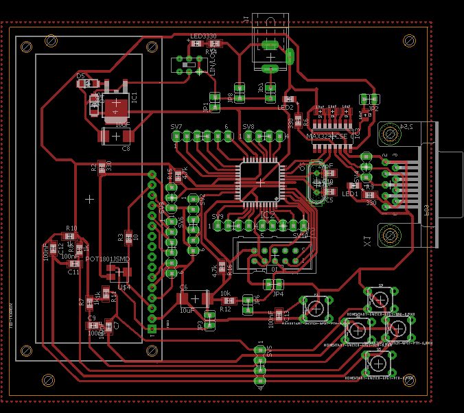
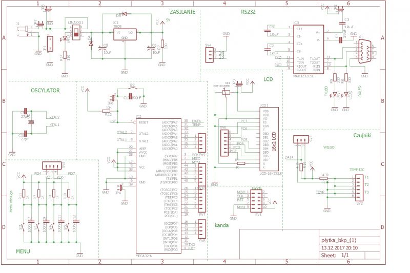
Zdjęcia połączeń:

-Próbuję sprawdzić komunikację przez mkAVRcalculator i dostaję typowe komunikaty o braku połączenia:( dla każdego SCK speed)
avrdude.exe: set SCK frequency to 93750 Hz
avrdude.exe: warning: cannot set sck period. please check for usbasp firmware update.
avrdude.exe: error: programm enable: target doesn't answer. 1
avrdude.exe: initialization failed, rc=-1
avrdude.exe: AVR device initialized and ready to accept instructions
avrdude.exe: Device signature = 0x000000
avrdude.exe: Yikes! Invalid device signature.
avrdude.exe: Expected signature for ATMEGA8 is 1E 93 07
-Próbowałem też przez AVRDUDEES z tym samym skutkiem:
avrdude.exe: set SCK frequency to 93750 Hz
avrdude.exe: warning: cannot set sck period. please check for usbasp firmware update.
avrdude.exe: error: programm enable: target doesn't answer. 1
avrdude.exe: initialization failed, rc=-1
Double check connections and try again, or use -F to override
this check.
avrdude.exe done. Thank you.
-Eclipse tak samo: rc=-1
Co robić??
Z góry dziękuję
podłączam USBASP v2.0 na sterowniku libusb-win32, zworka na programatorze na 5V- ale nie działa i tak w żadnej konfiguracji, bez zewnętrznego zasilania do własnej płytki z ATMega32.
Zdjęcia połączeń:
-Próbuję sprawdzić komunikację przez mkAVRcalculator i dostaję typowe komunikaty o braku połączenia:( dla każdego SCK speed)
avrdude.exe: set SCK frequency to 93750 Hz
avrdude.exe: warning: cannot set sck period. please check for usbasp firmware update.
avrdude.exe: error: programm enable: target doesn't answer. 1
avrdude.exe: initialization failed, rc=-1
avrdude.exe: AVR device initialized and ready to accept instructions
avrdude.exe: Device signature = 0x000000
avrdude.exe: Yikes! Invalid device signature.
avrdude.exe: Expected signature for ATMEGA8 is 1E 93 07
-Próbowałem też przez AVRDUDEES z tym samym skutkiem:
avrdude.exe: set SCK frequency to 93750 Hz
avrdude.exe: warning: cannot set sck period. please check for usbasp firmware update.
avrdude.exe: error: programm enable: target doesn't answer. 1
avrdude.exe: initialization failed, rc=-1
Double check connections and try again, or use -F to override
this check.
avrdude.exe done. Thank you.
-Eclipse tak samo: rc=-1
Co robić??
Z góry dziękuję


