logo elektroda
logo elektroda
X
logo elektroda
REKLAMA
REKLAMA
Adblock/uBlockOrigin/AdGuard mogą powodować znikanie niektórych postów z powodu nowej reguły.

Yosan CB300 - odbiór rozmówcy na sąsiednich kanałach

domino20 31 Mar 2018 18:59 1476 9
REKLAMA
  • #1 17140963
    domino20
    Poziom 12  
    Witam posiadam radio Cb yosan 300 i mam problem z odbiorem. Słyszę rozmówcę ale też słyszę go na 2 kanałach wyżej i niżej i ciężko zlokalizować na którym kanale on faktycznie nadaje. Miał ktoś taki problem ?
  • REKLAMA
  • REKLAMA
  • #3 17141092
    domino20
    Poziom 12  
    Próbowałem na 19 kanale i tak było i próbowałem też na 26 kanale i też tak się działo - nawet nie dałem rady się wbić w rozmowę bo nie wiedziałem na jakim kanale dokładnie rozmawiają .
  • REKLAMA
  • #5 17141384
    domino20
    Poziom 12  
    Ok ale będzie to raczej kwestia rozstrojenia ? Czy coś z syntezą ?
  • REKLAMA
  • #7 17142746
    maylo
    Poziom 26  
    Przed wysyłką sprawdź czy na pewno jesteś w PL i wykonaj reset - te radia czasem potrafiły "głupieć" tak samo jak bliźniaczy model CB100 i będąc w PL były w "5" - może dlatego wydaje Ci się że jesteś pomiędzy kanałami.

    Jak wykonać reset i zmianę standardu znajdziesz na stronie MERXa

    Jeśli po resecie i ustawieniu PL nadal będzie źle - tak jak podpowiada przedmówca - serwis.
  • #8 17144308
    domino20
    Poziom 12  
    Niestety nie pomogło. Muszę zbudować generator na kanał 19 i spróbuje sam to zestroić.
  • #9 17147672
    Hektar Zahler
    Poziom 34  
    A czy można wiedzieć po co akurat na ten 19-sty kanał musi być ten generator i co za cel w tym tajemny ? Jak się nie ma co się lubi, to się lubi co się ma. Pomiar częstotliwości, kalkulator w łapkę i się liczy: 2 p.cz. + XCO + VCO = kanał [kHz].

    Dodano po 44 [minuty]:

    Ponadto, cyt.:
    domino20 napisał:
    Słyszę rozmówcę ale też słyszę go na 2 kanałach wyżej i niżej i ciężko zlokalizować na którym kanale on faktycznie nadaje.
    I tu wyjaśnienie mętnego opisu sytuacji, bo słychać po prostu na dwóch sąsiednich.

    W takim układzie jest to znaczne odstrojenie częstotliwości nadawania względem odbioru i dalej, cyt.:
    domino20 napisał:
    Miał ktoś taki problem ?
    No pewnie, że - tak jak jest to powtarzane na tym forum w nieskończoność.
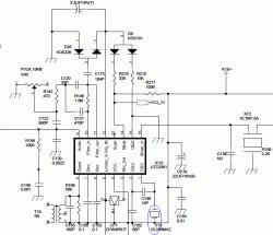
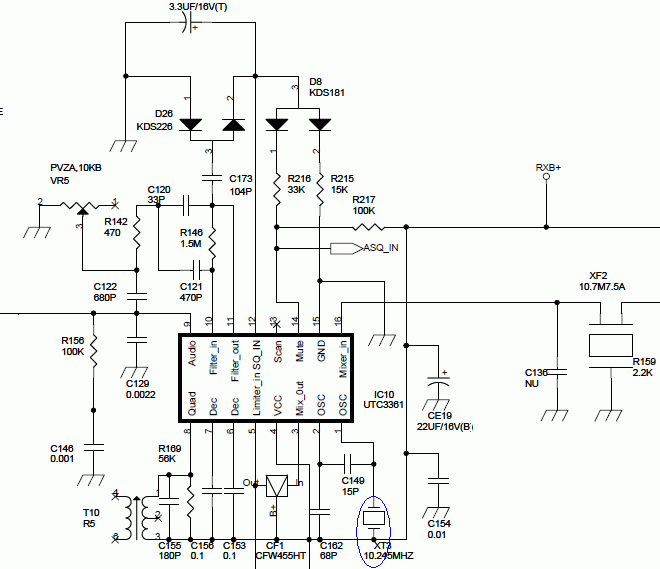
    Na przykładzie CB-100 wszystko co i jak z tym generatorem drugiej pośredniej częstotliwości - jak w każdym CB.

    Yosan CB300 - odbiór rozmówcy na sąsiednich kanałachYosan CB300 - odbiór rozmówcy na sąsiednich kanałachYosan CB300 - odbiór rozmówcy na sąsiednich kanałach

    Tu przykłady.

    https://www.elektroda.pl/rtvforum/topic1393706.html
    https://www.elektroda.pl/rtvforum/topic2317523.html
    https://www.elektroda.pl/rtvforum/topic1802553.html
    https://www.elektroda.pl/rtvforum/topic1500185.html
    https://www.elektroda.pl/rtvforum/topic3448623.html#17145399
    https://www.elektroda.pl/rtvforum/topic2693259.html#16735084

    Powodzenia w odnalezieniu punktów pomiarowych.

    P.S. do niektórych modów powtarzam po raz milionowy nie życzę sobie przy tym wstawek typu "I się zaczęło"
  • #10 17147688
    gumisie
    Poziom 43  
    domino20 napisał:
    Niestety nie pomogło. Muszę zbudować generator na kanał 19 i spróbuje sam to zestroić.
    Przepraszam, co Ty chcesz "zbudować" :?: , (27,180 MHz).
    Pewnie posiadasz taki rezonator kwarcowy, o tej częstotliwości. :cry:
    Jaką będziesz miał pewność że ten "generator" pracuje na CH19 (27,180 MHz) skoro CB jest "rozjechane" ?.
    domino20 napisał:
    Próbowałem na 19 kanale i tak było i próbowałem też na 26 kanale i też tak się działo - nawet nie dałem rady się wbić w rozmowę bo nie wiedziałem na jakim kanale dokładnie rozmawiają .
    @domino20, zamiast się "wbijać", to nie będzie lepszym rozwiązaniem oddać CB_ika w fachowe ręce :!: . (sprawdzony, pewny serwis) :?: .
    73
REKLAMA