Witam mam pytanie odnośnie tda 7375
1 - ile ohm głośniki powinny mieć przy tym wzmacniaczu a konkretnie tego
typu zmostkowaniu ???
2 - potrzebny mi schemat do wstawienia regulacji w ten schemat
treble bass balance
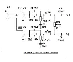
Dodałem poniżej co chcę stworzyć tylko potrzebny mi do tego jeszcze schemat z potencjometrami.

1 - ile ohm głośniki powinny mieć przy tym wzmacniaczu a konkretnie tego
typu zmostkowaniu ???
2 - potrzebny mi schemat do wstawienia regulacji w ten schemat
treble bass balance
Dodałem poniżej co chcę stworzyć tylko potrzebny mi do tego jeszcze schemat z potencjometrami.