Witam.
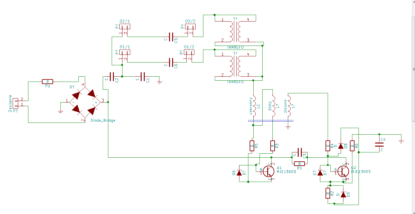
Popsuła mi się oprawka do świetlówek, po jej otwarciu ukazały mi się dwa spalone rezystory i trochę rdzawego nalotu obok nich, śledząc ścieżki narysowałem schemat. I nie znam wartości tych nieszczęsnych rezystorów( z pasków nie da się odczytać).Nie mam też pojęcia jak ma to prawo działać.
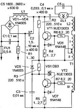
Posiada może ktoś schemat do tej płytki, albo pomoże mi zrozumieć jak to ma prawo działać?
Jeszcze na płytce są oznaczenia XY-21C oraz DS-5966B
Na schemacie jest też element DB który na płytce wygląda jak dioda, ale nie ma ma nim żadnego paska jak na normalnych diodach.
.
Popsuła mi się oprawka do świetlówek, po jej otwarciu ukazały mi się dwa spalone rezystory i trochę rdzawego nalotu obok nich, śledząc ścieżki narysowałem schemat. I nie znam wartości tych nieszczęsnych rezystorów( z pasków nie da się odczytać).Nie mam też pojęcia jak ma to prawo działać.
Posiada może ktoś schemat do tej płytki, albo pomoże mi zrozumieć jak to ma prawo działać?
Jeszcze na płytce są oznaczenia XY-21C oraz DS-5966B
Na schemacie jest też element DB który na płytce wygląda jak dioda, ale nie ma ma nim żadnego paska jak na normalnych diodach.
