logo elektroda
logo elektroda
X
logo elektroda
REKLAMA
REKLAMA
Adblock/uBlockOrigin/AdGuard mogą powodować znikanie niektórych postów z powodu nowej reguły.

Szukam strony z opisem, bądź opisu schematu działania dla czujników dźwięku

Utomi 20 Maj 2018 17:09 399 2
REKLAMA
  • #1 17233637
    Utomi
    Poziom 2  
    Cześć,

    Potrzebuję prostego opisu dla poszczególnych schematów działania czujników dźwięku:

    1. SparkFun SEN- 12642
    2. DFRobot DFR0034
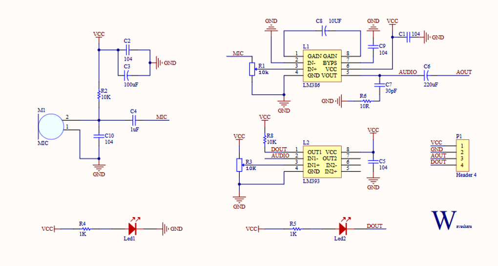
    3. Waveshare

    Czy byłby ktoś w stanie mi to opisać bardzo prosto, abym mógł coś z tego zrozumieć albo chociaż nakierować jak coś takiego opisać. Niestety nie mam żadnej wiedzy na temat opisu i zasady działania takich schematów.

    Dziękuję bardzo za pomoc.
  • REKLAMA
  • #3 17245938
    AdamC
    Poziom 29  
    Utomi napisał:
    Czy wie ktoś czemu w ostatnim schemacie tj. Waveshare, są przedstawione jakby 3 osobne schematy?


    Bo taką miał fantazję rysujący, a Ty żeby zrozumieć musisz zapoznać się z tematem Jak czytać schematy.
    np. https://forbot.pl/blog/czytaj-schematy-doswiadczony-elektronik-id1890

    Schematy trzy a jakoby jeden, są połączone między sobą , np. przewód oznaczony MIC jest ze sobą połączony choć nie widać tego na rysunku.

    Działanie poszczególnych elementów są podane w datasheet producenta, a też w książkach , w necie , o podstawach elektroniki.
    Powodzenia w zgłębianiu tematu.
REKLAMA