Witam,
potrzebuję wykonać urządzenie, które będzie załączane przyciskiem a odłączane przez Atmegę.
Założenia są takie: po naciśnięciu przycisku - atmega włącza się, wykonuje program i rozłącza układ od zasilania. Ważne jest aby atmega nie była uśpiona ale wyłączona. Urządzenie będzie robić jeszcze parę innych rzeczy, będzie miało też podłączone moduły.
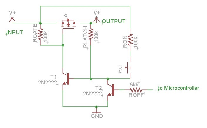
W internetach na stronie tranzystor.eu znalazłem schemat przekaźnika z podtrzymaniem:
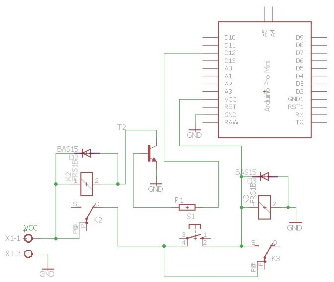
Pomyślałem, że przekształcę schemat pod moje potrzeby i zbudowałem taki:
Urządzenie nie działa prawidłowo, ponieważ przekaźnik wyłączany przez atmegę, jest za krótko w stanie włączonym aby przerwać obwód i aby drugi z przekaźników się "rozkleił". Wiem również, że wykorzystanie do takiego celu przekaźników to profanacja.
Czy ktoś ma pomysł na zrobienie tego inaczej, przy pomocy np. tranzystorów?
potrzebuję wykonać urządzenie, które będzie załączane przyciskiem a odłączane przez Atmegę.
Założenia są takie: po naciśnięciu przycisku - atmega włącza się, wykonuje program i rozłącza układ od zasilania. Ważne jest aby atmega nie była uśpiona ale wyłączona. Urządzenie będzie robić jeszcze parę innych rzeczy, będzie miało też podłączone moduły.
W internetach na stronie tranzystor.eu znalazłem schemat przekaźnika z podtrzymaniem:
Pomyślałem, że przekształcę schemat pod moje potrzeby i zbudowałem taki:
Urządzenie nie działa prawidłowo, ponieważ przekaźnik wyłączany przez atmegę, jest za krótko w stanie włączonym aby przerwać obwód i aby drugi z przekaźników się "rozkleił". Wiem również, że wykorzystanie do takiego celu przekaźników to profanacja.
Czy ktoś ma pomysł na zrobienie tego inaczej, przy pomocy np. tranzystorów?
