logo elektroda
logo elektroda
X
logo elektroda
REKLAMA
REKLAMA
Adblock/uBlockOrigin/AdGuard mogą powodować znikanie niektórych postów z powodu nowej reguły.

Shield z czterema przekaźnikami, do Arduino - Made in China

CMS 29 Maj 2018 21:02 2664 10
REKLAMA
  • Tym razem zaprezentuję Wam gotowy moduł. Nie będziecie się więc musieli martwić o montaż przed rozpoczęciem zabawy.


    Shield z czterema przekaźnikami, do Arduino - Made in China

    Jest to prosty shield, pasujący idealnie do Arduino UNO / Leonardo / Seeeduino.
    Mimo, że prosty, to całkiem funkcjonalny. Mamy do dyspozycji cztery przekaźniki. Każdy z nich może przyjąć wartość wyłączony lub załączony, a że są trzypinowe, to mamy całkiem sporo kombinacji.

    Shield z czterema przekaźnikami, do Arduino - Made in China Shield z czterema przekaźnikami, do Arduino - Made in China


    Do tego, shield jest tak skonstruowany, że możemy go bez problemu połączyć w "kanapkę z kolejnym shieldem, na przykład prezentowanym już wcześniej, kontrolerem silników:

    Shield z czterema przekaźnikami, do Arduino - Made in China Shield z czterema przekaźnikami, do Arduino - Made in China

    Teraz trochę danych technicznych:

    - napięcie zasilania shielda 3,3VDC - 5vdc;
    - pobór prądu przez cewkę pojedynczego przekaźnika wynosi w przybliżeniu ok. 35mA., Co za tym idzie, cały układ, z załączonymi stykami wszystkich czterech przekaźników, pobiera około 150mA.
    - przekaźniki to HJR-4102-L-5V, produkcji TIANBO. A Styki są przewidziane do pracy przy napięciu 24VDC, lub 125VAC, przy natężeniu trzech amperów.

    Na jednej z polskich stron znalazłem tą samą płytkę, i pozwoliłem sobie podkraść część opisu.

    Cytat:

    - kompatybilny z: Arudino Uno/Leonardo/Seeeduino
    - napięcie zasilania\pracy: 5V
    - sterowanie za pomocą wyjść cyfrowych: 4,5,6, 7
    - wyjścia przekaźników wyprowadzone na złącza śrubowe
    - standardowe wymiary shielda
    - diody LED informujące o stanie każdego z przekaźników
    - dobrej jakości przekaźniki
    - każdy przekaźnik ma wyprowadzone na złącza wyjścia COM, NO, NC



    Notabene, na stronie ze źródła, shield kosztuje 92PLN plus wysyłka, podczas gdy u chińskich braci nabyłem go w cenie 12,35 polskich złotych.
    Źródło.

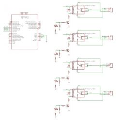
    - schemat poglądowy:
    Shield z czterema przekaźnikami, do Arduino - Made in China

    - schemat podłączenia:
    Shield z czterema przekaźnikami, do Arduino - Made in China

    A tak wygląda shield właściwy:

    Shield z czterema przekaźnikami, do Arduino - Made in China Shield z czterema przekaźnikami, do Arduino - Made in China Shield z czterema przekaźnikami, do Arduino - Made in China
    Układ, który otrzymałem, miał strasznie pogięte nóżki / goldpiny. Mało tego, producent był tak oszczędny, że wlutował same piny, ale zrezygnował z plastikowych "ramek / usztywniaczy / łączników" jak zwał tak zwał, w każdym razie są to "gołe goldpiny", sam metal.

    Nie ma się tutaj co rozpisywać, jest to gotowa konstrukcja, z przeznaczeniem pod konkretne zastosowania, takie jak sterowanie obwodami dużej mocy zasilanymi wysokim napięciem. Po pojęciem "wysokie" mam na myśli wyższe niż 5V. Mam świadomość, iż jest to niepoprawne sformułowanie, ale w przypadku mikrokontrolerów takie podejście ma sens.

    Oczywiście, nic nie stoi na przeszkodzie żeby wykorzystać ten gadżet na setki innych sposobów.

    Wybaczcie mi, ale nie będę tracił czasu na prezentowanie układu w działaniu, bo kłapanie przekaźników nie jest w żaden sposób interesujące, jednak wymaga czasu, aby napisać bezsensowny i nikomu niepotrzebny program na Arduino. Lepiej ten czas poświęcić na kolejny artykuł.

    Ciekaw jestem, czy któryś z kolegów, używał już tego shielda do jakiejś swojej konstrukcji. Byłbym wdzięczny podzieleniem się opinią na jego temat w komentarzu. A może macie jakieś pomysły na wykorzystanie tej płytki w jakimś ciekawym projekcie. Piszcie śmiało.

    Pozdrawiam.
    CMS

    Fajne? Ranking DIY
    O autorze
    CMS
    Administrator HydePark
    Offline 
    Zabawę z elektroniką zacząłem jeszcze zanim poszedłem do zerówki. Zaczęło się od lutowania cynowych ludzików, a zaraz potem wytrawiłem swoją pierwszą płytkę i zmontowałem nadajnik FM. Oczywiście pod czujnym okiem Taty elektronika. Zawodowo związałem się z naprawą elektroniki około roku 2000 i działam w tej branży po dziś dzień. Któregoś dnia, kilkanaście lat temu, trafiłem na portal Elektroda.pl i już tutaj zostałem, z czasem zyskując rangę moderatora, a następnie administratora, oraz pobocznie redaktora.
    Specjalizuje się w: <SERWIS SZEROKO POJĘTY>
    CMS napisał 7986 postów o ocenie 2280, pomógł 212 razy. Mieszka w mieście Warszawa. Jest z nami od 2004 roku.
  • REKLAMA
  • #2 17247840
    IS
    Poziom 18  
    Czasami to jest tak, że te goldpiny to są dłuższe odnóża żeńskich złączy po drugiej stronie? Dlatego nie ma plastyku trzymającego razem piny.
  • #3 17247847
    fotomh-s
    Poziom 24  
    Kurde, Chińczycy nie przestają mnie zadziwiać...
    Były kiepskie płytki, oszczędzanie na potencjometrze i na cynie, ale żeby skąpić kawałka plastiku?!
    Te wystające piny wyglądają jak jakaś wietnamska pułapka na człapę... Aż strach tam pchać palców...

    Mi się tam wydaje że taniej i łatwiej kupić dłuższe goldpiny niż z każdego usuwać plastik... Przerost roboczogodzin nad treścią...
  • REKLAMA
  • #4 17247913
    jaszczur1111
    Poziom 33  
    Mówicie że Chińczycy. A to nie jest przypadkiem projekt włoski?

    Ten schield podoba mi się bardziej od tej podłużnej płytki, którą trzeba było łączyć przewodami.
  • REKLAMA
  • #5 17247940
    IS
    Poziom 18  
    Jakby był ten plastyk to by trzeba było go zdjąć aby włożyć żeńskie złącze. To jest żeńskie złącze z długimi pinami.
  • REKLAMA
  • #6 17248782
    398216 Usunięty
    Poziom 43  
    IS napisał:
    To jest żeńskie złącze z długimi pinami.
    Z tego co ja się orientuję to żeńskie złącze ma dziurkę... :)
  • #7 17248840
    novcio
    Poziom 13  
    398216 Usunięty napisał:
    IS napisał:
    To jest żeńskie złącze z długimi pinami.
    Z tego co ja się orientuję to żeńskie złącze ma dziurkę... :)
    Ma dziurkę, ale z drugiej strony trzeba jakoś przylutować.
    Shield z czterema przekaźnikami, do Arduino - Made in China
  • #8 17249285
    CMS
    Administrator HydePark
    No dobra, wiadomo juz czemu tak jest. Aczkolwiek, jak tylko będę w sklepie i nie zapomnę (ostatnio zapomniałem) to zakupię "goldlistwę", wyciągnę piny i nałożę jednak ten plastik.
  • #9 17253341
    piterek-23
    Poziom 33  
    CMS napisał:
    Notabene, na stronie ze źródła, shield kosztuje 92PLN plus wysyłka, podczas gdy u chińskich braci nabyłem go w cenie 12,35 polskich złotych.

    Tak jest ze wszystkimi modułami, że w Polsce kosztują dużo więcej niż na Aliexpress. Na Ali wszytko jakieś tańsze, ale ten czas oczekiwania...
  • #10 17253723
    Janusz_kk
    Poziom 38  
    piterek-23 napisał:
    li wszytko jakieś tańsze, ale ten czas oczekiwania...

    Będzie lepiej, Chińczycy mają zamiar wybudować w Polsce centrum przeładunkowe,
    więc jest szansa że będzie trochę szybciej.
  • #11 17256979
    jousto
    Poziom 17  
    Janusz_kk napisał:
    piterek-23 napisał:
    li wszytko jakieś tańsze, ale ten czas oczekiwania...

    Będzie lepiej, Chińczycy mają zamiar wybudować w Polsce centrum przeładunkowe,
    więc jest szansa że będzie trochę szybciej.

    To nie będzie miało żadnego wpływu na szybkość. I tak przesyłki najwięcej czasu tracą i będą tracić na cle na WER w Wa-wie
REKLAMA