logo elektroda
logo elektroda
X
logo elektroda
REKLAMA
REKLAMA
Adblock/uBlockOrigin/AdGuard mogą powodować znikanie niektórych postów z powodu nowej reguły.

Jak technicznie funkcjonuje system ASC w samochodach?

reneeww 24 Cze 2018 23:40 1404 14
REKLAMA
  • #1 17295096
    reneeww
    Poziom 12  
    Witam,
    Czy któryś z kolegów mógłby mi w przystępny sposób wytłumaczyć jak od strony technicznej działa ASC?
  • REKLAMA
  • #3 17299322
    reneeww
    Poziom 12  
    Dziękuje bardzo. Ale musze doprecyzowac pytanie, bo oczywiscie ogólna idee pracy asc znam. Nie wiem jak ten proces jest realizowany tzn. na jakiej zasadzie układ rozpoznaje co jest szumem tła a co sygnałem użytecznym.
  • #4 17303587
    Hektar Zahler
    Poziom 34  
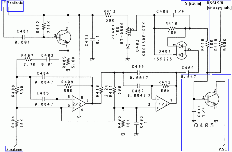
    Cześć. ASC to dosyć zagmatwany układ, którego powiedzmy ja rozumiejąc zdecydowanie nie polecam analizować co do zasady działania przez osoby średnio obeznane z radiotechniką, bo będzie to tylko zwykłą pustą teorią. Tzn. chodzi przede wszystkim o konieczność posiadania generatora szumu częstotliwości w.cz. z możliwością regulacji wyjścia, aby umożliwić sobie to. Bez tego tzw. "głębsze" pomiary ASC są awykonalne. Ja używam do tego wyjścia QAM source (czyt. źródło sygnału QAM) profesjonalnego miernika DVB-T. Przy czym nie może to być żaden generator harmonicznych jak np. Kalibrator E610, ani żaden inny podobny generator w.cz. Tylko i wyłącznie generator szumu w.cz. z możliwością regulacji wyjścia, więc raczej tylko i wyłącznie sprzęt tzw. profesjonalny, którego nie posiadając nawet nie ma co zaczynac dyskusji. Dlatego polecam zainteresować się układem bliźniaczym i określanym w CB radiach jako ASQ, tzn. blokadą szumu sterowaną z demodulatora FM, która posiada szereg zalet w stosunku do "zwykłej" blokady po detektorze AM. Jest ona łatwą do usprawnień przez każdego z podstawowym wyposażeniem jak mutimetr, sonda w.cz., itd. W załączeniu opis techniczny układu blokady szumu radiotelefony FM-315 Radmor.

    Jak technicznie funkcjonuje system ASC w samochodach? Jak technicznie funkcjonuje system ASC w samochodach?

    Awykonalność tzw. "głębszych" pomiarów ASC na bezsensownym wykresie porównania jedynie progu otwarcia.

    Jak technicznie funkcjonuje system ASC w samochodach?

    Przykład zastosowania bramki po detektorze FM Alan 48 Plus - wyróżniony kierunek obróbki sygnału;

    Jak technicznie funkcjonuje system ASC w samochodach?

    Czerwone: detektor bramki.
    Zielone: bramka szumu.
  • REKLAMA
  • #5 17303728
    gumisie
    Poziom 43  
    reneeww napisał:
    na jakiej zasadzie układ rozpoznaje co jest szumem tła a co sygnałem użytecznym.
    ASC nie odróżnia szumu od "sygnału".
    "Szumy eterowe", oraz wszelkiego typu zakłócenia emitowane przez urządzenia elektroniczne, mają wpływ na działanie układu ASC.
  • #6 17303872
    Hektar Zahler
    Poziom 34  
    Przedmówca jest w błędzie, bo chodzi właśnie o stosunek sygnału/szumu, który otrzymuje się sumą dwóch sygnałów: wyjściowego z układu RSSI oraz wyjściowego z układu wzmacniacza szumu. Sumy tej dokonuje się na tranzystorze końcowym ASC, który jest jednocześnie bramką szumu. Z kolei regulacją wysterowania jednego z nich otrzymuje się regulację progu zadziałania ASC. Tłumaczyłem przecież wielokrotnie na forum. Jak i koledze zainteresowanemu na PW.
  • #7 17303948
    gumisie
    Poziom 43  
    @Hektar Zahler,
    Hektar Zahler napisał:
    Przedmówca jest w błędzie, bo chodzi właśnie o stosunek sygnału/szumu
    Więc wytłumacz w prostszy sposób: dlaczego wszelkiego typu zakłócenia, powinne być rozpoznawane i eliminowane przez ASC jakiegoś tam CB_radia (analogowe).
  • REKLAMA
  • #8 17304272
    Hektar Zahler
    Poziom 34  
    Kurcze coś nie zrozumiałem tego pytania, ale to proste jak drut. I wygląda mniej więcej tak jak równanie z różnicy: N [szum] - S/N [sygnał/szum] = ASC. W konsekwencji bramka (przy stałej sile sygnału) zareaguje wyłącznie na szum.
  • #9 17304335
    reneeww
    Poziom 12  
    Wiesz w równaniu wydaje się to proste, ale szum też przechodzi przez filtry pośrednie itd. i zostaje zdemodulowany.

    Czyli mamy szum który przechodzi przez cały tor Rx i mamy na głośniku jakąś tam amplitudę dźwięku (szum)

    I teraz mamy szum z modulacją który przechodzi przez przez tor Rx i też mamy jakiś tam dźwięk

    I teraz czym się różni jedno od drugiego? Przecież w jednym i drugim przypadku coś zostało zdemodulowane.
  • #10 17304389
    Hektar Zahler
    Poziom 34  
    Cały czas powtarzam Ci, że to proste jak drut. Sygnał RSSI zawiera jedno i drugie, a zatem nośną i szum. Natomiast wyjściowy z układu wzmacniacza szumu zawiera jedynie szum. I to powinno w zupełności wystarczyć do zrozumienia jak działa ten ASC. Ponadto jest w tym jeszcze coś bardzo nietypowego. Można by rzec jako jedna z wielu tajemnic marki President, o jakich mało komu się śniło tak naprawdę. Lecz jest do pominięcia na takim poziomie dyskutowania. Oznaczę jeszcze jedynie poszczególne sygnały, co też otrzymałeś ode mnie już kiedyś na PW. Tym samym kończę, bo dalsze wgłębianie się w ASC bez wymaganego oprzyrządowania jest pozbawione sensu. Zalecam natomiast zainteresować się układem o nazwie ASQ.

    Jak technicznie funkcjonuje system ASC w samochodach?
  • #11 17304394
    gumisie
    Poziom 43  
    reneeww napisał:
    I teraz czym się różni jedno od drugiego? Przecież w jednym i drugim przypadku coś zostało zdemodulowane.
    Jedynie a przede wszystkim tym, że pasożytniczy sygnał (zakłócenie pochodzące z różnych urządzeń elektronicznych) po demodulacji ma na tyle dużą amplitudę (m.cz.), która wyłącza blokadę szumów ASC, jak również manualną (SQ).
  • #12 17304422
    reneeww
    Poziom 12  
    Marcin ja to rozumie. Mamy sygnał RSSi (sygnał i szum) odejmuje od tego S (szum) i zostaje mi sygnał który porównuje z szumem. Prk-iem według schematu zmieniam ten stosunek (sygnał/szum). Ale czego nie czaje to to skąd wziąć ten czysty szum? Skąd go wyłuskać. I cały czas do tego pije. Jak rozdzielić jedno od drugiego.

    Pamiętaj że ja nie jestem profesjonalistą tylko amatorem z małym stażem który nie zna na wylot budowy radia.

    A ASQ się interesuje ale na razie znalazłem tylko to

    https://www.elektroda.pl/rtvforum/topic1774559.html
  • REKLAMA
  • #13 17304435
    Hektar Zahler
    Poziom 34  
    @ gumisie ja bym doprecyzował, bo ASC możliwością detekcji szumu pomaga klasycznej bramce ją udoskonalić, aby otwarcie zostało doregulowane (automatycznie) zależnie od szumu na nośnej w niewielkim auto-zakresie.

    @ reneeww sposób detekcji w opisie FM-315 oraz na schemacie A. 48 plus.
    (dokładnie ten sam układ jako włączany/wyłączany stosuje obecnie w Yosanie JAEIL pod wspomnianym ON/OFF ASQ)

    Słysząc teraz takie pytania powiem bez namysłu, że Ty reneeww jesteś na forum ewenement.
    reneeww napisał:
    Ale czego nie czaje to to skąd wziąć ten czysty szum? Skąd go wyłuskać.
    Daję więc taki przykład w dwóch sytuacjach - tak aby mieć satysfakcję z eksperymentu pytaniem za pytanie:
    (ku jasności nadajnik oraz odbiornik są sprawne)
    1. Czysta nośna o sile sygnału np. S_5.
    2. Ta sama nośna zmodulowana hałaśliwym szumem np. wentylatora chłodzącego.

    Jak się zachowa w tych dwóch (podpowiem: rozbieżnych) sytuacjach bramka po dyskryminatorze FM ?
  • #14 17306421
    reneeww
    Poziom 12  
    Ja nie jestem specem od tego. Ale są dwie metody realizacji blokady szumów w tym przypadku. Poziomem nośnej lub sygnału i poziomem szumów. Tobie chodzi o drugą metodę. Więc pojawienie się nośnej wyłączy blokadę (1 przypadek) bo spadną szumy praktycznie do zera, natomiast w drugim blokada nie zostanie wyłączona blokada jeśli szumy będą na zbyt dużym poziomie. Ja to tak rozumie. Mogę nie mieć racji.

    Ale co do samego sposobu realizacji sql po dyskryminatorze fm. Posiadacz jakiś schemat który prosto można by zaaplikować (takiego trochę gotowca dla mniej wtajemniczonych)? Czy tylko tak zachętę wspominałeś i radźcie sobie sami po schematach radii które mają taki system:)
  • #15 17306772
    Hektar Zahler
    Poziom 34  
    Rozumiesz prawie dobrze, lecz jakby odwrotnie. Tzn. w przypadku bramki po dyskryminatorze natężenie szumu m.cz. jest zawsze większe, niż zdemodoulowane audio FM korespondenta. Dzieje się tak dlatego, ponieważ odbiornik FM demoduluje szum w całej szerokości pasma p.cz. A zatem w CB będzie to ok. 8kHz w paśmie zaporowym trans-filtru ceramicznego drugiej p.cz.. Natomiast audio od nadajnika nie przekroczy +/-3kHz, gdyż działa tam ogranicznik modulatora FM. Tym samym nadajnik nie może wytworzyć po stronie odbiorczej wystarczająco napięcia sterującego, więc bramka pozostaje otwarta bez względu jak głośno mówisz do mikrofonu. Jednak dosyć łatwo cały ten "system" daje się "oszukiwać" kiedy mikrofon słyszy hałaśliwy szum np. wentylatora chłodzącego, to przemodulowany ponad pasmo zaporowe p.cz. ma prawo przekroczyć próg zadziałania i bramka szumu zamyka się pomimo nośnej. Jest to oczywiście niezgodne z założeniem konstrukcyjnym takiej bramki szumu stanowiąc jej zasadniczą wadę. Wystarczy więc prosty eksperyment z wentylatorem jako źródłem zakłóceń, aby zobaczyć jak to działa. Podobną wadę jako zaletę wykorzystuje ASC w detekcji zakłóceń. Jeżeli zrozumiesz więc jedno, to bez problemu pojmiesz i drugie.

    ASC jest połączeniem tej klasycznej sterowanej RSSI oraz tej bardzo podobnej do ASQ, o czym już mówiłem. Zauważ więc, że działa to podobnie w Alanie 48 plus, tj. do linii detektora bramki (oznaczonej na czerwono) dodaje się RSSI (zielona linia), który przychodząc od układu ARW po D109 realizuje w ten sposób ich sumę napięcia DC - analogicznie jak w ASC.

    Jak technicznie funkcjonuje system ASC w samochodach?

    Czerwone: detektor bramki.
    Zielone: RSSI
    Niebieskie: jedno i drugie..
REKLAMA