Dzień dobry
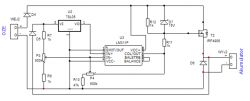
Zlecę odpłatnie modyfikację zbudowanego układu. Budżet na modyfikację układu jest do ustalenia, płatność przelewem. Termin realizacji max 2 miesiące. Rodzaj umowy do ustalenia. Układ ten ma zabezpieczać akumulator przed nadmiernym naładowaniem więc powinien odłączać źródło ładowania (OZE) od akumulatora. Napięcie wzorcowe to napięcie na zaciskach akumulatora. Rozłączenie ładowania powinno nastąpić przy napięciu 14,5V a załączenie po rozłączeniu przy napięciu 12,5V.
Proszę o zostawienie wiadomości lub kontakt pod adresem gawrych.eryk@gmailcom
Zlecę odpłatnie modyfikację zbudowanego układu. Budżet na modyfikację układu jest do ustalenia, płatność przelewem. Termin realizacji max 2 miesiące. Rodzaj umowy do ustalenia. Układ ten ma zabezpieczać akumulator przed nadmiernym naładowaniem więc powinien odłączać źródło ładowania (OZE) od akumulatora. Napięcie wzorcowe to napięcie na zaciskach akumulatora. Rozłączenie ładowania powinno nastąpić przy napięciu 14,5V a załączenie po rozłączeniu przy napięciu 12,5V.
Proszę o zostawienie wiadomości lub kontakt pod adresem gawrych.eryk@gmailcom
