Sam TTP223 nie potrafi zapamiętać stanu, tylko fakt dotyku.
"W momencie dotyku zaznaczonego pola na płytce PCB moduł wysyła stan wysoki na pin SIG. Standardowo mamy stan niski (bez wykrytego dotyku. Może posłużyć jako wykrywacz kontaktu fizycznego, niskie zużycie energii. Do zastosowanie w projektach: Arduino, AVR, PIC itd."
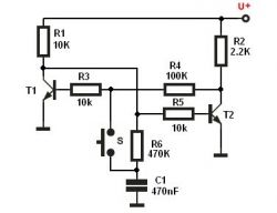
Musisz zbudować dodatkowy układ pamiętający czyli przerzutnik lub użyć Arduino, AVR itd.
Poza tym zawsze do cewki dołącz diodę w celu eliminacji impulsów w trakcie załączania/wyłączania przekaźnika oraz zwiększ wartość rezystora , co najmniej kilka kom.
Dodano po 12 [minuty]:
Istnieją wersję tego modułu z możliwością ustawienia trybu TOGGLE - zworka W1. Sprawdź swój moduł. Pin nr 6 - stan wysoki.
