Tak jak w temacie, monitor NEC 57" MultiSync LCD5710 - wyłącza się po 30 minutach od uruchomienia.
Po około 20 minutach na całej powierzchni matrycy pojawiają się poziome paski ok. 3 cm na przemian (część poprawna, część zakłócona rozmyta).
Po około 10 minutach od wystąpienia zakłóceń, video-screen wyłącza się.
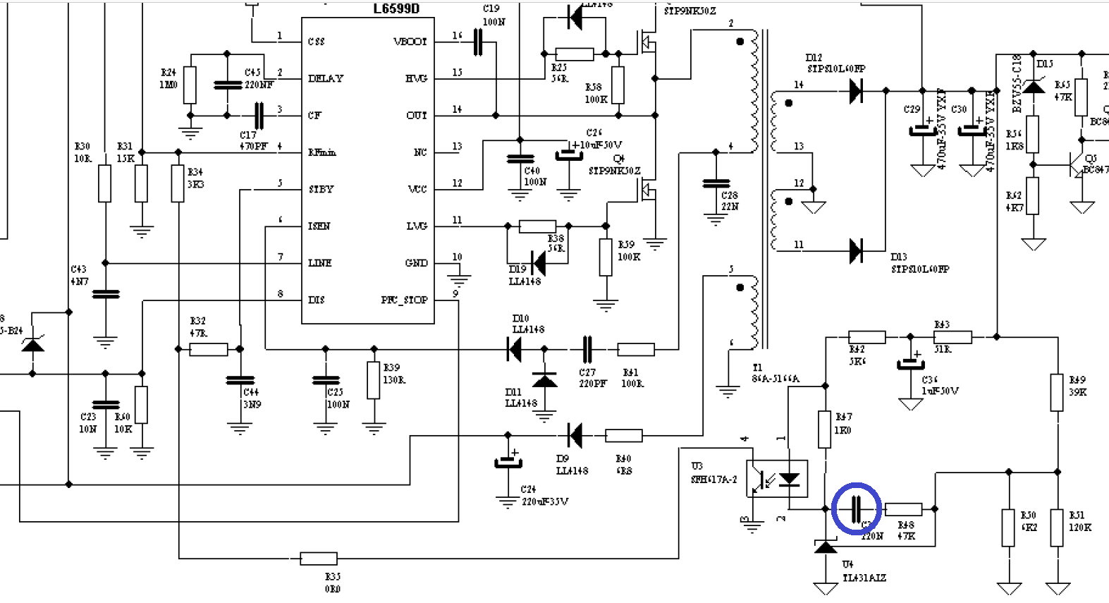
Po uruchomieniu zimnego monitora, na prawym zasilaczu jest 22V, wystarczy palcem dotknąć laminat w okolicy transoptora i napięcie zaczyna spadać, po osiągnięciu ok. 20V monitor się wyłącza.
Winowajcą jest kondensator CS17, który po wylutowaniu ma poprawną pojemność 1000nF i brak rezystancji (dokładnie jak na lewej stronie), traci parametry gdy temperatura wzrasta od radiatora z tranzystorami wykonawczymi.
Na załączony schemacie poglądowym układu scalonego L6599 High-voltage resonant controller jest zaznaczony na niebiesko wadliwy kondensator.

Po około 20 minutach na całej powierzchni matrycy pojawiają się poziome paski ok. 3 cm na przemian (część poprawna, część zakłócona rozmyta).
Po około 10 minutach od wystąpienia zakłóceń, video-screen wyłącza się.
Po uruchomieniu zimnego monitora, na prawym zasilaczu jest 22V, wystarczy palcem dotknąć laminat w okolicy transoptora i napięcie zaczyna spadać, po osiągnięciu ok. 20V monitor się wyłącza.
Winowajcą jest kondensator CS17, który po wylutowaniu ma poprawną pojemność 1000nF i brak rezystancji (dokładnie jak na lewej stronie), traci parametry gdy temperatura wzrasta od radiatora z tranzystorami wykonawczymi.
Na załączony schemacie poglądowym układu scalonego L6599 High-voltage resonant controller jest zaznaczony na niebiesko wadliwy kondensator.