logo elektroda
logo elektroda
X
logo elektroda
REKLAMA
REKLAMA
Adblock/uBlockOrigin/AdGuard mogą powodować znikanie niektórych postów z powodu nowej reguły.

Jak zabezpieczyć silnik DC przed nagłą zmianą kierunku bez mostka H?

dodger156 05 Wrz 2018 21:10 996 4
REKLAMA
  • #1 17425111
    dodger156
    Poziom 5  
    Witam,

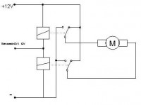
    potrzebuję pomocy przy wykonaniu sterowania silnika DC lewo prawo za pomocą przekaźników bez wykorzystywania mostka H. Sterowanie miałoby odbywać się za pomocą przełącznika 3poz ( PRAWO STOP LEWO)
    Jednakże proszę o podpowiedź jak poniższy schemat dodatkowo zabezpieczyć przed nagłą zmianą kierunku obrotu silnika ( natychmiastowa zmiana z lewo na prawo bez przełączenia na stop spowoduje uszkodzenie silnika)
  • REKLAMA
  • #2 17425178
    marekhab
    Poziom 33  
    Schemat lekko do poprawy, jeden z przełączników zamień miejscami, w tej chwili silnik dostaje na obydwóch wejściach plus zasilania po przełączeniu minus zasilania.
    Co do zmiany kierunku, zastanawia mnie czy nie mógłbyś dać coś na zasadzie opóźnionego załączania.
  • REKLAMA
  • #3 17425211
    dodger156
    Poziom 5  
    marekhab napisał:
    Schemat lekko do poprawy, jeden z przełączników zamień miejscami, w tej chwili silnik dostaje na obydwóch wejściach plus zasilania po przełączeniu minus zasilania.
    Co do zmiany kierunku, zastanawia mnie czy nie mógłbyś dać coś na zasadzie opóźnionego załączania.


    Masz rację. Oczywiście jest wyjście w postaci przekaźnika z opóźnieniem. Wprowadzenie kilku sekund jako opóźnienie rozwiązuje problem. Druga opcja to ewentualnie zrobić opóźnienie na arduino. Jednak nie chcę pchać mikroprocesora,a przekaźnik czasowy jest trochę drogi.
  • REKLAMA
  • #4 17425300
    tos18
    Poziom 42  
    dodger156 napisał:
    bez wykorzystywania mostka H

    Ależ to jest mostek H tyle że na przekaźnikach(nikt nie powiedział że musi być półprzewodnikowy).

    dodger156 napisał:
    Jednak nie chcę pchać mikroprocesora,a przekaźnik czasowy jest trochę drogi.

    Jest taki stary zapomniany układ zwie się NE555 i potrafi różne sztuczki z czasem robić. Opóźnienie też na tym zrobisz.

    Cewki przekaźników trzeba będzie inaczej połączyć.
  • #5 17426156
    gumisie
    Poziom 43  
    marekhab napisał:
    Schemat lekko do poprawy, jeden z przełączników zamień miejscami
    No nie wiem czy tak "lekko". :cry:
    Autor chce uzyskać trzy stany:
    dodger156 napisał:
    ( PRAWO STOP LEWO)
    Nawet zamiana miejscami styków przekaźnika, niczego nie zmieni, brak: "STOP".
    A o szeregowym połączeniu dwóch przekaźników lepiej nie wspominać. :D
    Ten schemat (moim zdaniem) to wielkie nieporozumienie.
REKLAMA