Czesc,
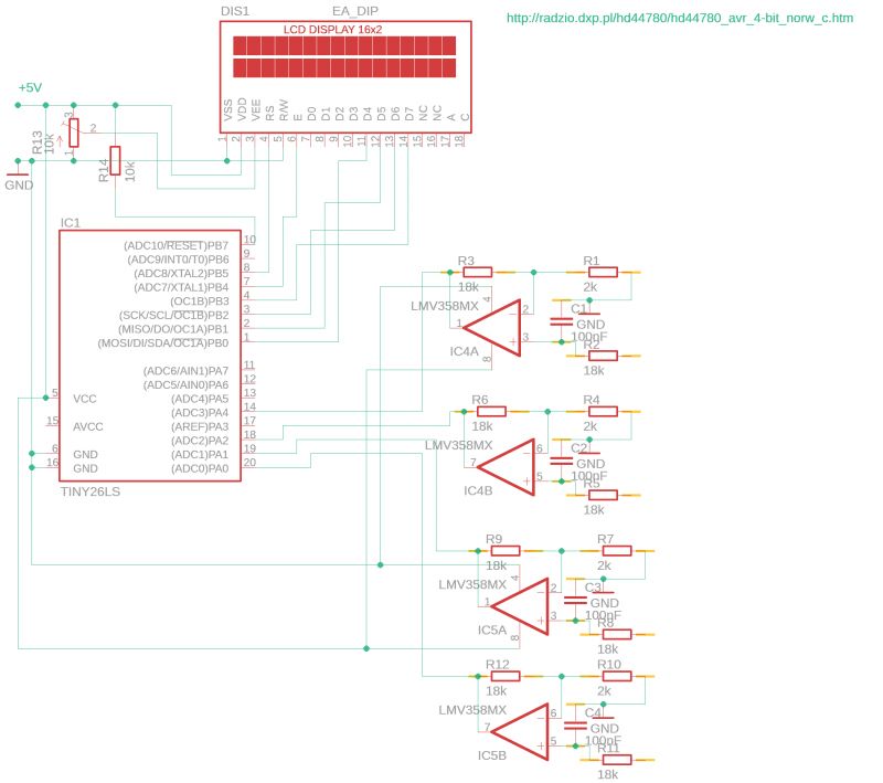
zamierzam zrobić mienik napiec kilkukanałowy na ATTIny26.
Zanim jednak zacznę zabawę z programowaniem, to proszę o weryfikację schematu.
Główne moje zagadnienie, to podłączenie LCD (2x16) w trybie 4 bitowym.
Jeśli coś pomieszałem, proszę o sugestie. To mój pierwszy układ na ATTiny
Pozdrawiam
M.
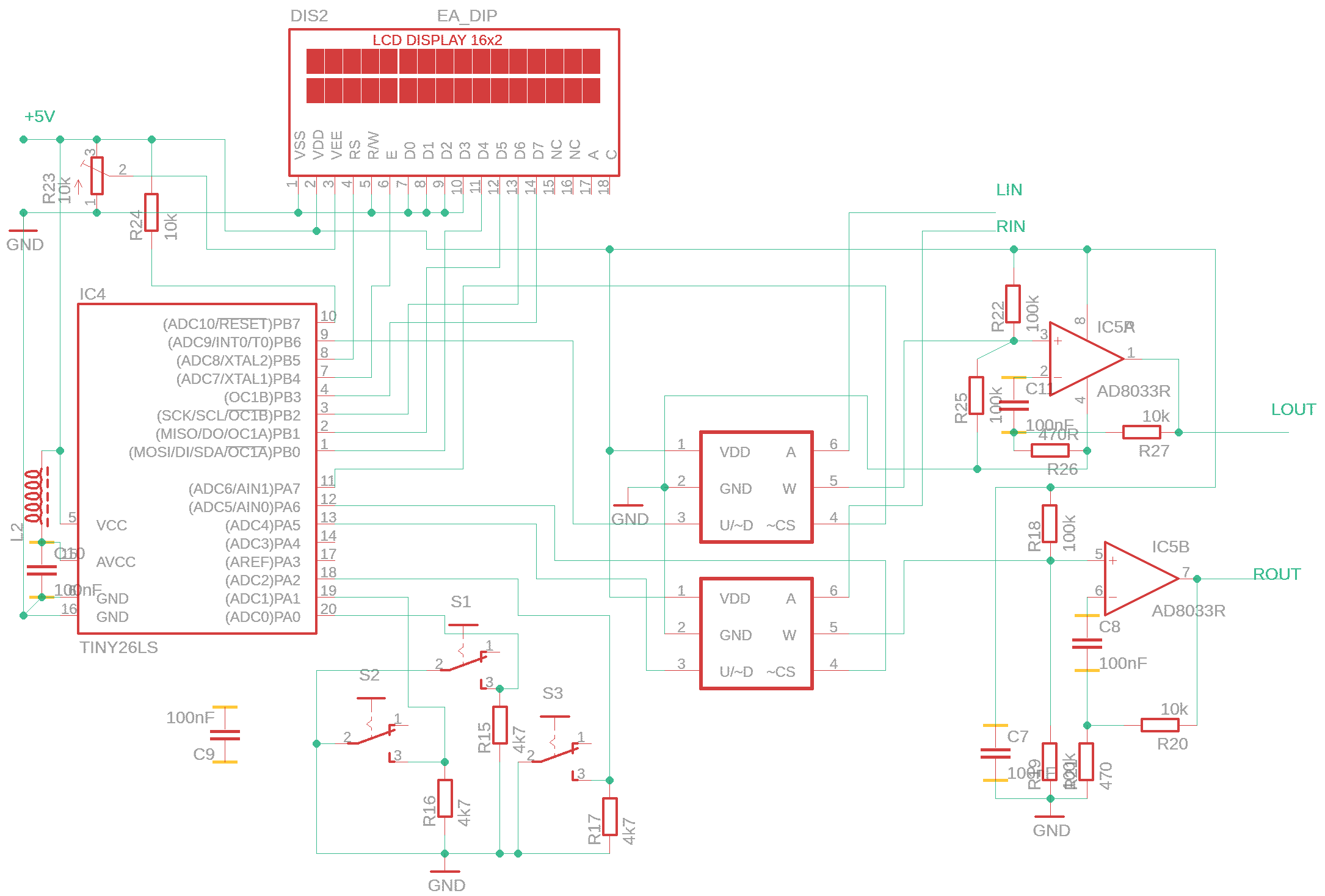
zamierzam zrobić mienik napiec kilkukanałowy na ATTIny26.
Zanim jednak zacznę zabawę z programowaniem, to proszę o weryfikację schematu.
Główne moje zagadnienie, to podłączenie LCD (2x16) w trybie 4 bitowym.
Jeśli coś pomieszałem, proszę o sugestie. To mój pierwszy układ na ATTiny
Pozdrawiam
M.