Witam w czwartej części cyklu poświęconego projektowaniu płytek drukowanych. W poprzednich częściach omawialiśmy zagadnienia związane z elementami QFN, wyborem pomiędzy elementami SMD i THT oraz panelizacją płytek drukowanych. W poniższym materiale przyjrzymy się natomiast konstruowaniu listy elementów na PCB - tak zwanemu BoM (ang. Bill of Materials).
Lista elementów na naszej płytce drukowanej dla wielu projektantów jest bardzo nisko na liście priorytetów, w związku z czym nie przykładają oni do niej większej wagi. Niesłusznie - w przypadku wielu, zwłaszcza większych projektów, które są produkowane na dużą skalę - montowanych i lutowanych automatycznie - jest to bardzo krytyczny element dokumentacji.
Gdy myślimy o projektowaniu płytek drukowanych, większość z nas skupia się na samym gołym PCB, na którym dopiero potem montowane są elementy. Jednakże na tym przecież nie kończy się jej egzystencja - musi ona zostać obsadzona elementami, by móc zamienić się w finalne urządzenie. Projekt samego laminatu bez m.in. BoMu to tylko zespół plików, które nie pozwolą nam zbudować całego urządzenia. Jednym z kluczowych elementów uzupełniających nasze np. Gerbery, jest lista elementów, którymi PCB musi zostać obsadzone.
W najprostszym ujęciu BoM to po prostu lista elementów, które muszą być na płytce zamontowane. Każdy element musi znaleźć się na takiej liście, inaczej podczas montażu nie będzie wiadomo, co gdzie wlutować. Jest jednak bardzo wiele istotnych aspektów, które warto umieścić na tej liście, aby element był łatwy do jednoznacznej identyfikacji. Pomoże to m.in. w zakupie odpowiednich elementów oraz zamontowaniu ich na PCB – nie jest to możliwe, jeżeli nie będzie wiadomo, gdzie trafić mają poszczególne elementy na płytce drukowanej.
BoM jest kluczowym elementem projektu i krytycznym składnikiem procesu wytwarzania gotowego urządzenia. Na jego podstawie przygotowuje się listę elementów do zakupu i programuje maszyny do obsadzania PCB (tzw. pick-and-place).
Istnieje wiele formatów, jakie wykorzystać można do stworzenia listy elementów w urządzeniu. Wiele z nich jest tworzonych ręcznie przez projektantów urządzeń elektronicznych, a inne generowane są przez rozmaite oprogramowanie CAD (które także pozwala na dużą dozę elastyczności w kreowaniu tego dokumentu). Jeśli korzystasz z tego rodzaju oprogramowania, to już na starcie masz dużo szczęścia – nowoczesne programy do projektowania płytek drukowanych automatycznie generują listy elementów z większością podstawowych danych na temat układów w Twoim projekcie. Jeśli pracujesz w dużej firmie, to być może Twój pracodawca także ma opracowane własne standardy plików z BoM. Przeczytaj ten artykuł, ale pamiętaj, aby się do nich stosować, nawet jeżeli mówią co innego niż poniższy tekst. Jeśli natomiast sam tworzysz swoją dokumentację, to tym bardziej powinieneś przeczytać poniższe porady.
Niezależnie od środowiska czy oprogramowania CAD, większość projektantów nadal wykorzystuje arkusze kalkulacyjne (np. Microsoft Excel) do tworzenia list elementów. Nierzadko nawet w zaawansowanych programach CAD z rozbudowanymi generatorami BoM wynikowym plikiem jest plik Excela.
Jak już pisaliśmy - BoM jest niezbędnym składnikiem do produkcji urządzenia elektronicznego. Poniżej przyjrzymy się składowym elementom takiej listy, patrząc na poszczególne informacje w niej zawarte z perspektywy tak projektanta układu, jak i producenta urządzenia czy firmy, która zajmuje się jego montażem. Oczywiście różne firmy mogą mieć różne wymagania, co do zawartych informacji, jednakże większość z zawartych tutaj porad stosuje się w każdym przypadku. Jeśli natomiast Twój producent układów ma szczególne wymagania co do zawartości tego pliku, to nie zapomnij ich uwzględnić – z pewnością ułatwi to wytwarzanie urządzenia.
Podstawowym elementem BoM jest jedna linijka w tabeli. Każdy rodzaj elementów ma swoją linijkę w arkuszu. Jeśli jakiś element znajduje się na PCB w kilku sztukach, to wszystkie one znajdą się w jednej i tej samej linijce, ale wspólne dla nich musi być wszystko – parametry, producent, numer części etc. Poszczególne elementy z jednej linijki różnić będą się tylko swoim unikatowym oznaczeniem, które pozwala powiązać je z lokalizacją na płytce drukowanej.
BoM prześledzimy na przykładzie prostego układu – wizytówki kompatybilnej z Arduino, zaprojektowanej przez Screaming Circuits (firmy, w której pracuje autor artykułu – przyp. red.). Za produkcję tych modułów odpowiedzialna jest firma Sunstone Circuits. Będą one rozdawane na konferencji Open Hardware w Bostonie na jesieni tego roku.
Projekt rozpoczął się od dostosowania otwartego projektu Arduino Uno. Dodano do niego kilka diod świecących RGB i kilka innych elementów. Wszystko znajduje się na płytce drukowanej wielkości standardowej wizytówki. Poniżej widzimy listę elementów, jaka zamontowana będzie w każdym module:
Przyjrzyjmy się zatem znaczeniu każdej z kolumn zaprezentowanej listy elementów.
Kolumna 1: Numer na liście
Zaczynając od lewej strony, pierwszą kolumną jest numer wpisu na liście – „Item #”, gdzie kratka jest po prostu skrótem od słowa „number”. Jeśli tworzymy BoM w języku polskim, tutaj znajdzie się np. skrót Lp.
Numery te są po prostu kolejnymi liczbami służącymi do numerowania poszczególnych elementów na liście. Numerowanie elementów znacznie upraszcza potem pracę z BoMem. Dużo prościej jest napisać „numer 6 na liście”, niż w inny sposób próbować zidentyfikować poszczególną linię (np. wykorzystując kod hurtowni dla danej części), zwłaszcza w bardziej złożonych projektach.
Dodatkowo, numerowanie wpisów na liście elementów pozwoli od razu ocenić, ile rodzajów różnych części potrzebnych jest do jej wyprodukowania. Jest to niezwykle ważne dla fabryki, które produkuje urządzenia, zwłaszcza na poziomie wyceny kosztów montażu. Z pewnością przedstawiciel tej firmy zapyta nas o liczbę unikalnych części, jaka znaleźć musi się na PCB.
Pamiętajmy, aby poświęcić tej liczbie jedną z kolumn. Nie stosujmy tutaj np. numeru wiersza w arkuszu kalkulacyjnym, jakkolwiek to możliwe. Może się on zmienić, np. gdy dodamy więcej linii nagłówka, co oznaczałoby, że dla różnych wersji BoMu, np. „element numer sześć” oznaczać będzie co innego.
Kolumna 2: Ilość
Kolejna pozycja – ilość elementów danego typu w projekcie (ang. Qty, Quantity) – to po prostu liczba określająca ile elementów tego rodzaju, jak opisany w danym wierszu, znajduje się na pojedynczej płytce drukowanej w projekcie.
Spójrzmy na listę powyżej. Element numer 1 – Atmel ATMEGA328P-AUR – znajduje się na płytce tylko jeden, dlatego też wartość w kolumnę Qty wynosi 1. Gdy zaś zerkniemy na element szósty – żółte diody LED - widzimy, że na PCB są ich trzy, wszystkie takie same.
Łączna liczba elementów powstała z posumowania wartości w tej kolumnie, także jest istotną zmienną podczas wyceniania montażu automatycznego. Dla początkujących elementów ta wartość i liczba typów elementów w projekcie mogą nie być jasne i intuicyjne. Łatwo rozróżnić te dwie wartości – liczba elementów musi być mniejsza bądź równa liczbie typów elementów. W niewielkich projektach często będzie równa – każdego elementów jest po jednej sztuce. Na zdjęciu po prawej stronie widzimy sześć typów elementów, łącznie 60 elementów do zamontowania na PCB.
Kolumna 3: Oznaczenia na PCB
W kolejnej kolumnie zawarte są oznaczenia elementów na płytce drukowanej. Te referencyjne oznaczenia są krytyczne na etapie montażu – pozwalają połączyć dane na temat części z listy elementów z jej fizycznym położeniem na płytce drukowanej.
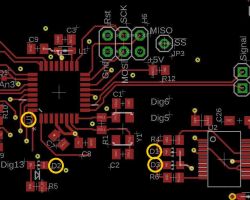
Element pierwszy na przykładowej liście (patrz wyżej) – mikrokontroler – ma oznaczenie U1. Takie same oznaczenie znajdziemy na płytce drukowanej pokazanej na zdjęciu po lewej stronie. Dzięki temu, że dane te zawarte są w obu częściach dokumentacji maszyna pick-and-place będzie wiedziała, gdzie ułożyć dany element elektroniczny.
Z kolei w przypadku elementu szóstego, w polu z oznaczeniami, widzimy trzy – D1, D2, D2. Są to trzy niezależne oznaczenia oddzielone od siebie przecinkami. Oznacza to, że element typu #6 ma być zamontowany w trzech sztukach na płytce, w miejscach oznaczonych D1, D2 oraz D3.
Sposobów zapisu tych wartości jest wiele. Niektóre edytory będą skracały zapis tego typu zamieniając listę elementów na zakres (jeśli numery są po sobie): D1-D3. W takim wypadku dla większych projektów często otrzymamy dosyć złożony zapis, wyszczególniający oznaczenia elementów, np. C1-C12, C15, C19.
Kolumna 4: Producent
W tej kolumnie zawarta jest nazwa producenta danego podzespołu. Jest ona ważna w momencie zamawiania elementu. Dzięki temu do fabryki trafi element konkretnego producenta, co z pewnością ułatwi uruchamianie układów na późniejszym etapie.
Jest to szczególnie ważne w przypadku części ‘generycznych’ produkowanych przez wiele firm, np. stabilizatorów typu 7805, nie mówiąc już o elementach pasywnych, takich jak rezystory czy kondensatory. Mimo, że elementy te mogą wydawać się zupełnie identyczne, to czasami różnią się pewnymi parametrami (nawet takimi, których nie zamieszcza się w karcie katalogowej), a więc chcemy w układach zamontować taki element, jaki przetestowaliśmy w naszym prototypie.
Kolumna 5: Oznaczenie producenta
W kolejnej kolumnie specyfikujemy oznaczenie elementu, jakiego używa producent. To oznaczenie wraz z nazwą producenta pozwoli nam w 100% precyzyjnie określić, jaki element ma być zastosowany w naszym projekcie. Każdy element w tym oznaczeniu jest ważny, więc tutaj nie umieszczamy żadnych skrótów.
Kolumna 6 i 7: Opis oraz typ
W kolejnych dwóch kolumnach znajdziemy opis układu oraz typ obudowy, w jakiej jest on montowany. Kolumny te, w większości przypadków, są opcjonalne, jednakże dobrze jest je zawrzeć, gdyż pomagają ludziom czytać BoM, a dzięki temu unikać błędów na każdym etapie montażu.
Poziom szczegółów, jakie zawrzemy w opisie, zależy od naszych konkretnych potrzeb i danego projektu. Spójrzmy na element #11 w przykładowym spisie powyżej. To kondensator 100 nF 16 V w obudowie 0805. W tej aplikacji tylko te parametry są istotne, ale jeżeli projektowalibyśmy bardziej wymagające urządzenie, to tutaj można zawrzeć wszelkie dodatkowe informacje, takie jak zakres temperatur, konieczność stosowania konkretnego rodzaju dielektryka w kondensatorze, ESR etc. Oczywiście i w przypadku innych elementów niż kondensatory tutaj możemy dodać szczegółowe informacje.
Dzięki dodaniu tutaj takich informacji producent będzie mógł szybko i łatwo wybrać zamiennik dla elementu, jeśli na przykład podany przez nas typ danego producenta nie będzie dostępny. W większości wypadków finalnie i tak inżynier-projektant będzie musiał potwierdzić wybór fabryki, ale i tak przyspieszy to proces.
Kolumna 8: typ montażu
W tej kolumnie zawarta jest prosta informacja – typ montażu: SMD lub THT (powierzchniowy lub przewlekany). Dzięki zawarciu jej na liście elementów wycena kosztów montażu dotrze do nas szybciej, a i sama fabryka będzie miała łatwiej w projektowaniu procesu technologicznego do montażu.
W prezentowanym powyżej BoMie pojawia się jeszcze trzecia kategoria – DNS. Oznacza to, że danego elementu w tej wersji urządzenia po prostu się nie montuje. Warto wyraźnie oznaczyć, których elementów nie należy montować w tym projekcie.
Tak jak pisaliśmy powyżej – elementy są grupowane według swojego dokładnego typu. Jedynym wyjątkiem jest tutaj sytuacja, w której niektóre z nich są niemontowane. W takim wypadku oczywiście należy rozbić je na dwa wpisy – te, które mają znaleźć się na PCB i te, które montowane nie będą.
Podsumowanie
Lista elementów może wydawać się nie warta większej uwagi jeśli chodzi o dokumentację płytki drukowanej. W rzeczywistości jest jednak krytycznym składnikiem dokumentacji potrzebnej do montażu gotowego urządzenia. Bez BoMu możemy wyprodukować bezproblemowo płytki drukowane, ale montaż automatyczny nie będzie możliwy. Wszystkie błędy i nieścisłości w BoMie przełożą się na potencjalne pomyłki lub problemy z montażem układu.
Istnieje wiele różnych wariacji formatu listy elementów. To, z którego skorzystamy nie jest tak ważne, jak to, by znalazły się w niej wszystkie informacje, jakich wymaga firma produkująca urządzenia. Zazwyczaj zakład ten chce jednego pliku, ale czasami zdarza się, iż potrzebne są dwa osobne – jeden dla elementów montowanych na stronie top, a inny dla elementów montowanych na stronie bottom płytki drukowanej. Jednakże, jeśli nie ma takiego wymogu, BoM powinien zajmować dokładnie jeden plik.
Podczas projektowania płytki i zlecania produkcji urządzenia, BoM powinien być ostatnim sprawdzanym elementem dokumentacji projektowej. Wskazane jest przygotowywanie go w ostatniej chwili, z uwagi na ciągłe braki elementów w magazynach dostawców. Jeśli wybierzemy elementy, które dostępne są w dniu składania zamówienia w zakładzie montażowym, maksymalizujemy szansę, że będą dostępne, gdy zakład będzie je zamawiał celem montażu. Dobrze jest też załączyć w BoMie kilka zamienników elementów, jakie wykorzystujemy, szczególnie w przypadku elementów, które mają niewiele zamienników i istnieje realne ryzyko, że nie będą dostępne.
A Wy jak konstruujecie swoje BoMy? Czy spotkaliście się z jakimiś szczególnymi wymaganiami dotyczącymi listy elementów ze strony zakładów produkujących Wasze urządzenia?
Źródło: https://www.eeweb.com/profile/duane-benson-2/articles/how-to-build-a-pcb-the-bill-of-materials-bom
Lista elementów na naszej płytce drukowanej dla wielu projektantów jest bardzo nisko na liście priorytetów, w związku z czym nie przykładają oni do niej większej wagi. Niesłusznie - w przypadku wielu, zwłaszcza większych projektów, które są produkowane na dużą skalę - montowanych i lutowanych automatycznie - jest to bardzo krytyczny element dokumentacji.
Gdy myślimy o projektowaniu płytek drukowanych, większość z nas skupia się na samym gołym PCB, na którym dopiero potem montowane są elementy. Jednakże na tym przecież nie kończy się jej egzystencja - musi ona zostać obsadzona elementami, by móc zamienić się w finalne urządzenie. Projekt samego laminatu bez m.in. BoMu to tylko zespół plików, które nie pozwolą nam zbudować całego urządzenia. Jednym z kluczowych elementów uzupełniających nasze np. Gerbery, jest lista elementów, którymi PCB musi zostać obsadzone.
W najprostszym ujęciu BoM to po prostu lista elementów, które muszą być na płytce zamontowane. Każdy element musi znaleźć się na takiej liście, inaczej podczas montażu nie będzie wiadomo, co gdzie wlutować. Jest jednak bardzo wiele istotnych aspektów, które warto umieścić na tej liście, aby element był łatwy do jednoznacznej identyfikacji. Pomoże to m.in. w zakupie odpowiednich elementów oraz zamontowaniu ich na PCB – nie jest to możliwe, jeżeli nie będzie wiadomo, gdzie trafić mają poszczególne elementy na płytce drukowanej.
BoM jest kluczowym elementem projektu i krytycznym składnikiem procesu wytwarzania gotowego urządzenia. Na jego podstawie przygotowuje się listę elementów do zakupu i programuje maszyny do obsadzania PCB (tzw. pick-and-place).
Istnieje wiele formatów, jakie wykorzystać można do stworzenia listy elementów w urządzeniu. Wiele z nich jest tworzonych ręcznie przez projektantów urządzeń elektronicznych, a inne generowane są przez rozmaite oprogramowanie CAD (które także pozwala na dużą dozę elastyczności w kreowaniu tego dokumentu). Jeśli korzystasz z tego rodzaju oprogramowania, to już na starcie masz dużo szczęścia – nowoczesne programy do projektowania płytek drukowanych automatycznie generują listy elementów z większością podstawowych danych na temat układów w Twoim projekcie. Jeśli pracujesz w dużej firmie, to być może Twój pracodawca także ma opracowane własne standardy plików z BoM. Przeczytaj ten artykuł, ale pamiętaj, aby się do nich stosować, nawet jeżeli mówią co innego niż poniższy tekst. Jeśli natomiast sam tworzysz swoją dokumentację, to tym bardziej powinieneś przeczytać poniższe porady.
Niezależnie od środowiska czy oprogramowania CAD, większość projektantów nadal wykorzystuje arkusze kalkulacyjne (np. Microsoft Excel) do tworzenia list elementów. Nierzadko nawet w zaawansowanych programach CAD z rozbudowanymi generatorami BoM wynikowym plikiem jest plik Excela.
Jak już pisaliśmy - BoM jest niezbędnym składnikiem do produkcji urządzenia elektronicznego. Poniżej przyjrzymy się składowym elementom takiej listy, patrząc na poszczególne informacje w niej zawarte z perspektywy tak projektanta układu, jak i producenta urządzenia czy firmy, która zajmuje się jego montażem. Oczywiście różne firmy mogą mieć różne wymagania, co do zawartych informacji, jednakże większość z zawartych tutaj porad stosuje się w każdym przypadku. Jeśli natomiast Twój producent układów ma szczególne wymagania co do zawartości tego pliku, to nie zapomnij ich uwzględnić – z pewnością ułatwi to wytwarzanie urządzenia.
Podstawowym elementem BoM jest jedna linijka w tabeli. Każdy rodzaj elementów ma swoją linijkę w arkuszu. Jeśli jakiś element znajduje się na PCB w kilku sztukach, to wszystkie one znajdą się w jednej i tej samej linijce, ale wspólne dla nich musi być wszystko – parametry, producent, numer części etc. Poszczególne elementy z jednej linijki różnić będą się tylko swoim unikatowym oznaczeniem, które pozwala powiązać je z lokalizacją na płytce drukowanej.
BoM prześledzimy na przykładzie prostego układu – wizytówki kompatybilnej z Arduino, zaprojektowanej przez Screaming Circuits (firmy, w której pracuje autor artykułu – przyp. red.). Za produkcję tych modułów odpowiedzialna jest firma Sunstone Circuits. Będą one rozdawane na konferencji Open Hardware w Bostonie na jesieni tego roku.
Projekt rozpoczął się od dostosowania otwartego projektu Arduino Uno. Dodano do niego kilka diod świecących RGB i kilka innych elementów. Wszystko znajduje się na płytce drukowanej wielkości standardowej wizytówki. Poniżej widzimy listę elementów, jaka zamontowana będzie w każdym module:
Przyjrzyjmy się zatem znaczeniu każdej z kolumn zaprezentowanej listy elementów.
Kolumna 1: Numer na liście
Zaczynając od lewej strony, pierwszą kolumną jest numer wpisu na liście – „Item #”, gdzie kratka jest po prostu skrótem od słowa „number”. Jeśli tworzymy BoM w języku polskim, tutaj znajdzie się np. skrót Lp.
Numery te są po prostu kolejnymi liczbami służącymi do numerowania poszczególnych elementów na liście. Numerowanie elementów znacznie upraszcza potem pracę z BoMem. Dużo prościej jest napisać „numer 6 na liście”, niż w inny sposób próbować zidentyfikować poszczególną linię (np. wykorzystując kod hurtowni dla danej części), zwłaszcza w bardziej złożonych projektach.
Dodatkowo, numerowanie wpisów na liście elementów pozwoli od razu ocenić, ile rodzajów różnych części potrzebnych jest do jej wyprodukowania. Jest to niezwykle ważne dla fabryki, które produkuje urządzenia, zwłaszcza na poziomie wyceny kosztów montażu. Z pewnością przedstawiciel tej firmy zapyta nas o liczbę unikalnych części, jaka znaleźć musi się na PCB.
Pamiętajmy, aby poświęcić tej liczbie jedną z kolumn. Nie stosujmy tutaj np. numeru wiersza w arkuszu kalkulacyjnym, jakkolwiek to możliwe. Może się on zmienić, np. gdy dodamy więcej linii nagłówka, co oznaczałoby, że dla różnych wersji BoMu, np. „element numer sześć” oznaczać będzie co innego.
Kolumna 2: Ilość
Kolejna pozycja – ilość elementów danego typu w projekcie (ang. Qty, Quantity) – to po prostu liczba określająca ile elementów tego rodzaju, jak opisany w danym wierszu, znajduje się na pojedynczej płytce drukowanej w projekcie.
Spójrzmy na listę powyżej. Element numer 1 – Atmel ATMEGA328P-AUR – znajduje się na płytce tylko jeden, dlatego też wartość w kolumnę Qty wynosi 1. Gdy zaś zerkniemy na element szósty – żółte diody LED - widzimy, że na PCB są ich trzy, wszystkie takie same.
Łączna liczba elementów powstała z posumowania wartości w tej kolumnie, także jest istotną zmienną podczas wyceniania montażu automatycznego. Dla początkujących elementów ta wartość i liczba typów elementów w projekcie mogą nie być jasne i intuicyjne. Łatwo rozróżnić te dwie wartości – liczba elementów musi być mniejsza bądź równa liczbie typów elementów. W niewielkich projektach często będzie równa – każdego elementów jest po jednej sztuce. Na zdjęciu po prawej stronie widzimy sześć typów elementów, łącznie 60 elementów do zamontowania na PCB.
Kolumna 3: Oznaczenia na PCB
W kolejnej kolumnie zawarte są oznaczenia elementów na płytce drukowanej. Te referencyjne oznaczenia są krytyczne na etapie montażu – pozwalają połączyć dane na temat części z listy elementów z jej fizycznym położeniem na płytce drukowanej.
Element pierwszy na przykładowej liście (patrz wyżej) – mikrokontroler – ma oznaczenie U1. Takie same oznaczenie znajdziemy na płytce drukowanej pokazanej na zdjęciu po lewej stronie. Dzięki temu, że dane te zawarte są w obu częściach dokumentacji maszyna pick-and-place będzie wiedziała, gdzie ułożyć dany element elektroniczny.
Z kolei w przypadku elementu szóstego, w polu z oznaczeniami, widzimy trzy – D1, D2, D2. Są to trzy niezależne oznaczenia oddzielone od siebie przecinkami. Oznacza to, że element typu #6 ma być zamontowany w trzech sztukach na płytce, w miejscach oznaczonych D1, D2 oraz D3.
Sposobów zapisu tych wartości jest wiele. Niektóre edytory będą skracały zapis tego typu zamieniając listę elementów na zakres (jeśli numery są po sobie): D1-D3. W takim wypadku dla większych projektów często otrzymamy dosyć złożony zapis, wyszczególniający oznaczenia elementów, np. C1-C12, C15, C19.
Kolumna 4: Producent
W tej kolumnie zawarta jest nazwa producenta danego podzespołu. Jest ona ważna w momencie zamawiania elementu. Dzięki temu do fabryki trafi element konkretnego producenta, co z pewnością ułatwi uruchamianie układów na późniejszym etapie.
Jest to szczególnie ważne w przypadku części ‘generycznych’ produkowanych przez wiele firm, np. stabilizatorów typu 7805, nie mówiąc już o elementach pasywnych, takich jak rezystory czy kondensatory. Mimo, że elementy te mogą wydawać się zupełnie identyczne, to czasami różnią się pewnymi parametrami (nawet takimi, których nie zamieszcza się w karcie katalogowej), a więc chcemy w układach zamontować taki element, jaki przetestowaliśmy w naszym prototypie.
Kolumna 5: Oznaczenie producenta
W kolejnej kolumnie specyfikujemy oznaczenie elementu, jakiego używa producent. To oznaczenie wraz z nazwą producenta pozwoli nam w 100% precyzyjnie określić, jaki element ma być zastosowany w naszym projekcie. Każdy element w tym oznaczeniu jest ważny, więc tutaj nie umieszczamy żadnych skrótów.
Kolumna 6 i 7: Opis oraz typ
W kolejnych dwóch kolumnach znajdziemy opis układu oraz typ obudowy, w jakiej jest on montowany. Kolumny te, w większości przypadków, są opcjonalne, jednakże dobrze jest je zawrzeć, gdyż pomagają ludziom czytać BoM, a dzięki temu unikać błędów na każdym etapie montażu.
Poziom szczegółów, jakie zawrzemy w opisie, zależy od naszych konkretnych potrzeb i danego projektu. Spójrzmy na element #11 w przykładowym spisie powyżej. To kondensator 100 nF 16 V w obudowie 0805. W tej aplikacji tylko te parametry są istotne, ale jeżeli projektowalibyśmy bardziej wymagające urządzenie, to tutaj można zawrzeć wszelkie dodatkowe informacje, takie jak zakres temperatur, konieczność stosowania konkretnego rodzaju dielektryka w kondensatorze, ESR etc. Oczywiście i w przypadku innych elementów niż kondensatory tutaj możemy dodać szczegółowe informacje.
Dzięki dodaniu tutaj takich informacji producent będzie mógł szybko i łatwo wybrać zamiennik dla elementu, jeśli na przykład podany przez nas typ danego producenta nie będzie dostępny. W większości wypadków finalnie i tak inżynier-projektant będzie musiał potwierdzić wybór fabryki, ale i tak przyspieszy to proces.
Kolumna 8: typ montażu
W tej kolumnie zawarta jest prosta informacja – typ montażu: SMD lub THT (powierzchniowy lub przewlekany). Dzięki zawarciu jej na liście elementów wycena kosztów montażu dotrze do nas szybciej, a i sama fabryka będzie miała łatwiej w projektowaniu procesu technologicznego do montażu.
W prezentowanym powyżej BoMie pojawia się jeszcze trzecia kategoria – DNS. Oznacza to, że danego elementu w tej wersji urządzenia po prostu się nie montuje. Warto wyraźnie oznaczyć, których elementów nie należy montować w tym projekcie.
Tak jak pisaliśmy powyżej – elementy są grupowane według swojego dokładnego typu. Jedynym wyjątkiem jest tutaj sytuacja, w której niektóre z nich są niemontowane. W takim wypadku oczywiście należy rozbić je na dwa wpisy – te, które mają znaleźć się na PCB i te, które montowane nie będą.
Podsumowanie
Lista elementów może wydawać się nie warta większej uwagi jeśli chodzi o dokumentację płytki drukowanej. W rzeczywistości jest jednak krytycznym składnikiem dokumentacji potrzebnej do montażu gotowego urządzenia. Bez BoMu możemy wyprodukować bezproblemowo płytki drukowane, ale montaż automatyczny nie będzie możliwy. Wszystkie błędy i nieścisłości w BoMie przełożą się na potencjalne pomyłki lub problemy z montażem układu.
Istnieje wiele różnych wariacji formatu listy elementów. To, z którego skorzystamy nie jest tak ważne, jak to, by znalazły się w niej wszystkie informacje, jakich wymaga firma produkująca urządzenia. Zazwyczaj zakład ten chce jednego pliku, ale czasami zdarza się, iż potrzebne są dwa osobne – jeden dla elementów montowanych na stronie top, a inny dla elementów montowanych na stronie bottom płytki drukowanej. Jednakże, jeśli nie ma takiego wymogu, BoM powinien zajmować dokładnie jeden plik.
Podczas projektowania płytki i zlecania produkcji urządzenia, BoM powinien być ostatnim sprawdzanym elementem dokumentacji projektowej. Wskazane jest przygotowywanie go w ostatniej chwili, z uwagi na ciągłe braki elementów w magazynach dostawców. Jeśli wybierzemy elementy, które dostępne są w dniu składania zamówienia w zakładzie montażowym, maksymalizujemy szansę, że będą dostępne, gdy zakład będzie je zamawiał celem montażu. Dobrze jest też załączyć w BoMie kilka zamienników elementów, jakie wykorzystujemy, szczególnie w przypadku elementów, które mają niewiele zamienników i istnieje realne ryzyko, że nie będą dostępne.
A Wy jak konstruujecie swoje BoMy? Czy spotkaliście się z jakimiś szczególnymi wymaganiami dotyczącymi listy elementów ze strony zakładów produkujących Wasze urządzenia?
Źródło: https://www.eeweb.com/profile/duane-benson-2/articles/how-to-build-a-pcb-the-bill-of-materials-bom
Fajne? Ranking DIY
