logo elektroda
logo elektroda
X
logo elektroda
REKLAMA
REKLAMA
Adblock/uBlockOrigin/AdGuard mogą powodować znikanie niektórych postów z powodu nowej reguły.

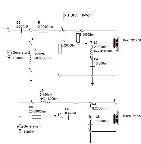
M.P 5.16 Brax NOX 28 - Czy wykonanie i oznaczenia zwrotnic są poprawne?

maniutek330 20 Wrz 2018 18:33 777 1
REKLAMA
  • #1 17451060
    maniutek330
    Poziom 9  
    Witam,

    Zleciłem wykonanie zwrotnic do samochodowego zestawu dwudrożnego, według projektu od znajomego z innego forum. Jestem początkującym elektronikiem i nie bardzo się orientuję w tym temacie.
    Proszę osoby znające się na rzeczy o informację czy zwrotnica została zrobiona poprawnie.
    Druga zagwostka to oznaczenia "+", "-" zasilania, wf, tw. Czy oznaczone są
    prawidłowo?
    Z góry dziękuję za wsparcie.
  • REKLAMA
  • #2 17451114
    Kamilek23
    Poziom 7  
    Skoro zleciłeś fachowcowi to chyba poprawnie? Jego się spytaj.
REKLAMA