logo elektroda
logo elektroda
X
logo elektroda
REKLAMA
REKLAMA
Adblock/uBlockOrigin/AdGuard mogą powodować znikanie niektórych postów z powodu nowej reguły.

[Rozwiązano] YOSAN micro - Modulacja działa w FM, ale nie w AM. Gdzie szukać przyczyny?

ljnes 08 Paź 2018 11:07 2310 35
REKLAMA
  • #1 17484376
    ljnes
    Poziom 13  
    Z początku myślałem, że to gdzieś w torze mikrofonu, ale okazało się iż w FMie modulacja jednak jest. Miał może ktoś podobny problem? Niestety o ile się orientuję to trudno o schemat tego radia. Pozdrawiam.
  • REKLAMA
  • #2 17484422
    chisel
    Poziom 27  
    Jeśli w FM rzeczywiście jest wszystko w porządku oraz przy odsłuchu również brak dziwnych objawów typu "buczenie", to w takim razie sprawdziłbym, czy na AM wychodzi wogóle moc/nośna. Jeśli moc jest, a modulacji brak, to prawdopodobnie zwarcie na uzwojeniu trafomodulatora. Ewentualnie kondensator do podstawienia idący z końcówki m.cz. na trafomodulator.
  • #3 17484428
    modero
    Poziom 22  
    To konstrukcje są na ogół proste i prymitywne (delikatnie mówiac)
    Co to za YOSAN
    Po za tym walnij fotki wnętrza najlepiej tak aby było widać IC i typy.
  • #4 17484560
    ljnes
    Poziom 13  
    YOSAN micro - Modulacja działa w FM, ale nie w AM. Gdzie szukać przyczyny?YOSAN micro - Modulacja działa w FM, ale nie w AM. Gdzie szukać przyczyny?YOSAN micro - Modulacja działa w FM, ale nie w AM. Gdzie szukać przyczyny?
    Tak to wygląda, jest to YOSAN Micro
  • REKLAMA
  • #5 17484589
    Konto nie istnieje
    Poziom 1  
  • #6 17484670
    ljnes
    Poziom 13  
    TDA to chyba jest ok bo przy odbiorze działa. Natomiast trzykońcówkowy element SMD o oznaczeniu R1 (ten którego kolektor, przyjmując że to tranzystor, jest przez elektrolit połączony z czwartą nóżką TDA) ma zwarcie C-B. Natomiast miedzy C a E w obie strony jest spadek napięcia jakieś 200 mV mierząc miernikiem. Podstawiłbym coś ale nie bardzo wiem co.
  • #7 17484680
    chisel
    Poziom 27  
    YOSAN micro - Modulacja działa w FM, ale nie w AM. Gdzie szukać przyczyny?

    Sobie pozwoliłem trochę pomalować. Oscyloskop w punkt 1 i czy jest modulacja. Następnie w punkt 2 i czy jest modulacja. Jeśli w punkcie 1 brak modulacji to podmienić TDA. Jeśli jest, a w nie ma w punkcie 2, to do sprawdzenia tranzystor w kółku. Prawdopodobnie odpowiada on za odcinanie modulacji AM przy transmisji FM, bo zasilanie drivera i końcówki jest takie samo i idzie przez trafomodulator zarówno w FM i AM. Dla samego sprawdzenia można podnieść ten tranzystor a następnie poprowadzić diodę prostowniczą z punktu 1 do punktu 2 i sprawdzić, czy moduluje w AM. To na początek.

    Widzę, że jak napisałem to wpadliśmy na ten sam trop. To podnieś ten tranzystor i wlutuj diodę prostowniczą.

    Dodano po 2 [minuty]:

    OK. Zaraz sprawdzimy
  • #8 17484705
    ljnes
    Poziom 13  
    Ok bardzo dziękuję za pomoc, ale dziś już nie dam rady tego posprawdzać. Pozdrawiam i przepraszam.
  • #9 17484707
    chisel
    Poziom 27  
    OK, z moich informacji wynika, żeby podstawić jak pisałem zwykłą diodę prostowniczą i sprawdzić, czy działa. Jeśli tak, to wtedy zamiast R1 jakikolwiek daj NPN, bo coś mi nie pasuje, że byłby to BFR93, jak podpowiada katalog.
  • #10 17485116
    Konto nie istnieje
    Poziom 1  
  • REKLAMA
  • #11 17486180
    Hektar Zahler
    Poziom 34  
    Podpowiem, że czasem CB nie moduluje AM jak nie ma zwyczajnie dosyć mocy wyjściowej.
    (patrz podpowiedź nr. #2)

    Domniemany element to przełącznik mocy H/L. Podłącza on trafo modulacyjne do wyjścia układu mocy m.cz. ustawieniem mocy H. Rozłączony działa naprzemiennie z drugim tranzystorem, który podłącza je bezpośrednio do zasilenia PA ustawieniem mocy L. Ponieważ wyjście p.4 TDA2003 jest spolaryzowane do połowy zasilania, to uzyskuje się tak 1W modulacją AM. Rozwiązanie nieco "dziwne" stosowane w radiach z lat '90 - jak np. Yosan YT-07. Dziś już ekstremalnie rzadko spotykane.

    Dodano po 40 [minuty]:

    Ponadto kolego co Ty wyprawiasz, cyt.:
    ljnes napisał:
    Natomiast trzykońcówkowy element SMD o oznaczeniu R1 (...) ma zwarcie C-B.
    Nie mierzy się przewodności tranzystorów miernikiem bezpośrednio w układzie !

    Można to sprawdzić inaczej - w bardzo prosty sposób:
    Ustawieniem tzw. multistandardu przełączyć wystarczy CB na kraj pracy modulacją AM z mocą 1W, np. Niemcy-DE.
  • REKLAMA
  • #12 17486423
    ljnes
    Poziom 13  
    Witam w kolejnym dniu potyczki. TDA wymieniony, dioda wlutowana. Sygnał m.cz. jest praktycznie tylko w punkcie 1. W punkcie 2 jest bardzo słaby i zniekształcony. Natomiast po zwarciu diody pojawia się jak najbardziej prawidłowa modulacja nośnej.
  • #13 17486511
    chisel
    Poziom 27  
    Czyli uszkodzony ten "mosfecik" o ile to mosfet. Sprawdźy miernikiem na jego bramce napięcie przy włączonym odbiorze FM jak i AM i napisz.
  • #14 17486553
    Hektar Zahler
    Poziom 34  
    To zwyczajny tzw. wtórnik emiterowy na tranzystorze npn (w układzie OC) pracujący jako separator.
  • #15 17486561
    ljnes
    Poziom 13  
    Wygląda to tak. AM RX-ok 12V. AM TX- ok 1V. FM RX - 12V. FM TX 12V.
    Nie mam takiego tranzystora i tu się zastanawiam czy nie zostawić po prostu mostka? Radio i tak na FMie w Polsce pracować nie będzie.
  • #16 17486568
    gumisie
    Poziom 43  
    Witam.

    Koledzy, czy ten duży "element indukcyjny" to na pewno transformator modulacyjny ?, kiedyś miałem na warsztacie podobnego YOSAN_a i był to dławik (filtr przeciwzakłóceniowy).
    chisel napisał:
    Sprawdźy miernikiem na jego bramce napięcie przy włączonym odbiorze FM jak i AM i napisz.
    A nie lepiej podczas nadawania (TX) ?.

    P.S.
    @ljnes, oczywiście TRX ustawiony jest na PL. :wink:
  • #17 17486697
    Hektar Zahler
    Poziom 34  
    Wyznacznikiem obecności trafa jest po prostu odwrotna polaryzacja tego elementu:

    YOSAN micro - Modulacja działa w FM, ale nie w AM. Gdzie szukać przyczyny?

    Włączony "ujemnie" do wyjścia TDA pozwala łatwo wydedukować, że:

    - jego obciążeniem nie jest minus (tak jak w 90% aplikacji tego układu), tylko plus i jest to trafo modulacyjne
    - jeżeli obciążeniem TDA jest potencjał zasilania, to tranzystor jest polaryzacji pnp
    (przez pomyłkę z rozpędy napisałem wcześniej źle)
    - ponieważ emiter ma potencjał zasilania, to zostaje on włączony, gdy napięcie bazy spada
    - ponieważ tak jest, to zostaje on wyłączony, gdy napięcie bazy jest równe co najmniej napięciu zasilania

    To nic trudnego: elementarne zasady polaryzacji.

    Tak to działa.
  • #18 17486732
    gumisie
    Poziom 43  
    Hektar Zahler napisał:
    Nie ma w tym nic trudnego. Elementarne zasady polaryzacji. Tak to działa.
    Marcin, ja to wiem, lecz ja zadałem w #16 inne pytanie.
    W Twoich postach zbyt często podpierasz się teorią nie do końca zrozumiałą dla "laika".
    Czy w tym TRX nie jest zastosowany tranzystorowy modulator AM :?: (to moje kolejne pytanie/podpowiedź). :cry:
  • #19 17486745
    ljnes
    Poziom 13  
    No też mi to tak wyglądało. Podstawiłem PNP i niestety już na ucho modulacja jest płytka i nienaturalna, różni się bardzo od tej przy zwartym E/C.
  • #20 17486749
    chisel
    Poziom 27  
    Kolega ljnes jest inteligentny, domyślił się o jaki pomiar chodzi.
    Niestety, nie wiem osobiście, co to może być za tranzystor dokładnie, bo nie mogę znaleść, ale rostrzał napięć nie pozwala mi stwierdzić jednoznacznie, że to jest NPN lub PNP. Ponadto przez ten tranzystor płynie niemały prąd w szczycie modulacji. Raczej nie jest możliwe, aby to był npn czy pnp. Ja bym zrobił banalnie prosto: wylutował go i "zapiął" na próbę jakiś IRF520.
  • #21 17486761
    gumisie
    Poziom 43  
    ljnes napisał:
    niestety już na ucho modulacja jest płytka
    Nie kręciłeś PR_kami ? (modulacja lub moc AM)?.
  • #22 17486769
    Hektar Zahler
    Poziom 34  
    Nie, nie. Powodem niepowodzenia próby jest zbyt małe wzmocnienie stałoprądowe β.

    Dodano po 5 [minuty]:

    ps.
    Wiesz @chisel też uważam od poczatku, że coś tu jest nie tegez:
    chisel napisał:
    Ponadto przez ten tranzystor płynie niemały prąd
    I dlatego warto rozważyć wykonanie moda o układ darlingtona, bądź przekaźnik, bo zalatuje to chamską wadą fabryczną.
    (gdyby nadajnik nie wymagał jakiejś deklaracji zgodności z CE, to szło by to wyrzucić całkiem)
  • #23 17486785
    chisel
    Poziom 27  
    Hektar, ale zauważ jaki jest rozkład napięć na poszczególnych nogach (jeden przypadek): 12V, 1V, 0-7V (napięcie m.cz.), gdzie standardowe max napięcie BE dla bipolarów to 5V. I to mnie właśnie trochę drażni.
  • #24 17486792
    Hektar Zahler
    Poziom 34  
    Nie, nie. To napięcia na zdemontowanym tranzystorze. Na zamontowanym Ub nie przekroczy Vcc - (minus) Ube, tj. ok. 11V.

    Dodano po 24 [minuty]:

    ps.
    Zapomniałem dodać - ważna wskazówka:

    JAk dalej nie działa, to do wymiany ten kondensator przy TDA, bo inaczej (jak ma upływność) to nie ma prawa działać.

    I rozważyć opcję czy nie było strzału z 24V, bo to już druga ciężka bitwa kolegi w tym tygodniu po przygodach z zasilaniem.
    (coś czuje, że ma kolega szczęście do kierowców ciężarówek)

    Ja spadam. 3majcie sie.
  • #25 17486843
    gumisie
    Poziom 43  
    Koledzy, rozpisujecie się na temat rodzaju tego tranzystora. Mnie zastanawia rozmiar tego "elementu" , tj. czy on byłby w stanie przekazać taki prąd dla prawidłowego wysterowana PA w.cz ( około 6,5W)?.
  • #26 17486884
    chisel
    Poziom 27  
    Ja mam sugestię, aby kolega podstawił tam jednak jakiegoś mosfeta P lub N (metoda prób i błędów, ale zawsze jakaś). Jeżeli po teście z diodą, o którym pisałem wcześniej, występowało charczenie, a na zwarciu jest OK, to tym bardziej nie może być to bipolar. Poza tym przeniesienie takiem mocy dla odpowiedniego mosfeta w takim opakowaniu to żaden problem. Dodatkowo napięcia na poszczególnych nogach i zmiana stanu na jednej z nich z 1 do 12V tym bardziej o tym świadczy, że może to być jakiś mosfet typu logic level (ale niekoniecznie) z małym Rds. I w sumie tyle. Będę dalej obserwował, co właściciel zdiagnozował. Pozdrawiam
  • #27 17486924
    Hektar Zahler
    Poziom 34  
    Właściwie bez znaczenia czy to pnp czy mosfet, gdyż do włączenia/wyłączenia ch-ka liniowa ma zerowe znaczenie. Jednakże fety pakowane bez pojęcia bywają niestabilne. Nie widziałem jeszcze nigdzie feta w tego typu aplikacji audio. Ale za to powszechne są w CB radiach jako wyłączniki (jak np. mikrofonowe modulacji AM) o znikomej mocy tranzystory "zwykłe".

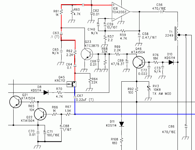
    Tu jako pomocny wyłącznik modulacji AM Q45 w ręczniaku Alan 42.

    YOSAN micro - Modulacja działa w FM, ale nie w AM. Gdzie szukać przyczyny?

    p.s.
    Próba z diodą nie wychodzi, bo to jest prostownik napięcia zmiennego i to prawa działać nie ma.
    Dlatego pytajcie co chcecie wiedzieć, bo nieustanne wyprowadzanie z błednego rozumowania już się robi nieco nudne.

    Kończę, bo już do przesady z tym uświadamianiem.

    W ogóle gdzie są moderatorzy co jest :!:

    3majcie sie.
  • #28 17486972
    Konto nie istnieje
    Poziom 1  
  • #29 17487258
    Hektar Zahler
    Poziom 34  
    Jak tak, to może CJ3401 ??? Uds=-30V, Id=-4,2A, Rds(on)=65mΩ(Ugs=-10V/Id=-4,2A).
  • #30 17488406
    ljnes
    Poziom 13  
    Hmm. Po podłączeniu BUZ11 G - 1,078V S - 11,28V D - 16,1V! wszystko AM TX, a modulacji zero. Nie wiem czy pomysł z mostkiem nie będzie optymalnym rozwiązaniem. Co o tym sądzicie?
REKLAMA