logo elektroda
logo elektroda
X
logo elektroda
REKLAMA
REKLAMA
Adblock/uBlockOrigin/AdGuard mogą powodować znikanie niektórych postów z powodu nowej reguły.

Peugeot 307 2.0 16V LPG 2002r - Opadający wskaźnik paliwa -przeprogramowanie BSI

KonserwatorE12 14 Paź 2018 22:18 2484 3
REKLAMA
  • #1 17496819
    KonserwatorE12
    Poziom 9  
    Witam,

    Na temat opadającego wskaźnika benzyny podczas jazy na LPG zostało już napisane wiele na tym forum. Myślę że z wszystkimi tematami się zapoznałem.

    Nurtują mnie pytania dotyczące tego zagadnienia na które nie znalazłem odpowiedzi:

    1) Czy istnieje możliwość przeprogramowania BSI (za pomocą lexi) aby przy każdym uruchomienie samochodu wykonywał pomiar benzyny w zbiorniku i aktualizował stan na desce?

    2) Czy do montażu tank fopper'a trzeba się dostać do pompy paliwa? Aby w wersji SW się tam dostać trzeba rozebrać podłogę a na pewno gdzieś te przewody muszą wchodzić do BSI. Pytanie: która to wiązka? Co i gdzie podłączyć.

    3) Jaki tank fopper zakupić aby działał poprawnie z moim samochodem? Mam sterownik LPG Stag qnext plus, w nim jest tank fopper ale czy działa prawidłowo?

    Pozdrawiam!
  • REKLAMA
  • #2 17497218
    lukasz12345678910
    Poziom 30  
    Tank foppera możesz zainstalować nad nogami kierowcy albo w skrzynce z bsi bo tam wchodzą kable od pompy. A co do programowania lexia, kiedyś próbowałem bo jest tam coś z sposobem mierzenia paliwa czy coś takiego, ale nic to nie dawało. Tank foppera też założyłem, chyba że staga, i też nie działa, może tak z raz na miesiąc zaskoczy.
  • REKLAMA
  • #4 21195557
    ozgas
    Poziom 12  
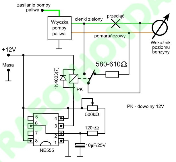
    Idealnie do Peugeota sprawdza się ten moduł, dostępny za naprawdę niewielkie pieniądze. W moim Peugeot 206 wszystko jest podłączone przy pompie paliwa. Oryginalny obwód przeciąłem na drugim pinie. Masz cztery przewody: 1 i 2 to rezystancyjny pomiar paliwa, 3 to masa, a 4 to plus 12V. Użyłem rezystora o wartości 600 omów. Jest on włączany przez czasówkę na 1 sekundę po podaniu zasilania na pompę. Po tym czasie przywracane jest normalne połączenie. Całość działa perfekcyjnie.
REKLAMA