logo elektroda
logo elektroda
X
logo elektroda
REKLAMA
REKLAMA
Adblock/uBlockOrigin/AdGuard mogą powodować znikanie niektórych postów z powodu nowej reguły.

[Rozwiązano] Hyundai SantaFe 2.0 PB/LPG 2004 nie odpala - błąd P0340, słaba iskra

Bunny82 20 Paź 2018 20:36 2385 27
REKLAMA
  • #1 17507592
    Bunny82
    Poziom 16  
    Witam mam na warsztacie autko jw z roku 2004 z silnikiem 2,0 pb/lpg autko zjechało na lawecie bo w drodze nagle zgasło. Gazownia odłączona ,był ułamany czujnik wałka więc wstawiłem nowy zamiennik jako tako z wielkim trudem zapalił ale jak delikatnie dodałem gazu to zgasł i zamilkł nie chcę odpalić. Po kilku dniach diagnozy teraz pojawił się błąd P0340 czujnik wałka rozrządu -nieprawidłowy sygnał. Rozrząd sprawdzony na znakach i jest Ok, kompresja po 12bar. /cyl. Iskra jest ale teka słaba i na plaka też nie chce odpalać Zdiagnozowałem w układzie zapłonowym że jest też zamontowany modół zapłonu przez którego przechodzi +12V(15) ale przy kręceniu rozrusznikiem nie pojawia się na cewkach żaden prąd a do modułu dochodzą 4 kable oznaczone:
    VB- tu jest 12V
    Ig+- z tąd idzie zasilanie na cewki
    If- ????
    ground- masa
    Gdy zmostkuję Vb z Ig+ to prąd nie powinien płynąć dopóki ECU nie będzie kluczować cewek ,a on sobie płynie na cewki i gdzie jeszcze to nie sprawdziłem ale wartość prądu wynosi 10A.
    W parametrach ecu widzi obroty wałem ,po co jest wogóle ten moduł zapłonowy?
    Jeżeli ktoś posiada schemat pod ten silnik to będe wdzięczny za udostępnienie bo narazie to szukam igły w stogu siana .
  • REKLAMA
  • #5 17510417
    Bunny82
    Poziom 16  
    Hej sprawdziłem oscyloskopem sygnał wałka i wału przy sterowniku i wyglądają identycznie ale cały czas wywala błąd czujnika położenia wałka rozrządu nieprawidłowy sygnał p0340. Czujnik jest wstawiony zamiennik więc nie wiem czy czasami nie jest przez zły zamiennik bo iskra jest ale wychodzi na to chyba że w nieprawidłowe momencie albo czujnik ten o który mi chodzi o na schemacie nie interpretuje tego sygnału wałka
  • #6 17510576
    Makxio
    Poziom 19  
    Hej,


    Sprawdz bardzo dokladnie, czy piny od czujnika walu trafiaja wgt schematu do sterownika tj pin 1 z czujnika walu na odpowiedni pin w sterowniku.

    Kilka dni temu mialem problem z Micra (1.5 DCI), gdzie kolega wymieniajac czujnik wału razem z kostka pomylil kolejnosc i sygnal do sterownika dochodzi (jak najbardziej poprawny ale w przeciwnej fazie...) i auto nie mialo ochoty palic, nie liczylo obrotow, mimo iz sygnal elektrycznie byl poprawny.

    A czy sprawdzales rozrzad ? Moze sie rozjechal i dlatego wyrzuca blad

    M.
  • #8 17510660
    Makxio
    Poziom 19  
    Musze sprawdzić czy w moim ESI jest ale to dopiero wieczorem.

    M.

    Dodano po 9 [godziny] 25 [minuty]:

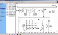
    NIestety rozpiski z numeracja w ECU nie mam ale mam cos takiego, moze bedzie dla Ciebie przydatne:
  • REKLAMA
  • #9 17514044
    Makxio
    Poziom 19  
    Kolego,

    Popchnołeś coś temat do przodu ?

    Pozdro
    M.
  • #11 17516501
    andrzej20001
    Poziom 43  
    Ostatnio mi się zwarło w wiązce czujnika wałka o taką blaszkę mocującą , wywaliło bezpiecznik pod maską. Też nie palił.
  • REKLAMA
  • #12 17531108
    Makxio
    Poziom 19  
    Hej,

    Odpaliłeś gada ? :)

    M.
  • #14 17532576
    Makxio
    Poziom 19  
    To gadzina jedna ....

    Czy przebiegi z walu i walka pokrywają sie z tymi, które wrzuciłem powyżej ?
    Bo na samym początku napisałeś, ze sygnał z walka i wału wyglądają identycznie.

    Jeśli możesz to podaj na krotko zasilanie i masę do tych czujników i zrob "byjpasik"

    na sygnały z wału i wałka nowymi przewodami (np odcinając istniejąca instalacje przy samym sterowniku) tak zeby miec 100 % pewności ze sygnały do sterownika docierają takie jak być powinny )

    Powodzenia,
    M

    PS

    Aha, jeszcze jedna rzecz, potraktuj to jako zart ..ale ...czy moze aby nie sa zamienione kostki od czujnikow ? W ESI nie znalazlem informacji polozeniu czujnika wału (tylko wałka) ale z tego co widze ze schematow to te czujniki moga wygladac identycznie :))
  • REKLAMA
  • #15 17545251
    Makxio
    Poziom 19  
    Hej,

    Auto pykło :)) Odpaliłeś go ?

    M.
  • #16 17546780
    Bunny82
    Poziom 16  
    Hej wtyczki obu czujników różnią się sporo od siebie więc tu nie problem . Gdzie santa fe ma ecu schowane?? w przyszłym tygodniu zdemontuje rozrząd by sprawdzić nadajnik impulsów na wale ,może on jest pęknięty lub luźny i się nie kręci równo z wałem. Podłożyłem używkę czujnik wałka z chodzącego santa fe i nic dalej ten sam błąd wyskakuje.
  • #19 17556034
    Makxio
    Poziom 19  
    Hej

    A moze szybciej byloby, gdybys podlaczyl sie oscyloskopem i zobaczyl co widzi sterownik z obydwu czujnikow ?

    wtedy bedzies wiedzial, co sterownik widzi i czy w ogole to co do niego dochodzi pokrywa sie z tym co Ci podrzucilem.

    Powodzenia :)

    M.
  • #21 17558036
    Makxio
    Poziom 19  
    Hej,

    Jeśli mogę cos polecić od siebie to ja używam Pico, nie jest tani ale robi dobrze robotę. Oczywiście są tańsze, z mniejszymi możliwościami i parametrami, wybor oczywiście zależy od Ciebie i zasobności portfela.


    Pozdro,
    M.
  • #23 17571455
    Makxio
    Poziom 19  
    Hi,

    Moze byc, ze w momencie krecenia napiecie w instalacji spada do 8..7 wolt
    bo rozrusznik przywiera lub mocno zmeczony zyciem.

    Czy na pych Ci poszedl ?

    Mysle, ze jednak bez oscyloskopu sie nie obejdzie, jesli sygnaly dochodza do niego wlasciwe to pozostaje sterownik...

    Daj znac, jak poszlo.

    M.
  • #25 17578286
    Bunny82
    Poziom 16  
    Jeżeli chodzi o spadek napięcia podczas kręcenia rozrusznikiem to napięcie spadało do 11V .Mierzyłem to napięcie na każdej wtyczce czujnika i zasilaniu sterownika. Na sznurek go wziąłem i też nic. Dałem sobie spokój z tym autem tylko czas i nerwy stracone i z inną robotą do tyłu jestem.
  • #26 17578662
    Makxio
    Poziom 19  
    Hi,

    11 V to jest ok, nie ma tragedii, cos go musi bolec , jesli nie chce z Toba gadac..
    Jakby bylo blizej to z checia do tego zajrzal :))


    Pozdro,
    M.
REKLAMA