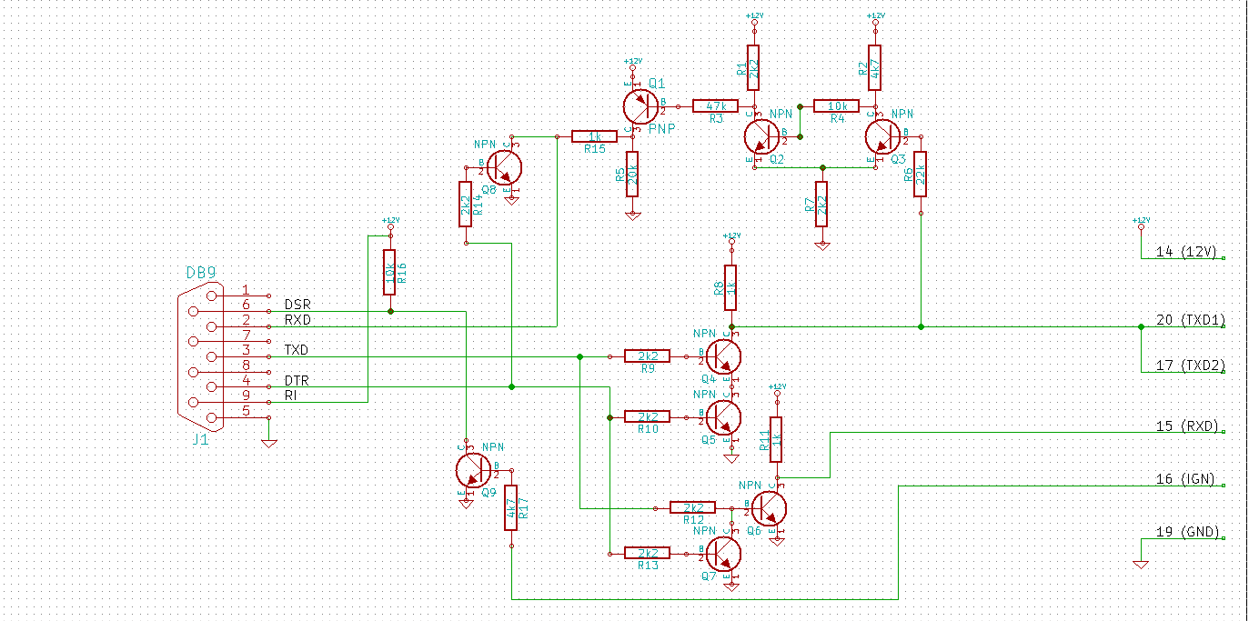
Witajcie, jako że u mnie dostać kabel ADS to jak szukać z świecią, postanowiłem samemu go zrobić. Problem w tym że nie znam się na elektryce. Jestem niestety tylko informatyk. Znalazłem w internecie schemat, dość prosty. Dorwałem już wtyczkę DB9 oraz wtyczkę Pacmana do bmw, mam pełno elektroniki po ojcu którą mogę wykorzystać do budowy. Problem jest taki że nie posiadam płytki drukowanej. Teraz pytanie czy mogę to zrobić po prostu lutując kable do rezystorków bez żadnej płytki.
Załączam schemat.
Pozdrawiam.
Załączam schemat.
Pozdrawiam.
