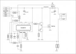
Muszę drastycznie zmniejszyć podświetlenie ledowe (poniżej dostępnej regulacji).
Chyba powinno dać się prosto zmodyfikować wyjście mojego modułu podświetlenia SQD605 ver.32 19V.
Niestety nie potrafię znaleźć schematu lub dobrego opisu SQD605 -a i wzrok już nie za bardzo...
Mam nadzieję, że ktoś podzieli się informacjami jak schematowo wygląda wyjście i czy rzeczywiście dam radę prosto przesunąć zakres regulacji w kierunku mniejszych prądów LED.
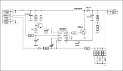
Chyba powinno dać się prosto zmodyfikować wyjście mojego modułu podświetlenia SQD605 ver.32 19V.
Niestety nie potrafię znaleźć schematu lub dobrego opisu SQD605 -a i wzrok już nie za bardzo...
Mam nadzieję, że ktoś podzieli się informacjami jak schematowo wygląda wyjście i czy rzeczywiście dam radę prosto przesunąć zakres regulacji w kierunku mniejszych prądów LED.
