Projektuję płytkę do której z pomocą Goldpinów będę wpinał Arduino i różne moduły gotowe, a także inne elementy dyskretne. Wiele gotowych modułów ma zdublowane wyjścia. Np. moduły wyświetlacza Nokia 5110. Aby to lepiej się trzymało na płytce mechanicznie wepnę wszystkie dostępne piny. Zrobiłem sobie FootPrinty dla kilku modułów w których do identyfikacji pinów użyłem nazw wyjść (zamiast polecanych numerów): LED, RST, MOSI itd... oczywiście identyczne nazwy użyłem w definicji symboli (modułów).
Dla jednego modułu mi to działa. Dla innego nie działa. Podczas weryfikacji schematu mam komunikaty:
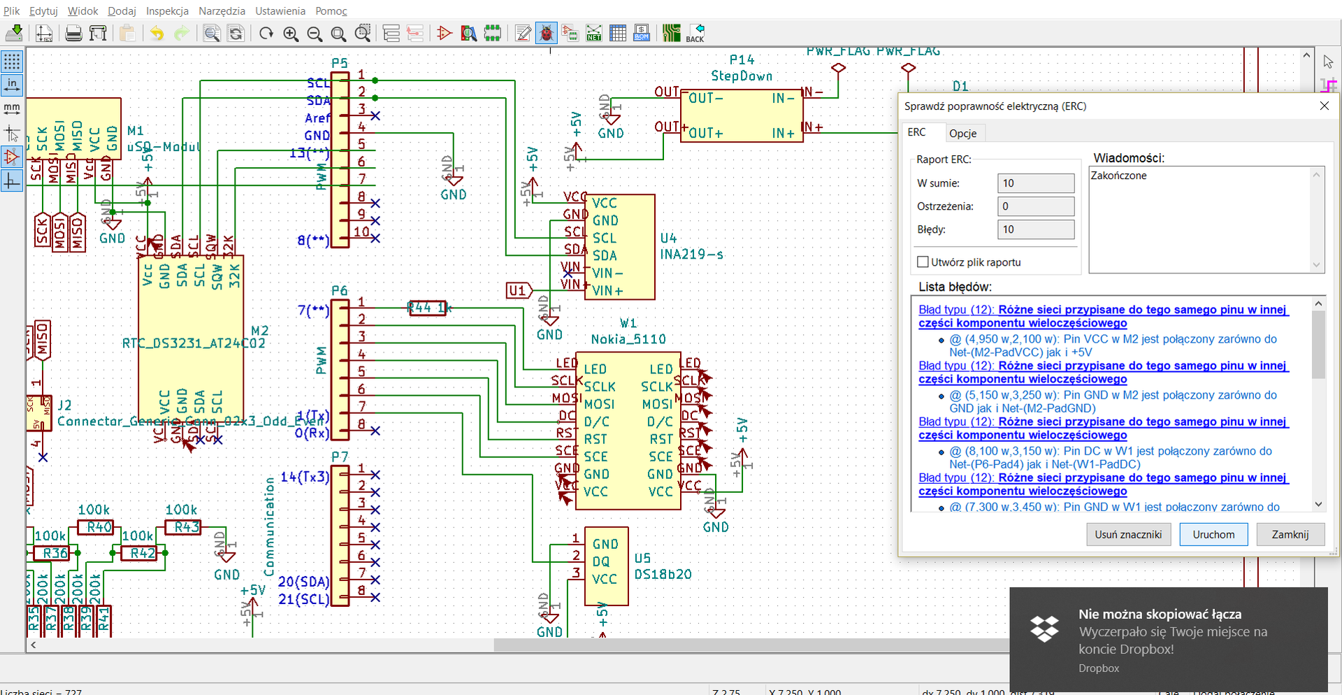
"Błąd typu (12): Różne sieci przypisane do tego samego pinu..."
Sądziłem, że to ostrzeżenia, ponieważ świadom, co robię, to to pozostawiłem. Na schemacie podłączam jeden z pinów. PCB pokazuje połączenia wewnętrzne i je dla spokoju łącze.
Jak rozwiązujecie problem modułów, które mają zdublowane wyprowadzenia? Co jest najwygodniejsze, najbardziej ergonomiczne.
Dla jednego modułu mi to działa. Dla innego nie działa. Podczas weryfikacji schematu mam komunikaty:
"Błąd typu (12): Różne sieci przypisane do tego samego pinu..."
Sądziłem, że to ostrzeżenia, ponieważ świadom, co robię, to to pozostawiłem. Na schemacie podłączam jeden z pinów. PCB pokazuje połączenia wewnętrzne i je dla spokoju łącze.
Jak rozwiązujecie problem modułów, które mają zdublowane wyprowadzenia? Co jest najwygodniejsze, najbardziej ergonomiczne.
