logo elektroda
logo elektroda
X
logo elektroda
REKLAMA
REKLAMA
Adblock/uBlockOrigin/AdGuard mogą powodować znikanie niektórych postów z powodu nowej reguły.

Mazda 626 GF 1998 hatchback - Brak świateł mijania i drogowych. Mrugnięcie i poz

Mazda626 1998 28 Gru 2018 00:14 2430 4
REKLAMA
  • #1 17656648
    Mazda626 1998
    Poziom 6  
    Dzień dobry,

    Mam problem z Mazdą 626 GF 1998 Hatchback. Straciłem nagle światła mijania i drogowe. Inni kierowcy zaczęli mi mrugać zatrzymałem się sprawdziłem i są tylko pozycyjne przód i tył. Wcześniej jechałem drogą ekspresową z użyciem tempomatu(chociaż to nie powinno mieć znaczenia) po zjeździe z drogi ekspresowej kierowcy zaczęli mi mrugać. Przy pociągnięciu manetki (mrugnięciu) święcą długie i krótkie przekaźniki pracują. Zanim to sprawdziłem wymieniłem profilaktycznie żarówki oraz sprawdziłem wszystkie bezpieczniki pod klapą silnika oraz we wnętrzu pojazdu. Wymieniłem także manetkę od świateł zakupioną ze stacji demontażu pojazdów. Niestety brak rezultatów. Możliwe, że nowy(używany) włącznik również jest uszkodzony. Z moich poszukiwań w sieci wynika, że może być uszkodzony kabel czerwony z pomarańczowym paskiem wychodzący z kostki przy włączniku świateł. Pilnie potrzebuję sprawnego samochodu dlatego zadałem pytanie. Posiadam miernik oraz prostownik, lutownicę, trochę doświadczenia z elektryką motocykli(epoka PRL) dlatego próbuje rozwiać problem samodzielnie.
    Proszę o sugestie i ewentualnie wskazanie gdzie szukać słabych punktów. Może ten typ tak ma i jest jakieś natychmiastowe rozwiązanie.

    Dziękuję za pomoc i poświęcony czas.
    Pozdrawiam
  • REKLAMA
  • #2 17656704
    H3nry
    Poziom 32  
    Sprawdź masy na początek , podaj obcą z akumulatora w celach testu.
  • REKLAMA
  • #3 17657925
    Mazda626 1998
    Poziom 6  
    Sprawdziłem wszystkie punkty masowe. Ostatecznie zostawiłem samochód u starszego elektromechanika, który również stawia na przełącznik, ale termin realizacji 14 dni może trochę szybciej. Jeśli ktoś ma jakieś sugestie to chętnie jeszcze odwiedzę tego Pana i spróbuję coś pomóc przyśpieszyć naprawę.

    Prawdę mówiąc trochę to przykre ponieważ z tego samego przełącznika(17a089 ) co Mazda korzysta Toyota i jej marki Lexus oraz Subaru.

    Edit:

    Mam jeszcze jedno pytanie. Jeśli jest masa na kostce, ale brak plusa (przy mrugnięciu zasilanie+ jest) to wtedy rzeczywiście zostaje tylko przełącznik lub kostka od przełącznika ewentualnie przewód od kostki(przełącznika) do przekaźnika ?

    Dodano po 9 [godziny] 3 [minuty]:

    Znalazłem w instrukcji serwisowej fragment dotyczący przełącznika.
    Mazda 626 GF 1998 hatchback - Brak świateł mijania i drogowych. Mrugnięcie i poz Mazda 626 GF 1998 hatchback - Brak świateł mijania i drogowych. Mrugnięcie i poz

    Zatem jeśli połaczyć styki J-L-P przewodami J z L L z P to światła mijania powinny działać, jeśli to przełącznik jest winny tak ?

    Problem nadal nierozwiązany.

    Przełącznik jest sprawny.

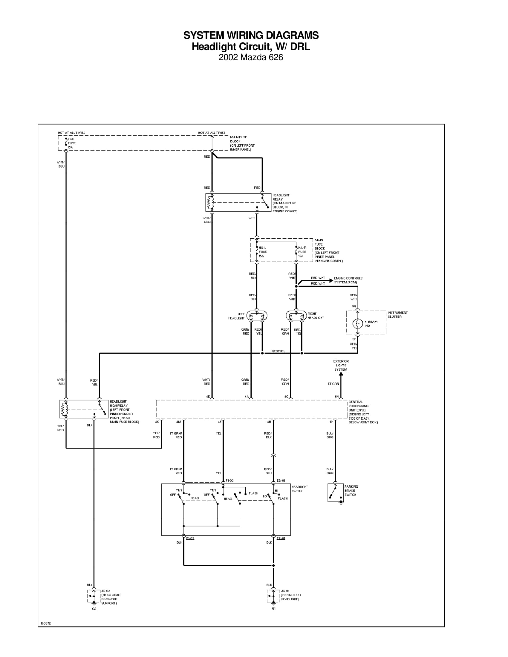
    Poproszę o schemat układu elektrycznego świateł.



    Sam znalazłem takie, ale są niewystarczające.

    Może ideowy lub jakiś lepszy ? Jak ktoś ma to jestem zainteresowany.



    Potrzebuję dobry schemat do 1998 roku czy ktoś posiada ?

    Dziękuję i pozdrawiam
  • REKLAMA
  • #4 17692209
    Mazda626 1998
    Poziom 6  
    Problem nadal nierozwiązany.

    Przełącznik jest sprawny.

    Poproszę o schemat układu elektrycznego świateł.

    Mazda 626 GF 1998 hatchback - Brak świateł mijania i drogowych. Mrugnięcie i pozelementy s..teł.gif Download (71.58 kB) Mazda 626 GF 1998 hatchback - Brak świateł mijania i drogowych. Mrugnięcie i pozschemat sw...eł (2).gif Download (105.15 kB) Mazda 626 GF 1998 hatchback - Brak świateł mijania i drogowych. Mrugnięcie i pozschemat sw..teł.gif Download (91.4 kB)

    Sam znalazłem takie, ale są niewystarczające.

    Może ideowy lub jakiś lepszy ? Jak ktoś ma to jestem zainteresowany.

    Mazda 626 GF 1998 hatchback - Brak świateł mijania i drogowych. Mrugnięcie i pozFigure Pr..-1.jpg Download (121.42 kB) Mazda 626 GF 1998 hatchback - Brak świateł mijania i drogowych. Mrugnięcie i pozFigure Pr..-2.jpg Download (104.92 kB)

    Potrzebuję dobry schemat do 1998 roku czy ktoś posiada ?

    Czy ktoś ma jakieś pomysły lub sugestie ? Samochód jest "uziemiony" prawie 20 dni u elektromechanika.

    Dziękuję i pozdrawiam
  • #5 17744063
    Mazda626 1998
    Poziom 6  
    Powodem były przetarte dwa przewody w wiązce biegnącej wzdłuż podstawy akumulatora.
REKLAMA