logo elektroda
logo elektroda
X
logo elektroda
REKLAMA
REKLAMA
Adblock/uBlockOrigin/AdGuard mogą powodować znikanie niektórych postów z powodu nowej reguły.

Wyłącznik do prostownika 12V ze stabilizowanym napięciem ładowania

dawid11810 20 Sty 2019 18:35 1266 4
REKLAMA
  • #1 17716269
    dawid11810
    Poziom 10  
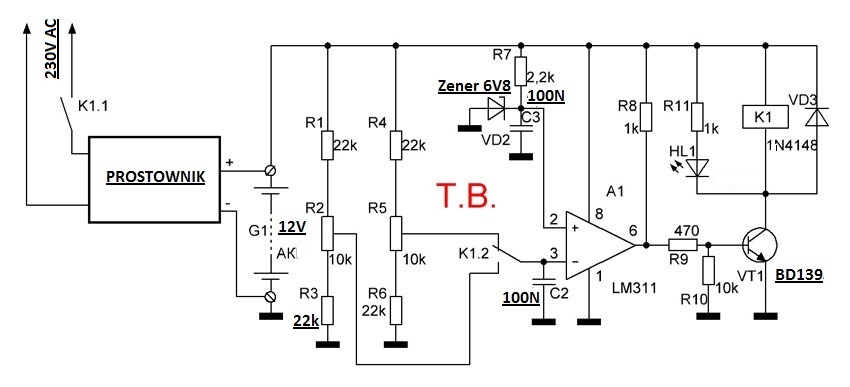
    Witam, zbudowałem prostownik do akumulatorów samochodowych ze stabilizowanym napięciem 14.4 V, na przetwornicy step down 10 A. Wszystko działa super, tylko jak zrobić, żeby po naładowaniu się akumulatora, gdy tzw. prąd ładowania spadnie do zera lub do kilkuset mA nastąpi wyłączenie tego prostownika. Czy ma ktoś jakiś prosty schemat?
  • REKLAMA
  • REKLAMA
  • #3 17717543
    aksakal
    Specjalista - urządzenia lampowe
    Jeśli prostownik stabilizowany to przy zwiększeniu napięcia akumulatora do napięcia stabilizacji prąd ładowania będzie utrzymywal sie na poziomie kompensacji prądu samo rozladowania i nie może uszkodzić akumulator. Jeśli potrzebujesz schemat odłączenia prostownika od sieci przy pełnym naladowaniu baterii to 2 warianty na zdjęciu. Wyłącznik do prostownika 12V ze stabilizowanym napięciem ładowania Wyłącznik do prostownika 12V ze stabilizowanym napięciem ładowania
  • REKLAMA
REKLAMA