Hej,
Potrzebuję małej pomocy z komunikacją między ATmegą, a PC
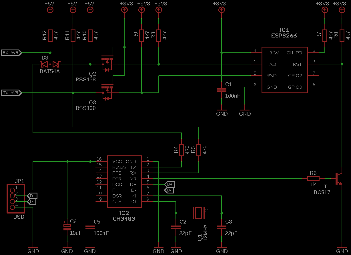
Na początek schemat mojej wizji:
Mam trzy urządzenia: ATmega328 (kogika 5V), ESP8266 (logika 3V3) i konwerter USB-UART CH340 (logika 5V)
Wymyśliłem sobie komunikację PC-AVR poprzez USB lub Wi-Fi (jedno lub drugie i nigdy dwa jednocześnie)
Działać miało by to tak: brak kabla USB więc łączę się z AVR poprzez Wi-Fi (wirtualny port) ale gdy podłączę kabelek do CH340, on zostaje zasilony poprzez USB, na pinie V3 jest napięcie 3V3 i poprzez tranzystor T1 zostaje zwarty pin reset ESP do masy i tym sposobem komunikuję się tylko poprzez USB. Gdy odepnę kabelek USB to ESP startuje i mam możliwość komunikowania się bezprzewodowo.
Czy to co "namalowałem" zadziała?
Czy da się to zrobić jakoś prościej?
Ma to być jak najbardziej niezawodne
Z góry dziękuję i pozdrawiam.
Piotrek
EDYTA
Troszkę poprawiłem schemat aby był bardziej czytelny
![[ATmega] Jak połączyć ATmega328, ESP8266 i CH340 dla USB/Wi-Fi? [ATmega] Jak połączyć ATmega328, ESP8266 i CH340 dla USB/Wi-Fi?](https://obrazki.elektroda.pl/4481622600_1549644230_thumb.jpg)
Potrzebuję małej pomocy z komunikacją między ATmegą, a PC
Na początek schemat mojej wizji:
Mam trzy urządzenia: ATmega328 (kogika 5V), ESP8266 (logika 3V3) i konwerter USB-UART CH340 (logika 5V)
Wymyśliłem sobie komunikację PC-AVR poprzez USB lub Wi-Fi (jedno lub drugie i nigdy dwa jednocześnie)
Działać miało by to tak: brak kabla USB więc łączę się z AVR poprzez Wi-Fi (wirtualny port) ale gdy podłączę kabelek do CH340, on zostaje zasilony poprzez USB, na pinie V3 jest napięcie 3V3 i poprzez tranzystor T1 zostaje zwarty pin reset ESP do masy i tym sposobem komunikuję się tylko poprzez USB. Gdy odepnę kabelek USB to ESP startuje i mam możliwość komunikowania się bezprzewodowo.
Czy to co "namalowałem" zadziała?
Czy da się to zrobić jakoś prościej?
Ma to być jak najbardziej niezawodne
Z góry dziękuję i pozdrawiam.
Piotrek
EDYTA
Troszkę poprawiłem schemat aby był bardziej czytelny