logo elektroda
logo elektroda
X
logo elektroda
REKLAMA
REKLAMA
Adblock/uBlockOrigin/AdGuard mogą powodować znikanie niektórych postów z powodu nowej reguły.

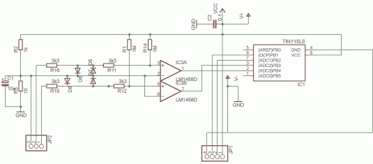
Rekomendacje transili do zabezpieczenia portów ATMegi - montaż THT

11 Mar 2019 08:21 1911 31
REKLAMA
  • #1 17833868
    Konto nie istnieje
    Poziom 1  
  • REKLAMA
  • #2 17833896
    excray
    Poziom 41  
    Nie wyciągać pinów na kilka metrów. Optoizolacja.
  • #3 17833918
    Konto nie istnieje
    Poziom 1  
  • Pomocny post
    #4 17833988
    LChucki
    Poziom 31  
    szczepan999 napisał:
    Jakie transoptory THT będą wystarczająco szybkie dla ATMegi?

    Do enkodera każdy będzie wystarczająco szybki.

    szczepan999 napisał:
    Montaż THT.

    Jakbyś nie zapierał się przy przestarzałej technologii, drogiej, o dużych gabarytach, to mógłbyś użyć małych, tanich SRV05-4. Bardzo wytrzymały (zapalniczki piezzo się nie boi) jest DS9305, niestety, tani nie jest.

    Transoptory do zabezpieczenia połączenia na kilku metrach dla enkodera czy przycisku to przerost formy nad treścią, chyba, że obok będą biegły przewody generujące duże zakłócenia. Jak upierasz się przy THT (zły pomysł w dzisiejszych czasach) to wystarczy obwód RC, który załatwi przy okazji problem drżenia styków, ewentualnie R + diody impulsowe, albo sam R bo diody są w strukturze uC.
  • REKLAMA
  • #5 17834109
    Konto nie istnieje
    Poziom 1  
  • #6 17834296
    krzysiek_krm
    Poziom 40  
    Moim zdaniem można zastosować jakieś pośredniczące układy z tranzystorami.
    szczepan999 napisał:
    takie jak enkoder

    Co to za enkoder, jakiś szybki ?
  • #7 17834439
    khoam
    Poziom 42  
    szczepan999 napisał:
    THT bo to akurat taki jednostkowy układ na płytce uniwersalnej no a poza tym elementów THT mam pełną walizkę:)
    Żadne przewody energetyczne obok sygnałowych nie leżą.
    Chyba najprościej będzie zrobić jakiś układ RC + dwie diody shottkyego. Chyba nawet jakieś mam na stanie.


    Są enkodery z modułami, które mają już układy zabezpieczające przed debouncingiem i zakłóceniami - wtedy wystarczy, jak zabezpieczysz wejścia atmegi diodami Schottky'ego.

    Rekomendacje transili do zabezpieczenia portów ATMegi - montaż THT
  • #8 17834504
    krzysiek_krm
    Poziom 40  
    Bardzo przepraszam, że się czepiam
    khoam napisał:
    układy zabezpieczające przed debouncingiem

    ale to jest generalnie bez sensu.
    Z drugiej strony
    krzysiek_krm napisał:
    Co to za enkoder, jakiś szybki ?

    chodziło mi o to czy aby nie jest to jakiś enkoder o dużej rozdzielczości, który obraca się z dużą prędkością bo wówczas
    LChucki napisał:
    Do enkodera każdy będzie wystarczająco szybki.

    to niekoniecznie jest prawda.
  • #9 17834512
    khoam
    Poziom 42  
    krzysiek_krm napisał:
    Bardzo przepraszam, że się czepiam
    ale to jest generalnie bez sensu.


    Dlaczego bezsensowne ma być zabezpieczenie przed zakłóceniami?
  • REKLAMA
  • #10 17834520
    krzysiek_krm
    Poziom 40  
    khoam napisał:
    krzysiek_krm napisał:
    Bardzo przepraszam, że się czepiam
    ale to jest generalnie bez sensu.


    Dlaczego bezsensowne ma być zabezpieczenie przed zakłóceniami?

    Bezsensowne jest samo sformułowanie
    khoam napisał:
    zabezpieczające przed debouncingiem

    bo to jest podwójna negacja, chyba chciałeś napisać zabezpieczenie przed bouncingiem albo układ z debouncingiem styków.
  • #11 17834526
    LChucki
    Poziom 31  
    krzysiek_krm napisał:
    chodziło mi o to czy aby nie jest to jakiś enkoder o dużej rozdzielczości, który obraca się z dużą prędkością bo wówczas


    Z wypowiedzi
    szczepan999 napisał:
    Chcę zrobić układ kombinowany - rezystory ograniczające, kondensator

    i
    szczepan999 napisał:
    takie jak enkoder czy krańcówka.

    Można wywnioskować, o jaki enkoder chodzi.

    khoam napisał:
    Są enkodery z modułami, które mają już układy zabezpieczające przed debouncingiem i zakłóceniami - wtedy wystarczy, jak zabezpieczysz wejścia atmegi diodami Schottky'ego.

    Nie wystarczy, bo co, jak zakłócenia pojawią się w przewodzie doprowadzającym sygnał z enkodera do uC?
    Taki enkoder-"Arduinoder" jest dobry, gdy połączy się go z uC krótkimi przewodami np z panelem czołowym a nie kilkumetrowym przewodem, wtedy sprzętowy "Arduinoder" nic nie daje albo niewiele.
  • #12 17834529
    khoam
    Poziom 42  
    krzysiek_krm napisał:
    o to jest podwójna negacja, chyba chciałeś napisać zabezpieczenie przed bouncingiem albo układ z debouncingiem styków.

    Tak, masz rację. Chodziło mi o układ debouncingu i zabezpieczenie przed bouncingiem.

    Dodano po 1 [minuty]:

    LChucki napisał:
    Nie wystarczy, bo co, jak zakłócenia pojawią się w przewodzie doprowadzającym sygnał z enkodera do uC?

    Przewód może być ekranowany.
  • #13 17834674
    LChucki
    Poziom 31  
    khoam napisał:
    LChucki napisał:
    Nie wystarczy, bo co, jak zakłócenia pojawią się w przewodzie doprowadzającym sygnał z enkodera do uC?

    Przewód może być ekranowany.

    Metoda rozwiązania problemu przez Arduinowanie?


    Przypisy:
    Arduinowanie - rozwiązywanie sprzętem problemów programowych. Metoda droga ale łatwa w implementacji. Najczęściej poza niepotrzebnym wzrostem ceny konstrukcji powoduje także zwiększenie poboru prądu przez urządzenie, zwiększają się także jego rozmiary.
  • #14 17834707
    adversus
    Poziom 32  
    Prostym zabezpieczeniem przed bouncingiem jest danie układu formującego impulsy w postaci np układu z przerzutnikiem schmita przy samym enkoderze, wtedy potrzeba jednak 4 przewodów plus ewentualny ekran (ale nie koniecznie). Rozwiązanie gotowe (jako przykład):

    https://botland.com.pl/pl/produkty-wycofane/2...pulsator-enkoder-z-przetwornikiem-mod-16.html

    albo takie rozwiązanie:

    Rekomendacje transili do zabezpieczenia portów ATMegi - montaż THT

    w sieci masz bardzo dużo przykładów takich rozwiązań, ale ważne by układ kształtowania impulsu był przy samym enkoderze.
  • #15 17834722
    LChucki
    Poziom 31  
    adversus napisał:
    Prostym zabezpieczeniem przed bouncingiem jest danie układu formującego impulsy w postaci np układu z przerzutnikiem schmita przy samym enkoderze

    Proste? Mnożenie scalaków, elementów RC bo ciężko użyć gotowej biblioteki?
    Może, jak już ktoś ma za dużo pieniędzy, niech użyje ELM402?
  • #16 17834761
    adversus
    Poziom 32  
    LChucki napisał:
    adversus napisał:
    Prostym zabezpieczeniem przed bouncingiem jest danie układu formującego impulsy w postaci np układu z przerzutnikiem schmita przy samym enkoderze

    Proste? Mnożenie scalaków, elementów RC bo ciężko użyć gotowej biblioteki?
    Może, jak już ktoś ma za dużo pieniędzy, niech użyje ELM402?


    Twoje rozważania i założenia są dobre przy produkcji seryjnej (gdzie liczy się każdy grosz bo razy tysiące daje wymierne oszczędności), a przy amatorskich projektach zamiast męczyć się (bo nie każdy jest alfą i omegą w programowaniu) czasem warto iść w gotowe (nie koniecznie drogie (w jednostkowych przypadkach) rozwiązania.
    I czasem te "arduinowe" rozwiązania w amatorskich projektach są w zupełności wystarczające, bo projekt nie wymaga nie wiadomo jakiej optymalizacji.
  • #17 17834768
    Konto nie istnieje
    Poziom 1  
  • #18 17834774
    adversus
    Poziom 32  
    Jaka ma być odległość enkodera od procesora ??? Bo może wystarczy ekranowany przewód plus jakiś układ rc i do tego diody zabezpieczające (transile) z postu kolegi @LChucki - SRV05-4.
  • #19 17834787
    LChucki
    Poziom 31  
    adversus napisał:
    Twoje rozważania i założenia są dobre przy produkcji seryjnej (gdzie liczy się każdy grosz bo razy tysiące daje wymierne oszczędności), a przy amatorskich projektach zamiast męczyć się (bo nie każdy jest alfą i omegą w programowaniu)

    Faktycznie, trzeba być ekspertem aby napisać dwie linijki kodu, pierwsza dołączająca bibliotekę, druga używająca jej. Potwierdza to
    szczepan999 napisał:
    Co do deouncingu przycisków - to się przecież trywialnie programowo rozwiązuje, nie są do tego potrzebne dodatkowe scalaki.


    szczepan999 napisał:
    Mi chodzi tylko o zabezpieczenie MCU przed różnymi niespodziankami które mogą się wyindukować w przewodach.

    Wykorzystaj fakt, że diody są w uC i daj tylko rezystor szeregowo z wejściem uC. Naturalnie, lepszy byłby któryś z wymienionych przeze mnie układów. Możesz też dać diodę Zenera. Nie jest to dobre rozwiązanie przy szybkich transmisjach ale tu nie ma to znaczenia.

    Dodano po 4 [minuty]:

    adversus napisał:
    Bo może wystarczy ekranowany przewód

    Po co pchać się w koszty?
  • #20 17834800
    Konto nie istnieje
    Poziom 1  
  • #21 17834836
    LChucki
    Poziom 31  
    szczepan999 napisał:
    Te wbudowane diody jednak dużej mocy nie pochłoną.

    Typowo 20..30mA, sugerowane wcześniej diody impulsowe 100mA. Poza prądem, ważna jest pojemność diody (przy dużych prędkościach transmisji), czasy. SRV05-4 jest dedykowany do zabezpieczeń i będzie lepszy niż np BAS85, bo ta nie przyjmie 12A w kilka us.

    szczepan999 napisał:
    zewnętrznymi szybkimi diodami będzie chyba całkiem dobre, proste i niedrogie.

    Porównaj parametry diody impulsowej czy Zenara z np SRV05-4. Zastanów się jakiej niezawodności od urządzenia oczekujesz i czy warto oszczędzać na SRV05-4, który w detalu kosztuje ok 1zł i zabezpiecza 4 linie. Czy lepsza będzie dioda Zenera, droga, bo wybierasz THT, za ok 30gr? Przy czterech liniach, Zenery będą droższe i gorsze!. Oszczędzać, trzeba umieć!
  • #22 17834880
    khoam
    Poziom 42  
    szczepan999 napisał:
    Dlatego myślę, że rozwiązanie z rezystorami i zewnętrznymi szybkimi diodami będzie chyba całkiem dobre, proste i niedrogie.


    W zupełności wystarczające, przynajmniej na początek. Jeżeli nie będzie wystarczające, wrócisz z tematem.
    Nie ma też żadnego znaczenia, czy zastosujesz elementy przewlekane, czy SMD.

    Dodano po 29 [minuty]:

    Jeśli chodzi o sam debouncing (sprzętowy i programowy) w załączeniu umieszczam dość interesujące opracowanie na ten temat.
  • #23 17834969
    khoam
    Poziom 42  
    W necie można również odnaleźć wiele schematów debouncerów opartych na NE555. Jeden z nich poniżej. Sprawdziłem ten układ, działa całkiem dobrze, ale w końcu zdecydowałem się rozwiązanie programowe ;)

    Rekomendacje transili do zabezpieczenia portów ATMegi - montaż THT
  • #24 17835013
    LChucki
    Poziom 31  
    khoam napisał:
    W necie można również odnaleźć wiele schematów debouncerów opartych na NE555.

    Taniej wyjdzie dać dodatkowy uC bo przeważnie linii jest kilka, kilkanaście lub więcej. kiedyś były produkowane scalaki do tego celu, miały rejestr przesuwny przeważnie 8-bit, 8-wejściowa bramkę NAND, 8-wejściową OR i przerzutnik RS. Czasem algorytm odpowiadający rozwiązaniu na rejestrze realizuję w programie. Innym razem lepszy jest algorytm filtra dolnoprzepustowego.

    khoam napisał:
    w końcu zdecydowałem się rozwiązanie programowe

    Bo to jedyne rozsądne rozwiązanie.
  • #25 17835424
    adversus
    Poziom 32  
    Zastanawia mnie dlaczego wielu producentów sprzętu stosuje układy kształtujące do enkoderów mając możliwość rozwiązania problemu boucingu programowo ??? Można liczyć na rzetelne info na ten temat ? Tylko proszę darować sobie sformułowania o "arduinowcach" itp.

    Autor przy tak krótkim przewodzie wystarczy że da przewód ekranowany plus jakiś dwójnik RC na wejściu procesora, do tego programowy debouncing i kłopot ma z głowy.
  • #26 17835487
    LChucki
    Poziom 31  
    adversus napisał:
    Zastanawia mnie dlaczego wielu producentów

    Jak wielu? Na ile konstrukcji z enkoderami? Ile to będzie procent?

    adversus napisał:
    stosuje układy kształtujące do enkoderów

    Pytanie należy skierować do producentów, którzy tak robią. Nie spotkałem jeszcze takiej konstrukcji, więc nawet nie wiem kogo pytać.

    adversus napisał:
    Autor przy tak krótkim przewodzie wystarczy że da przewód ekranowany

    Poszaleliście z tym ekranowaniem? To jakiś sygnał w.cz o amplitudzie kilkunastu uV? A może sygnał audio? Video?
    Tak jak i te optoizolacje. Po co? Różnice potencjałów mas będzie miał?
    Jak przewód będzie łapał zakłócenia to wystarczy dać podciąganie zewnętrzne, np 1k zamiast wewnętrznego ok 47k.

    Mam sterowanie kilkumetrowym przewodem w https://www.elektroda.pl/rtvforum/topic3533112.html. Dwa kabelki oderwane od kolorowej taśmy, więc nawet nie skrętka. Obok przewody do zasilania taśm RGBW gdzie jest PWM i przewody 230V. Używam tylko podciągania w uC. Zabezpieczenie to właśnie SRV05-4. Niespodzianek nie ma.
  • #27 17835520
    krisRaba
    Poziom 31  
    adversus napisał:
    Zastanawia mnie dlaczego wielu producentów sprzętu stosuje układy kształtujące do enkoderów mając możliwość rozwiązania problemu boucingu programowo ???

    Zgaduję, że zależy od zastosowania, szybkości/ilości impulsów i tego jak bardzo nie chcesz zgubić prawdziwego impulsu ;) Co innego jak "czytasz" sobie enkoder jako interfejs użytkownika, a co innego jak hiper-precyzyjnie chcesz ustawić jakiś napęd głowicy, czy podobne cuda.
  • REKLAMA
  • #28 17835552
    adversus
    Poziom 32  
    krisRaba napisał:
    adversus napisał:
    Zastanawia mnie dlaczego wielu producentów sprzętu stosuje układy kształtujące do enkoderów mając możliwość rozwiązania problemu boucingu programowo ???

    Zgaduję, że zależy od zastosowania, szybkości/ilości impulsów i tego jak bardzo nie chcesz zgubić prawdziwego impulsu ;) Co innego jak "czytasz" sobie enkoder jako interfejs użytkownika, a co innego jak hiper-precyzyjnie chcesz ustawić jakiś napęd głowicy, czy podobne cuda.


    Ok, to w zasadzie wszystko wyjaśnia, bo rzeczywiście w napędzie bramy enkoder odpowiada za pozycjonowanie... przy obsłudze menu nie ma wielkiego znaczenia jak zgubi krok. Dzięki za trafną uwagę.
  • #29 17836856
    khoam
    Poziom 42  
    LChucki napisał:
    Poszaleliście z tym ekranowaniem? To jakiś sygnał w.cz o amplitudzie kilkunastu uV? A może sygnał audio? Video?


    Oczywiście, że nie. Sam zapytałeś, jak zlikwidować zakłócenia w kablu, które pojawią się pomiędzy pinem procesora, który jest zabezpieczony dwiema diodami Schottky'ego a enkoderem z drugiej strony. Zakładam, że chodziło Ci o ten rodzaj zakłóceń, których amplituda jest na tyle mała, że diody Schottkye'go go nie wyłapią, ale też na tyle duża, że może mieć wpływ na działanie programowego debouncingu. Przyczyna takich zakłóceń może mieć charakter elektromagnetyczny lub kosmiczny. W takim przypadku stosowanie ekranowego kabla ma sens.
  • #30 17836942
    LChucki
    Poziom 31  
    khoam napisał:
    W takim przypadku stosowanie ekranowego kabla ma sens.

    Zrobi się z tego konstrukcja niczym dla audiofila, przewody z rtęcią ułożone w kanale z cegły.

    Zejdźcie Panowie na Ziemię.
REKLAMA