Pytanie: Moje urządzenie nie ma w sobie baterii. Czy można zasilać je bezprzewodowo?
Odpowiedź: Oczywiście, że tak. Wystarczy w systemie zintegrować rozwiązanie zasilania dedykowane do zbierania energii z otoczenia. Szczególnym przykładem takiego układu jest system bezprzewodowego transferu mocy oparty o prosty transformator powietrzny. Układ taki składa się z dwóch modułów - nadajnika (Tx) z cewką nadawczą oraz odbiornika (Rx) z cewką odbiorczą. Przykład takiego systemu zaprezentowano na rysunku 1.
Podobnie jak w typowym układzie transformatora, prąd zmienny przepływający przez cewkę uzwojenia pierwotnego indukuje prąd w cewce uzwojenia wtórnego. Nośnikiem energii jest w tym przypadku pole magnetyczne. Jednak w przeciwieństwie do typowego transformatora, sprzężenie pomiędzy uzwojeniem pierwotnym (nadajnikiem) a wtórnym (odbiornikiem) jest niezwykle małe. Jest to spowodowane niemagnetyczną szczeliną pomiędzy uzwojeniami, gdzie na ogół w omawianych systemach znajduje się powietrze.
Większość używanych obecnie bezprzewodowych systemów do przesyłania energii jest skonfigurowanych jako bezprzewodowe ładowarki do akumulatorów. Akumulator znajduje się po stronie odbiornika i jest ładowany, gdy tylko układ znajduje się w pobliżu nadajnika. Po zakończeniu ładowania lub po zdjęciu systemu z ładowarki, akumulator ponownie zasila nasze urządzenie.
Obciążenie może łączyć się z akumulatorem bezpośrednio lub pośrednio za pośrednictwem np. idealnej diody PowerPath ™ lub z wyjściem stabilizatora napięcia zasilanego z akumulatora. Tego rodzaju stabilizator może być z łatwością zintegrowany z układem ładowania ogniwa. We wszystkich tych trzech scenariuszach (patrz rysunek 2) system może być załączony tak podczas ładowania, jak i przy zasilaniu tylko z akumulatora.
Rys.2. Odbiorniki (Rx) bezprzewodowego systemu ładowania z obciążeniem podłączonym a) bezpośrednio do baterii, b) do idealnej diody PowerPath, c) do wyjścia stabilizatora.
Ale co jeśli dane urządzenie nie ma wcale baterii? I jedyne, co chcemy osiągnąć, to po prostu dostarczenie stabilizowanego napięcia bezprzewodowo przez cały czas.
Przykładów takich aplikacji może być dużo: zdalne czujniki, sensory, układy diagnostyczne do motoryzacji czy systemy medyczne. Wyobraźmy sobie, że zdalny czujnik nie musi być zasilany w sposób ciągły – nie musi mieć baterii, która musiałaby być okresowo wymieniana (jeśli jest to zwykłe ogniwo) lub ładowana (jeśli jest akumulator). Jeśli chcemy odczytywać informacje z tego czujnika, np. tylko, gdy użytkownik znajduje się w jego pobliżu, może on być zasilany bezprzewodowo i załączany na żądanie.
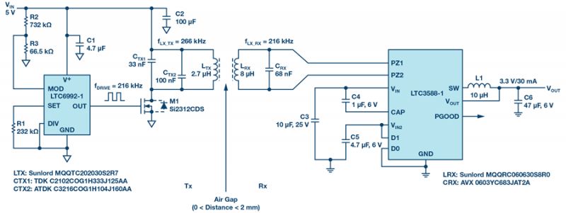
Tutaj do gry wchodzi zasilacz oparty na kontrolerze LTC3588-1. Chociaż pierwotnie zaprojektowany został do zbierania energii z otoczenia i może być zasilany z przetwornika (na przykład piezoelektrycznego czy słonecznego), to układ ten może być również wykorzystywany do zasilania bezprzewodowego. Na rysunku 3 pokazano kompletne rozwiązanie bezprzewodowego transferu zasilania dla nadajnika i odbiornika z wykorzystaniem LTC3588-1. Po stronie nadajnika wykorzystywany jest prosty bezprzewodowy nadajnik w oparciu o krzemowy oscylator z serii TimerBlox® - LTC6992. W tym projekcie częstotliwość nadajnika ustawiona jest na 216 kHz, czyli poniżej częstotliwości rezonansowej układu LC wynoszącej 266 kHz. Dokładny stosunek fLC_TX do fDRIVE najlepiej jest określić doświadczalnie w celu zminimalizowania strat przełączania w kluczu M1 z powodu przełączania z zerowym napięciem (ZVS). Względy projektowe po stronie nadajnika w odniesieniu do wyboru cewki i częstotliwości pracy nie różnią się od innych rozwiązań bezprzewodowego transfery energii: nie ma w takim systemie nic wyjątkowego, gdy po stronie odbiornika jest LTC3588-1.
Po stronie odbiornika częstotliwość rezonansowa układu LC jest równa częstotliwości pracy nadajnika 216 kHz. Ponieważ wiele aplikacji zdalnego ładowania wymaga prostownika (tak jak i w tym przypadku), kontroler LTC3588-1 ma już wbudowany taki mostek, dzięki czemu układ LC można bezpośrednio podłączyć do pinów PZ1 i PZ2 układu LTC3588-1. Prostownik w układzie jest szerokopasmowy: działa od prądu stałego do ponad 10 MHz.
Podobnie do pinów VCC w układach takich jak LTC4123 / LTC4124 / LTC4126, pin VIN w omawianym kontrolerze jest stabilizowany do poziomu odpowiedniego dla dostarczenia mocy do układu wyjściowego. W przypadku LTC3588-1, wyjście to jest przetwornicą DC/DC typu buck z sporą histerezą, zamiast typowo podłączanej tutaj ładowarki akumulatora.
Dostępne są cztery poziomy napięcia wyjściowe: 1,8 V, 2,5 V, 3,3 V oraz 3,6 V. Maksymalny prąd wyjściowy dla każdego z nich wynosi 100 mA. Kondensator wyjściowy do układu dobieramy w taki sposób, aby zapewnić większe krótkoterminowe impulsy prądu, pod warunkiem, że średni prąd wyjściowy nie przekroczy 100 mA. Oczywiście, uzyskanie prądu wyjściowego na poziomie 100 mA zależy również od posiadania odpowiednio dobranego nadajnika, pary cewek i wystarczającego sprzężenia pomiędzy nimi.
Jeśli zapotrzebowanie na prąd po stronie wtórnej jest mniejsze niż dostępne jest mocy na wejściu z zasilacza bezprzewodowego, napięcie VIN wzrośnie. Chociaż LTC3588-1 zawiera wejściowy bocznik ochronny, który może wytracić do 25 mA, jeśli napięcie VIN wzrośnie do 20 V, ta funkcja może być jednak niepotrzebna. Wraz ze wzrostem napięcia VIN, szczytowe napięcie prądu przemiennego na cewce odbiornika również rośnie, co odpowiada spadkowi wartości napięcia przemiennego dostarczanego do układu. Jeśli napięcie otwartego obwodu (VOC) cewki odbiornika zostanie osiągnięte zanim VIN wzrośnie do 20 V, zasilany układ jest chroniony przed przepięciem bez strat w ciepło w układzie odbiorczym IC.
Wyniki testu: Dla aplikacji pokazanej na rysunku 3 ze szczeliną powietrzną o wielkości 2 mm, zmierzony maksymalny dostarczany prąd wyjściowy dla napięcia 3,3 V – wynosił on 30 mA; maksymalne zmierzone napięcie VIN bez obciążenia wynosi 9,1 V. Dla prawie zerowej szczeliny powietrznej, maksymalny dostarczany prąd wyjściowy wzrósł do poziomu około 90 mA, podczas gdy napięcie VIN bez obciążenia wzrosło do jedynie 16,2 V, znacznie poniżej progu zabezpieczenia przepięciowego.
Na rysunku 4 zaprezentowano wyniki charakteryzacji układu w postaci maksymalnego prądu wyjściowego w funkcji szczeliny powietrznej pomiędzy cewkami Tx i Rx.
Rys.4. Maksymalny dostarczany przez system prąd dla napięcia 3,3 V w funkcji odległości pomiędzy cewkami.
W aplikacjach zupełnie bez akumulatora, gdy dostępne jest bezprzewodowe źródło zasilania, układ LTC3588 zapewnia doskonałe rozwiązanie, gwarantujące niskoprądowe źródło zasilania z w pełni stabilizowanym wyjściem z szeregiem zabezpieczeń.
Źródło: https://www.analog.com/en/analog-dialogue/raqs/raq-issue-162.html
Odpowiedź: Oczywiście, że tak. Wystarczy w systemie zintegrować rozwiązanie zasilania dedykowane do zbierania energii z otoczenia. Szczególnym przykładem takiego układu jest system bezprzewodowego transferu mocy oparty o prosty transformator powietrzny. Układ taki składa się z dwóch modułów - nadajnika (Tx) z cewką nadawczą oraz odbiornika (Rx) z cewką odbiorczą. Przykład takiego systemu zaprezentowano na rysunku 1.
Podobnie jak w typowym układzie transformatora, prąd zmienny przepływający przez cewkę uzwojenia pierwotnego indukuje prąd w cewce uzwojenia wtórnego. Nośnikiem energii jest w tym przypadku pole magnetyczne. Jednak w przeciwieństwie do typowego transformatora, sprzężenie pomiędzy uzwojeniem pierwotnym (nadajnikiem) a wtórnym (odbiornikiem) jest niezwykle małe. Jest to spowodowane niemagnetyczną szczeliną pomiędzy uzwojeniami, gdzie na ogół w omawianych systemach znajduje się powietrze.
Większość używanych obecnie bezprzewodowych systemów do przesyłania energii jest skonfigurowanych jako bezprzewodowe ładowarki do akumulatorów. Akumulator znajduje się po stronie odbiornika i jest ładowany, gdy tylko układ znajduje się w pobliżu nadajnika. Po zakończeniu ładowania lub po zdjęciu systemu z ładowarki, akumulator ponownie zasila nasze urządzenie.
Obciążenie może łączyć się z akumulatorem bezpośrednio lub pośrednio za pośrednictwem np. idealnej diody PowerPath ™ lub z wyjściem stabilizatora napięcia zasilanego z akumulatora. Tego rodzaju stabilizator może być z łatwością zintegrowany z układem ładowania ogniwa. We wszystkich tych trzech scenariuszach (patrz rysunek 2) system może być załączony tak podczas ładowania, jak i przy zasilaniu tylko z akumulatora.
Rys.2. Odbiorniki (Rx) bezprzewodowego systemu ładowania z obciążeniem podłączonym a) bezpośrednio do baterii, b) do idealnej diody PowerPath, c) do wyjścia stabilizatora.
Ale co jeśli dane urządzenie nie ma wcale baterii? I jedyne, co chcemy osiągnąć, to po prostu dostarczenie stabilizowanego napięcia bezprzewodowo przez cały czas.
Przykładów takich aplikacji może być dużo: zdalne czujniki, sensory, układy diagnostyczne do motoryzacji czy systemy medyczne. Wyobraźmy sobie, że zdalny czujnik nie musi być zasilany w sposób ciągły – nie musi mieć baterii, która musiałaby być okresowo wymieniana (jeśli jest to zwykłe ogniwo) lub ładowana (jeśli jest akumulator). Jeśli chcemy odczytywać informacje z tego czujnika, np. tylko, gdy użytkownik znajduje się w jego pobliżu, może on być zasilany bezprzewodowo i załączany na żądanie.
Tutaj do gry wchodzi zasilacz oparty na kontrolerze LTC3588-1. Chociaż pierwotnie zaprojektowany został do zbierania energii z otoczenia i może być zasilany z przetwornika (na przykład piezoelektrycznego czy słonecznego), to układ ten może być również wykorzystywany do zasilania bezprzewodowego. Na rysunku 3 pokazano kompletne rozwiązanie bezprzewodowego transferu zasilania dla nadajnika i odbiornika z wykorzystaniem LTC3588-1. Po stronie nadajnika wykorzystywany jest prosty bezprzewodowy nadajnik w oparciu o krzemowy oscylator z serii TimerBlox® - LTC6992. W tym projekcie częstotliwość nadajnika ustawiona jest na 216 kHz, czyli poniżej częstotliwości rezonansowej układu LC wynoszącej 266 kHz. Dokładny stosunek fLC_TX do fDRIVE najlepiej jest określić doświadczalnie w celu zminimalizowania strat przełączania w kluczu M1 z powodu przełączania z zerowym napięciem (ZVS). Względy projektowe po stronie nadajnika w odniesieniu do wyboru cewki i częstotliwości pracy nie różnią się od innych rozwiązań bezprzewodowego transfery energii: nie ma w takim systemie nic wyjątkowego, gdy po stronie odbiornika jest LTC3588-1.
Po stronie odbiornika częstotliwość rezonansowa układu LC jest równa częstotliwości pracy nadajnika 216 kHz. Ponieważ wiele aplikacji zdalnego ładowania wymaga prostownika (tak jak i w tym przypadku), kontroler LTC3588-1 ma już wbudowany taki mostek, dzięki czemu układ LC można bezpośrednio podłączyć do pinów PZ1 i PZ2 układu LTC3588-1. Prostownik w układzie jest szerokopasmowy: działa od prądu stałego do ponad 10 MHz.
Podobnie do pinów VCC w układach takich jak LTC4123 / LTC4124 / LTC4126, pin VIN w omawianym kontrolerze jest stabilizowany do poziomu odpowiedniego dla dostarczenia mocy do układu wyjściowego. W przypadku LTC3588-1, wyjście to jest przetwornicą DC/DC typu buck z sporą histerezą, zamiast typowo podłączanej tutaj ładowarki akumulatora.
Dostępne są cztery poziomy napięcia wyjściowe: 1,8 V, 2,5 V, 3,3 V oraz 3,6 V. Maksymalny prąd wyjściowy dla każdego z nich wynosi 100 mA. Kondensator wyjściowy do układu dobieramy w taki sposób, aby zapewnić większe krótkoterminowe impulsy prądu, pod warunkiem, że średni prąd wyjściowy nie przekroczy 100 mA. Oczywiście, uzyskanie prądu wyjściowego na poziomie 100 mA zależy również od posiadania odpowiednio dobranego nadajnika, pary cewek i wystarczającego sprzężenia pomiędzy nimi.
Jeśli zapotrzebowanie na prąd po stronie wtórnej jest mniejsze niż dostępne jest mocy na wejściu z zasilacza bezprzewodowego, napięcie VIN wzrośnie. Chociaż LTC3588-1 zawiera wejściowy bocznik ochronny, który może wytracić do 25 mA, jeśli napięcie VIN wzrośnie do 20 V, ta funkcja może być jednak niepotrzebna. Wraz ze wzrostem napięcia VIN, szczytowe napięcie prądu przemiennego na cewce odbiornika również rośnie, co odpowiada spadkowi wartości napięcia przemiennego dostarczanego do układu. Jeśli napięcie otwartego obwodu (VOC) cewki odbiornika zostanie osiągnięte zanim VIN wzrośnie do 20 V, zasilany układ jest chroniony przed przepięciem bez strat w ciepło w układzie odbiorczym IC.
Wyniki testu: Dla aplikacji pokazanej na rysunku 3 ze szczeliną powietrzną o wielkości 2 mm, zmierzony maksymalny dostarczany prąd wyjściowy dla napięcia 3,3 V – wynosił on 30 mA; maksymalne zmierzone napięcie VIN bez obciążenia wynosi 9,1 V. Dla prawie zerowej szczeliny powietrznej, maksymalny dostarczany prąd wyjściowy wzrósł do poziomu około 90 mA, podczas gdy napięcie VIN bez obciążenia wzrosło do jedynie 16,2 V, znacznie poniżej progu zabezpieczenia przepięciowego.
Na rysunku 4 zaprezentowano wyniki charakteryzacji układu w postaci maksymalnego prądu wyjściowego w funkcji szczeliny powietrznej pomiędzy cewkami Tx i Rx.
Rys.4. Maksymalny dostarczany przez system prąd dla napięcia 3,3 V w funkcji odległości pomiędzy cewkami.
W aplikacjach zupełnie bez akumulatora, gdy dostępne jest bezprzewodowe źródło zasilania, układ LTC3588 zapewnia doskonałe rozwiązanie, gwarantujące niskoprądowe źródło zasilania z w pełni stabilizowanym wyjściem z szeregiem zabezpieczeń.
Źródło: https://www.analog.com/en/analog-dialogue/raqs/raq-issue-162.html
Fajne? Ranking DIY