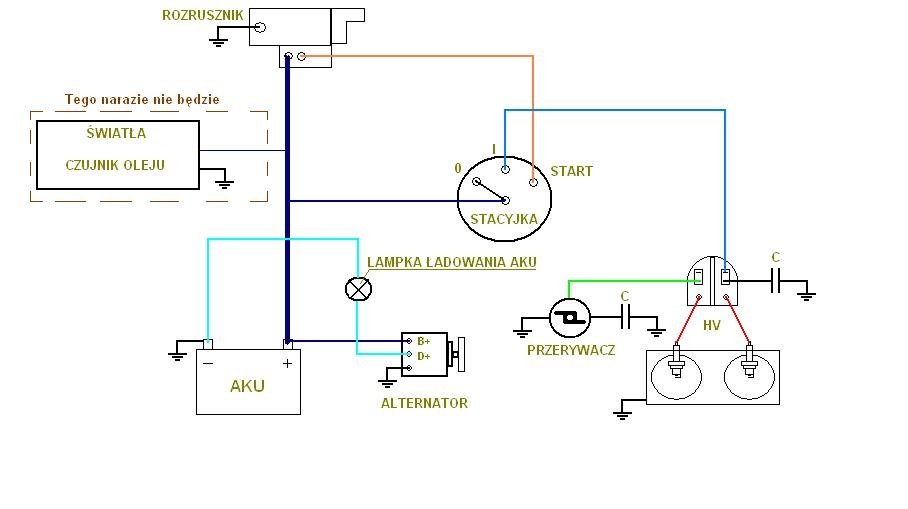
#1 17882077 02 Kwi 2019 20:09 pstygar123 pstygar123 Poziom 7 #1 17882077 02 Kwi 2019 20:09 Witam, problem wygląda następująco. Otóż po podłączeniu wszystkich kabli nie ma w ogóle zapłonu..
#2 17882095 02 Kwi 2019 20:16 Pedros050 Pedros050 Poziom 43 Pomocny post? (0) #2 17882095 02 Kwi 2019 20:16 Witam. Zwykły na aparacie masz zapłon to tak.
#3 17882096 02 Kwi 2019 20:16 andrzej20001 andrzej20001 Poziom 43 Pomocny post? (0) #3 17882096 02 Kwi 2019 20:16 Zrób zdjęcia co masz pod maską lepiej
#4 17882099 02 Kwi 2019 20:17 sanfran sanfran Specjalista Sieci, Internet Pomocny post? (0) #4 17882099 02 Kwi 2019 20:17 Z którego roku ten maluszek jest? Aparat zapłonowy z przerywaczem, czy bezstykowy? Czym mniej publikujesz tym krócej będziesz przesłuchiwany. Promuję tematy: 11.11.2024 Lampka warsztatowa Parkside PBSL 5000 30.12.2016 Test elektrycznego samochodu Nissan Leaf oraz Mazda MX-30
#5 17882102 02 Kwi 2019 20:20 pstygar123 pstygar123 Poziom 7 Autor tematu Pomocny post? (0) #5 17882102 02 Kwi 2019 20:20 Nie pamiętam który rocznik A aparat z przerywaczem
#6 17882148 02 Kwi 2019 20:36 sanfran sanfran Specjalista Sieci, Internet Pomocny post? (0) #6 17882148 02 Kwi 2019 20:36 Jeżeli filmik nie pomoże to trzeba wezwać kogoś obeznanego z klasykami, niech na to rzuci okiem. Jest zbyt wiele zmiennych w takim zapłonie. Czym mniej publikujesz tym krócej będziesz przesłuchiwany. Promuję tematy: 11.11.2024 Lampka warsztatowa Parkside PBSL 5000 30.12.2016 Test elektrycznego samochodu Nissan Leaf oraz Mazda MX-30
#7 17883172 03 Kwi 2019 11:26 pstygar123 pstygar123 Poziom 7 Autor tematu Pomocny post? (0) #7 17883172 03 Kwi 2019 11:26 Z elektryką wszystko okej tylko problem jest nowy Odpalił dzis pochodził chwilę i go zgasiłem.. już nie chce odpalic
#8 17883217 03 Kwi 2019 11:51 andrzej20001 andrzej20001 Poziom 43 Pomocny post? (0) #8 17883217 03 Kwi 2019 11:51 Iskra jest? Świece mokre? Musisz miec pomocnika do sprawdzenia.