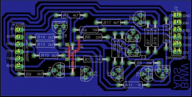
Witam. Pogrzebałem w internecie i znalazlem schemat do wykonania interface'u ADS, dużo osób pisało, że działa w100% więc stworzyłem sobie taki :norty: na wstepie chciałbym zaznaczyć, że pierwszy raz robie coś takiego , wyszło coś takiego jak na zdj nizej ( czytalem duzo o wytrawianiu plytek, ale nie mam nawet czym tego zrobić, dlatego zdecydowalem sie na pcb uniwersalna) dlatego nie wyszło to pięknie, ale to nie ma wyglądać tylko działać
i leciałem po kosztach jak mogłem dlatego nie inwestowałem w niepotrzebne rzeczy, wszystko chce polakierować na wypadek wilgoci ale i tak zamknę to szczelnie w pudełku.
Jutro jeszcze przepatrze całość czy nie pomyliłem się gdzieś i chciałbym podłączyć to pod autko
Tylko mam pytania dotyczące podłączenia, stronę która idzie do komputera nie ma problemu bo są ponumerowane piny do złącza rs232, a od strony samochodu są nr pin do dużej wtyczki obd, z tym ze czytalem ze rózne autka mogą mieć różnie je rozmieszczone, więc jak podłączyć aby działały na e36 1996 ( styczeń, przed liftem) buda cabrio
Ostatnie pytanie to trzeba do tego jakieś sterowniki wgrywać ? jak wyglada syt z oprogramowaniem ? wpinam pod pc'ta i instaluje inpe itd jak na tutorialach ? nic wiecej nie musze robić ?
Kolejne pytanie już dotyczące ogolnie programowania w programach inpa dis ncs- czy można to robić na win 7 ? Ewentualnie wirtualny system win xp ? Czy moze lepiej bedize postawić równoległy system win xp ?
Pytam tutaj bo wątek na innym forum gdzie to znalazłem już dawno "wymarł"
Jutro jeszcze przepatrze całość czy nie pomyliłem się gdzieś i chciałbym podłączyć to pod autko
Tylko mam pytania dotyczące podłączenia, stronę która idzie do komputera nie ma problemu bo są ponumerowane piny do złącza rs232, a od strony samochodu są nr pin do dużej wtyczki obd, z tym ze czytalem ze rózne autka mogą mieć różnie je rozmieszczone, więc jak podłączyć aby działały na e36 1996 ( styczeń, przed liftem) buda cabrio
Ostatnie pytanie to trzeba do tego jakieś sterowniki wgrywać ? jak wyglada syt z oprogramowaniem ? wpinam pod pc'ta i instaluje inpe itd jak na tutorialach ? nic wiecej nie musze robić ?
Kolejne pytanie już dotyczące ogolnie programowania w programach inpa dis ncs- czy można to robić na win 7 ? Ewentualnie wirtualny system win xp ? Czy moze lepiej bedize postawić równoległy system win xp ?
Pytam tutaj bo wątek na innym forum gdzie to znalazłem już dawno "wymarł"
