logo elektroda
logo elektroda
X
logo elektroda
REKLAMA
REKLAMA
Adblock/uBlockOrigin/AdGuard mogą powodować znikanie niektórych postów z powodu nowej reguły.

Jak dostosować transformator 2x30V do projektu zasilacza stabilizowanego?

Horns 05 Kwi 2019 21:03 486 5
REKLAMA
  • #1 17888139
    Horns
    Poziom 7  
    Witam jestem w trakcie projektowania zasilacza stabilizowanego. Wszystkie zasilacze jakie znalazłem mają transformator 24V ja natomiast posiadam transformator toroidalny 2x30V 2x2,5A na 230V. Czy mogę to napięcie obniżyć za pomocą tranzystora i diody zenera. Nie chce dodawać rezystora szeregowo ponieważ spadnie mi możliwość pobierania prądu z zasilacza a chce wykorzystać jak najwięcej. Jaki stabilizator napięciowy dobrać LM317, 78xx czy coś innego. Jak dobrać resztę wartości elementów? Z góry dzięki za odpowiedź.
  • REKLAMA
  • #2 17888197
    zworys
    Poziom 39  
    Horns napisał:
    Czy mogę to napięcie obniżyć za pomocą tranzystora i diody zenera.

    Tyle że takie obniżenie też nie jest "bezkarne", ta wytracona moc wydzieli się w postaci ciepła na tranzystorze. Nie określiłeś jakie ma być napięcie wyjściowe tego zasilacza. Czy te uzwojenia 2x30V są oddzielnie? Napisz więcej konkretów - czy to ma być zasilacz z płynną regulacją napięcia, czy z kilkoma od razu ustawionymi np 5V, 12V, 15V, Jaki prąd ma być pobierany z tego zasilacza.
  • REKLAMA
  • #3 17888378
    Horns
    Poziom 7  
    zworys napisał:
    Horns napisał:
    Czy mogę to napięcie obniżyć za pomocą tranzystora i diody zenera.

    Tyle że takie obniżenie też nie jest "bezkarne", ta wytracona moc wydzieli się w postaci ciepła na tranzystorze. Nie określiłeś jakie ma być napięcie wyjściowe tego zasilacza. Czy te uzwojenia 2x30V są oddzielnie? Napisz więcej konkretów - czy to ma być zasilacz z płynną regulacją napięcia, czy z kilkoma od razu ustawionymi np 5V, 12V, 15V, Jaki prąd ma być pobierany z tego zasilacza.

    Tak kupiłem duży radiator do tranzystora i układu stabilizującego. Ma to być płynna regulacja napięcia z szeregowo wpiętymi potencjometrami do zgrubnego i precyzyjnego nastawienia Uwy. Uzwojenia są oddzielone od siebie. Maksymalny prąd pobierany z zasilacza to około 4A. Myślałem też o umieszczeniu na płycie czołowej z góry ustawionego napięcia 5V ,9V ,12V.
  • REKLAMA
  • #4 17888495
    zworys
    Poziom 39  
    Jeśli uzwojenia są rozdzielone to można je połączyć równolegle zwiększając wydajność prądową. Natomiast co do zasilacza - przy takich założeniach to nie będzie prosta konstrukcja. Proponuję przeszukać elektrodę - tematów o zasilaczach stabilizowanych było dużo, dużo w nich także linków do innych witryn prezentujących konstrukcje zasilaczy. Wtedy można wybrać potrzebny układ. Jednak budowa rozbudowanego zasilacza wymaga trochę doświadczenia.
  • REKLAMA
  • #5 17888544
    Horns
    Poziom 7  
    zworys napisał:
    Jeśli uzwojenia są rozdzielone to można je połączyć równolegle zwiększając wydajność prądową. Natomiast co do zasilacza - przy takich założeniach to nie będzie prosta konstrukcja. Proponuję przeszukać elektrodę - tematów o zasilaczach stabilizowanych było dużo, dużo w nich także linków do innych witryn prezentujących konstrukcje zasilaczy. Wtedy można wybrać potrzebny układ. Jednak budowa rozbudowanego zasilacza wymaga trochę doświadczenia.

    Zgadzam się trzeba mieć doświadczenie dlatego iż nie posiadam go tak dużo co inni liczę się z tym że będę kilka razy podchodził do tego zasilacza kilka razy. Przeszukałem dużo tematów na elektrodzie i zauważyłem że używa się transformatorów 24V a tak jak wspominałem mam 30V. Ponawiając moje pytanie czy da się obniżyć do 24V bez większych strat konstrukcyjno technicznych?
  • Pomocny post
    #6 17888738
    aksakal
    Specjalista - urządzenia lampowe
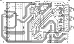
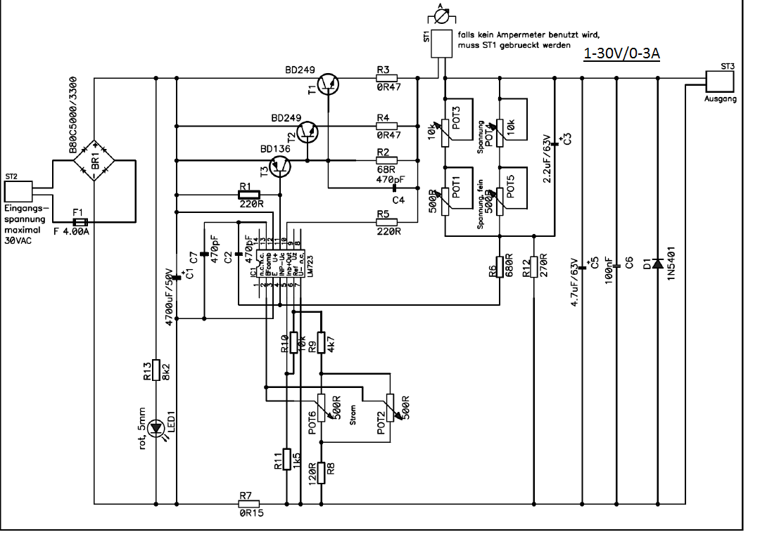
    Kolego, Horns! Rekomenduję ci wykorzystać transformator bez żadnych przeróbek. Jeśli zamierzasz przedłużać zabawy z elektroniką, to gdzie gwarancja, że w przyszłości ci nie potrzebny będzie zasilacz z wiekszym napięciem. Na zdjęciu schemat zasilacza z użyciem ukladu LM723, który odpowiada twoim wymogom względem regulacji napięcia i prądu . Maksymalne wejściowe napięcie AC odpowiada napięciu twojego transformatora - 30V, maksymalny prąd ograniczony możliwościami transformatora i diod mostka . Przy wejściowym napięciu AC 30V po mostku otrzymamy na wejściu stabilizatora nie teoretyczne napięcie 30х1.41 = 42.3V, a realne - ( 30 х1.41 ) /1.11 =38V. Żeby uniknąć przegrzewania tranzystorów przy długotrwałym użyciu radiator musi odpowiadać wymogom - 0.6'C/W. Jak dostosować transformator 2x30V do projektu zasilacza stabilizowanego? Jak dostosować transformator 2x30V do projektu zasilacza stabilizowanego? Jak dostosować transformator 2x30V do projektu zasilacza stabilizowanego?
REKLAMA