W przypadku większości stabilizatorów liniowych LDO prąd płynie przez nie tylko w jedną stronę. Jeśli popłynie w drugą, to może być przyczyną poważnych problemów. Normalny kierunek przepływu prądu w takim układzie to od VIN do VOUT układu. Może się jednak zdarzyć, iż popłynie on odwrotnie. W większości przypadków płynie wtedy przez diodę wbudowaną w tranzystor wykonawczy (wyjściowy) stabilizatora. Nie jest to jednak sytuacja pożądana, gdyż może w dalszej perspektywie spowodować problemy z działaniem układu, a nawet uszkodzenie stabilizatora.
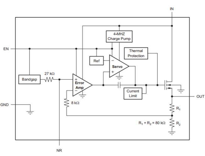
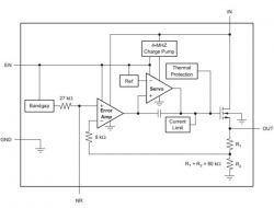
Jak pokazano na rysunku 1, poniżej, LDO składa się z trzech zasadniczych części: źródła napięcia odniesienia, wzmacniacza błędu oraz tranzystora mocy – w większości przypadków tranzystora polowego (MOSFET). W czasie normalnej pracy, przez tranzystor ten, płynie cały prąd wyjściowy układu, jak przez zwykłego FETa – od źródła do drenu.
Domieszkowany, objętościowy region krzemu, gdzie tworzony jest w strukturze ten tranzystor, nazywamy w uproszczeniu jego substratem. Jest on zazwyczaj połączony elektrycznie ze źródłem, co redukuje poziom zmian napięcia progowego na bramce tego tranzystora.
Jedną z wad łączenia elektrycznego źródła z substratem, jest tworzenie się pasożytniczej diody w strukturze tranzystora FET, jak pokazano to na rysunku 2. Dioda ta nazywana jest diodą wbudowaną w tranzystor MOSFET. W takiej konfiguracji, jak pokazano, dioda przewodzi prąd w momencie, gdy napięcie na wyjściu stabilizatora jest większe niż napięcie wejściowe plus spadek napięcia na tej diodzie (VFB). Przepływ prądu przez tą diodę spowodować może uszkodzenie układu poprzez nadmierne jego nagrzanie, elektromigrację i inne zjawiska.
Projektując scalony stabilizator LDO, koniecznie trzeba wziąć pod uwagę ryzyko wystąpienia odwrotnego przepływu prądu w układzie i co za tym idzie - aktywnie przeciwdziałać uszkodzeniu układu w takiej sytuacji. Istnieją dwa sposoby, na jakie można przeciwdziałać temu zjawisku na poziomie aplikacji LDO w układzie elektronicznym i dwa, które stosuje się na etapie projektowania samego układu scalonego. Wszystkie cztery sposoby omawiamy w treści poniżej.
Wykorzystaj diodę Schottkiego
Jak pokazano na schemacie po lewej stronie, jeśli podłączymy diodę Schottkiego pomiędzy OUT a IN stabilizatora LDO tak, żeby była spolaryzowana w kierunku zaporowym przy normalnych napięciach, to to przez nią popłynie prąd w momencie, gdy na wyjściu układu pojawi się napięcie wyższe niż na jego wejściu, zamiast przez diodę wbudowaną tranzystora wyjściowego z układu.
W aplikacji takiej koniecznie zastosować musimy diodę Schottkiego, a nie zwykłą diodę prostowniczą, ponieważ dioda taka ma znacznie mniejszy spadek napięcia na złączu. Dzięki temu gwarantujemy sobie, że prąd będzie płynął tamtędy, niezależnie od różnicy napięć VOUT a VIN.
W czasie normalnej pracy dioda spolaryzowana jest zaporowo i prąd, jaki może przez nią płynąć, jest pomijalnie mały, dlatego też dioda nie ma wpływu na działanie układu. Inną zaletą tego podejścia jest fakt, iż w ten sposób nie zwiększymy spadku napięcia na stabilizatorze.
Zastosuj diodę przed wejściem LDO
Inną metodą, jak pokazano na drugim schemacie po lewej stronie, jest wstawienie diody przed stabilizatorem, co skutecznie uniemożliwi przepływ prądu w stronę odwrotną od zamierzonej. Niestety w ten sposób zwiększamy spadek napięcia na sekcji stabilizacji napięcia.
W momencie, gdy VOUT>VIN, dioda wstawiona przed układ zostanie spolaryzowana zaporowo, dzięki czemu prąd przez nią nie popłynie. Jest to, w swojej ogólności, metoda bardzo podobna do kolejnej.
Wykorzystaj w układzie dwa tranzystory FET
Na schemacie po prawej stronie zaprezentowano metodę zapobiegania odwrotnemu przepływowi napięcia przez stabilizator napięcia. Tego rodzaju kroki podejmuje się na etapie projektowania układu scalonego. Tego rodzaju architektura wymaga dwóch tranzystorów polowych, połączonych ze sobą źródłami, na wyjściu stabilizatora LDO.
Diody wbudowane w tych tranzystorach połączone są ze sobą tak, że zawsze jedna z nich znajduje się w kierunku zaporowym. Gdy napięcie na wyjściu przekroczy to na wejściu stabilizatora, to tranzystory wyłączają się, a połączone szeregowo, w przeciwnych kierunkach, diody wbudowane uniemożliwiają płynięcie prądu.
Jedną z wad wykorzystania tego rodzaju architektury w układzie jest zwiększenie minimalnego spadku napięcia na stabilizatorze. Zasadniczo dubluje się on, z uwagi na fakt, że teraz prąd płynąć musi przez dwa, a nie przez jeden tranzystor. Aby przeciwdziałać temu zjawisku, w stabilizatorach o tego rodzaju architekturze, konstruuje się większe tranzystory MOSFET o niższej rezystancji. Niestety zwiększa to koszt i rozmiar układu.
Połącz substrat tranzystora MOSFET z masą układu
Ostatnia z metod prezentowanych tutaj, jest niezwykle skuteczna, aczkolwiek najrzadziej stosowana. Jak pokazano na schemacie po lewej stronie, polega ona na podłączeniu podłoża tranzystora MOSFET w układzie stabilizatora do masy. W ten sposób eliminuje się połączenie go ze źródłem, co efektywnie eliminuje diodę wbudowaną z danego tranzystora.
Jedną z istotnych zalet tego podejścia jest fakt, iż w tego rodzaju stabilizatorach LDO nie zwiększa się minimalny spadek napięcia, jaki występować musi na LDO, by układ poprawnie funkcjonował.
Podsumowanie
Jeśli w układzie potrzebne jest zabezpieczenie LDO przed uszkodzeniem w wyniku przepływu prądu w odwrotną stronę, najlepiej jest wybrać układ, który zaprojektowany został już do pracy w tego rodzaju aplikacji. Jeżeli jednak tego rodzaju scalony stabilizator liniowy nie odpowiada swoimi parametrami naszej aplikacji, konieczne jest zastosowanie jednej z pozostałych dwóch opisanych w artykule metod na zabezpieczenie LDO przed uszkodzeniem.
Źródło: https://e2e.ti.com/blogs_/b/powerhouse/archive/2018/07/25/ldo-basics-preventing-reverse-current-in-ldos
Jak pokazano na rysunku 1, poniżej, LDO składa się z trzech zasadniczych części: źródła napięcia odniesienia, wzmacniacza błędu oraz tranzystora mocy – w większości przypadków tranzystora polowego (MOSFET). W czasie normalnej pracy, przez tranzystor ten, płynie cały prąd wyjściowy układu, jak przez zwykłego FETa – od źródła do drenu.
Domieszkowany, objętościowy region krzemu, gdzie tworzony jest w strukturze ten tranzystor, nazywamy w uproszczeniu jego substratem. Jest on zazwyczaj połączony elektrycznie ze źródłem, co redukuje poziom zmian napięcia progowego na bramce tego tranzystora.
Jedną z wad łączenia elektrycznego źródła z substratem, jest tworzenie się pasożytniczej diody w strukturze tranzystora FET, jak pokazano to na rysunku 2. Dioda ta nazywana jest diodą wbudowaną w tranzystor MOSFET. W takiej konfiguracji, jak pokazano, dioda przewodzi prąd w momencie, gdy napięcie na wyjściu stabilizatora jest większe niż napięcie wejściowe plus spadek napięcia na tej diodzie (VFB). Przepływ prądu przez tą diodę spowodować może uszkodzenie układu poprzez nadmierne jego nagrzanie, elektromigrację i inne zjawiska.
Projektując scalony stabilizator LDO, koniecznie trzeba wziąć pod uwagę ryzyko wystąpienia odwrotnego przepływu prądu w układzie i co za tym idzie - aktywnie przeciwdziałać uszkodzeniu układu w takiej sytuacji. Istnieją dwa sposoby, na jakie można przeciwdziałać temu zjawisku na poziomie aplikacji LDO w układzie elektronicznym i dwa, które stosuje się na etapie projektowania samego układu scalonego. Wszystkie cztery sposoby omawiamy w treści poniżej.
Wykorzystaj diodę Schottkiego
Jak pokazano na schemacie po lewej stronie, jeśli podłączymy diodę Schottkiego pomiędzy OUT a IN stabilizatora LDO tak, żeby była spolaryzowana w kierunku zaporowym przy normalnych napięciach, to to przez nią popłynie prąd w momencie, gdy na wyjściu układu pojawi się napięcie wyższe niż na jego wejściu, zamiast przez diodę wbudowaną tranzystora wyjściowego z układu.
W aplikacji takiej koniecznie zastosować musimy diodę Schottkiego, a nie zwykłą diodę prostowniczą, ponieważ dioda taka ma znacznie mniejszy spadek napięcia na złączu. Dzięki temu gwarantujemy sobie, że prąd będzie płynął tamtędy, niezależnie od różnicy napięć VOUT a VIN.
W czasie normalnej pracy dioda spolaryzowana jest zaporowo i prąd, jaki może przez nią płynąć, jest pomijalnie mały, dlatego też dioda nie ma wpływu na działanie układu. Inną zaletą tego podejścia jest fakt, iż w ten sposób nie zwiększymy spadku napięcia na stabilizatorze.
Zastosuj diodę przed wejściem LDO
Inną metodą, jak pokazano na drugim schemacie po lewej stronie, jest wstawienie diody przed stabilizatorem, co skutecznie uniemożliwi przepływ prądu w stronę odwrotną od zamierzonej. Niestety w ten sposób zwiększamy spadek napięcia na sekcji stabilizacji napięcia.
W momencie, gdy VOUT>VIN, dioda wstawiona przed układ zostanie spolaryzowana zaporowo, dzięki czemu prąd przez nią nie popłynie. Jest to, w swojej ogólności, metoda bardzo podobna do kolejnej.
Wykorzystaj w układzie dwa tranzystory FET
Na schemacie po prawej stronie zaprezentowano metodę zapobiegania odwrotnemu przepływowi napięcia przez stabilizator napięcia. Tego rodzaju kroki podejmuje się na etapie projektowania układu scalonego. Tego rodzaju architektura wymaga dwóch tranzystorów polowych, połączonych ze sobą źródłami, na wyjściu stabilizatora LDO.
Diody wbudowane w tych tranzystorach połączone są ze sobą tak, że zawsze jedna z nich znajduje się w kierunku zaporowym. Gdy napięcie na wyjściu przekroczy to na wejściu stabilizatora, to tranzystory wyłączają się, a połączone szeregowo, w przeciwnych kierunkach, diody wbudowane uniemożliwiają płynięcie prądu.
Jedną z wad wykorzystania tego rodzaju architektury w układzie jest zwiększenie minimalnego spadku napięcia na stabilizatorze. Zasadniczo dubluje się on, z uwagi na fakt, że teraz prąd płynąć musi przez dwa, a nie przez jeden tranzystor. Aby przeciwdziałać temu zjawisku, w stabilizatorach o tego rodzaju architekturze, konstruuje się większe tranzystory MOSFET o niższej rezystancji. Niestety zwiększa to koszt i rozmiar układu.
Połącz substrat tranzystora MOSFET z masą układu
Ostatnia z metod prezentowanych tutaj, jest niezwykle skuteczna, aczkolwiek najrzadziej stosowana. Jak pokazano na schemacie po lewej stronie, polega ona na podłączeniu podłoża tranzystora MOSFET w układzie stabilizatora do masy. W ten sposób eliminuje się połączenie go ze źródłem, co efektywnie eliminuje diodę wbudowaną z danego tranzystora.
Jedną z istotnych zalet tego podejścia jest fakt, iż w tego rodzaju stabilizatorach LDO nie zwiększa się minimalny spadek napięcia, jaki występować musi na LDO, by układ poprawnie funkcjonował.
Podsumowanie
Jeśli w układzie potrzebne jest zabezpieczenie LDO przed uszkodzeniem w wyniku przepływu prądu w odwrotną stronę, najlepiej jest wybrać układ, który zaprojektowany został już do pracy w tego rodzaju aplikacji. Jeżeli jednak tego rodzaju scalony stabilizator liniowy nie odpowiada swoimi parametrami naszej aplikacji, konieczne jest zastosowanie jednej z pozostałych dwóch opisanych w artykule metod na zabezpieczenie LDO przed uszkodzeniem.
Źródło: https://e2e.ti.com/blogs_/b/powerhouse/archive/2018/07/25/ldo-basics-preventing-reverse-current-in-ldos
