Pod koniec zeszłego roku pojawiła się dość nietypowa seria płytek testowych przeznaczonych dla układów ESP8266 oraz ESP32 firmy Espressif. Płytki te są wyposażone w specjalne podstawki dla tych układów, które są dostępne w obudowach typu SMD wraz z (opcjonalnie) wbudowaną anteną PCB lub ceramiczną oraz złączem U.FL do podłączenia anteny zewnętrznej.
Cechą charakterystyczną tych płytek testowych jest to, że są one trwale zamocowane na dodatkowej podstawce wykonanej z pleksi o grubości ok. 5 mm. Dostępne są również cztery otwory w każdym z rogów płytki, które umożliwiają dość solidnie przytwierdzić całość do podłoża (zdjęcie po lewej stronie).
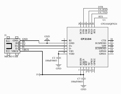
Płytki wyposażone są w interfejs USB ze złączem Micro do programowania układów oraz do zasilania wszystkich komponentów na płytce. Nie ma możliwości podłączenia odrębnego źródła zasilania +5V, jeżeli jednocześnie korzystamy z interfejsu USB. Schemat mostka USB do UART wygląda następująco:
Zastosowany układ CP2104 umożliwia (wg noty aplikacyjnej) transmisję z prędkością do 2 Mbps. Sam w praktyce stosuję prędkości nie większe niż 1 Mbps (używam PlatformIO) zarówno do programowania układów, jak ich monitorowania w trakcie pracy. Wyższych prędkości nie udało mi się osiągnąć z tym mostkiem – prawdopodobnie problem leży po stronie odpowiedniej jakości przewodu połączeniowego, jak i samego interfejsu USB w komputerze.
Płytki testowe wyposażone są również w układ tzw. auto-resetu (schematy poniżej), dzięki czemu możliwe jest automatyczne wejście w tryb programowania układu, a po jego zakończeniu – restart układu i ewentualne dalsze monitorowanie przez interfejs UART.
Dodatkowo na płytkach testowych zostały zamontowane przyciski: załączenia zasilania, RESET oraz PROG (wymuszenie trybu programowania). W przypadku pracy np. z Arduino IDE czy PlatformIO będą one praktycznie zbędne, dzięki wbudowanemu układowi auto-resetu. W celu skorzystania z tych płytek testowych w środowisku Arduino IDE należy wybrać, w zależności od programowanego układu, opcję Generic ESP8266 Module lub ESP32 Dev Module. Płytka testowa wspiera metody auto-reset: ck oraz nodemcu.
Na poniższych zdjęciach przedstawiono trzy rodzaje płytek testowych wraz z opisem ich podstawowych komponentów. W kolejności od lewej strony: dla układów ESP-07 oraz ESP-12, dla układów ESP32-WROOM-32 oraz ESP-32S i po prawej stronie dla układów ESP32-WROVER.
Ciekawostką jest to, że płytki testowe nie są sygnowane żadnym opisem czy logo producenta. Nie było więc łatwo odnaleźć ich schematy czy specyfikacje. Jednym z najbardziej wiarygodnych kandydatów na źródło informacji, jakie udało mi się znaleźć, jest projekt pod tym adresem. W załączeniu do artykułu umieściłem schematy płytek przedstawionych powyżej, które zaczerpnąłem z tej właśnie strony.
Od ponad pół roku używam dwóch rodzajów płytek testowych, dla ESP07/12 oraz ESP-WROOM-32. Sprawują się nienagannie. Na początek miałem mały problem z nauczeniem się poprawnego wkładania „kostek” ESP w podstawki – chodziło o to, aby nie było przesunięć pinów układów względem sprężynujących mocowań w podstawce. Niestety ceny tych płytek testowych nie są zachęcające: od 14$ do 16$ na AliExpress z przesyłką. Głównym kosztem produkcji są zapewne specjalizowane podstawki. Miałem okazję te płytki wcześniej przetestować (dzięki uprzejmości kolegi) i tylko dlatego zdecydowałem się je zakupić.
Wymiary płytek testowych wynoszą 45x55 mm. Waga, typowy pobór prądu, zakres temperatur użytkowania, zakres wilgotności względnej oraz odporność na drgania i wstrząsy nie zostały określone 
Niedawno ukazał się w sprzedaży następny model tych płytek testowych, który przeznaczony jest dla układów ESP-WROOM-02, nowej generacji ESP8266 (zdjęcie poniżej). Nie mam (jeszcze) dostępu do tego modelu płytki, ale wszystko wskazuje na to, że zestaw komponentów na płytce testowej jest analogiczny do modeli poprzednich.
Fajne? Ranking DIY
