Witam wszystkich
Tak na wstępie wiem tematów takich jest dużo i potrafię korzystać z opcji szukaj
.
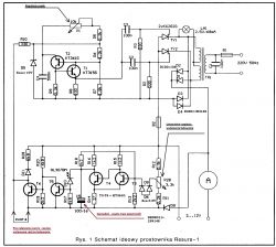
Poszukuję sprawdzonego schematu prostownika na tyrystorze z regulacją prądu ładowania.
Przerobiłem już kilka z tego forum ale każdy schemat jak na razie okazał się porażką.
Nie wiem czy specjalnie są wrzucane buble chyba taki ktoś ma potem niezły ubaw jak się wnerwia ten co montuje.
mam trafo
trafo 220/24 150 VA
z góry dziękuję.
pozdrawiam
Tak na wstępie wiem tematów takich jest dużo i potrafię korzystać z opcji szukaj
Poszukuję sprawdzonego schematu prostownika na tyrystorze z regulacją prądu ładowania.
Przerobiłem już kilka z tego forum ale każdy schemat jak na razie okazał się porażką.
Nie wiem czy specjalnie są wrzucane buble chyba taki ktoś ma potem niezły ubaw jak się wnerwia ten co montuje.
mam trafo
trafo 220/24 150 VA
z góry dziękuję.
pozdrawiam
