logo elektroda
logo elektroda
X
logo elektroda
REKLAMA
REKLAMA
Adblock/uBlockOrigin/AdGuard mogą powodować znikanie niektórych postów z powodu nowej reguły.

[Rozwiązano] Jak poprawić modulację w Lafayette Ermes PRO? Test z Syrio ML-145.

pasos 06 Wrz 2019 11:11 1875 30
REKLAMA
  • #1 18154073
    pasos
    Poziom 11  
    Witam wszystkich.
    Posiadam radyjko Ermes PRO w którym mam problem z modulacją AM. Pracuje z anteną Syrio ML-145. Przeprowadziłem test odsłuchu z drugim samochodem w którym pracowało TTi-880 z antena Syrio ML-100. Odbierany głos jest nieco stłumiony ale nieźle słyszalny. Samochody były w niewielkiej odległości. Dokonałem zamiany anten ale przy bliskiej odległości nie miało to znaczenia.
    Obie anteny sprawdzone, na TTi-880 z anteną ML-145 zawsze byłem wyraźnie słyszany, przy Ermesie jest inaczej słyszę opinie, że słychać mnie jak "z beczki" lub "pudełka".
    Wszyscy mówią mi że nośną mam OK tylko słychać mnie cicho i "z beczki".
    Poczytałem na forum na temat modulacji w tym radiu, sprawdziłem tor mikrofonowy od MIC IN do IC5 - brak zimnych lutów, sprawdziłem mikrofon (połączenia) do wtyku - też ok.
    Zastanawiam się czy to radio ma tak marną modulacje czy to może wina samego mikrofonu?
    Jak mogę sprawdzić mikrofon w tym radyjku? A może jakieś inne pomysły?
    Dodam jeszcze choć nie wiem czy to ma znaczenie, że w radyjku nie działają dźwięki klawiszy bez względu czy funkcja jest włączona czy nie.
  • REKLAMA
  • #2 18154224
    ArturAVS
    Moderator
    pasos napisał:
    którym mam problem z modulacją AM

    Czyli w FMie wszystko ok.? Jaki mikrofon tam jest, dynamiczny czy elektretowy?
  • #3 18154436
    pasos
    Poziom 11  
    FM nikt nie używa na drodze zatem trudno sprawdzić.
    Sprawdzałem jak pisałem na dwóch samochodach blisko siebie i dla mnie było w miarę a na drodze w AM dla innych było cicho.

    Mikrofon dynamiczny.
  • #4 18154719
    Hektar Zahler
    Poziom 34  
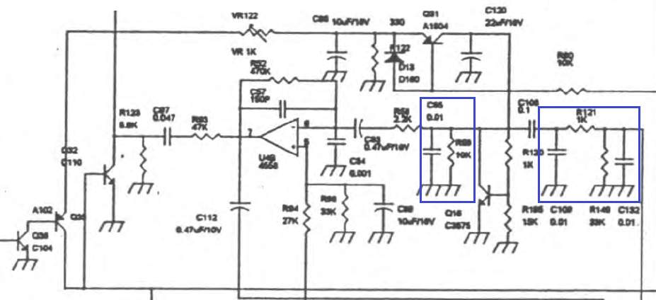
    Te radia tak mają. Wyrwij oznaczone elementy przedwzmacniacza.

    Jak poprawić modulację w Lafayette Ermes PRO? Test z Syrio ML-145.
  • REKLAMA
  • #5 18155365
    pasos
    Poziom 11  
    A na ile to poprawi modulację, jeżeli tak mają to może mikrofon ze wzmocnieniem?
  • #6 18155435
    gumisie
    Poziom 43  
    pasos napisał:
    może mikrofon ze wzmocnieniem?
    Warto spróbować, na pewno nie zaszkodzi.
  • REKLAMA
  • #7 18155464
    Hektar Zahler
    Poziom 34  
    Ok. 30% poprawy bedzie. Kondensatory tłumią wysokie tony.
  • #9 18155486
    Hektar Zahler
    Poziom 34  
    Taką krople cyny wstawiamy jako zworke.

    Jak poprawić modulację w Lafayette Ermes PRO? Test z Syrio ML-145.
  • #10 18155682
    gumisie
    Poziom 43  
    Hektar Zahler napisał:
    Taką krople cyny wstawiamy jako zworke.
    Trzeba było tak od razu :wink: a nie:
    Hektar Zahler napisał:
    Wyrwij oznaczone elementy przedwzmacniacza.

    Pozdrawiam, miłego dnia.

    R.
  • #11 18156940
    pasos
    Poziom 11  
    SP5IT napisał:
    Hektar Zahler napisał:
    Taką krople cyny wstawiamy jako zworke.
    Trzeba było tak od razu :wink: a nie:

    To akurat było oczywiste :wink:

    Byłem wczoraj w serwisie aby podmienić mikrofon ale nie mieli nic bez przeróbki do Lafayette.
    Sprawdziłem za to modulację FM i według nich jest prawie tak samo, troszkę lepiej.
    Powiedzieli, że jak mówię na obu modulacjach dźwięk jest metaliczny.
    Co dziwne jak wracałem to pytałem paru osób jak mnie słychać to opienie były, że dobrze tylko troche metaliczny dźwięk.
    Może faktycznie jak wyrwanie tych elementów przywróci wysokie tony to będzie lepiej.
    Dam w pracy kolegom bo mają profesjonalny sprzęt do SMD na serwisie i poinformuję o efektach.
  • #12 18157020
    gumisie
    Poziom 43  
    pasos napisał:
    Dam w pracy kolegom bo mają profesjonalny sprzęt do SMD na serwisie
    Wiedzą, o urządzeniach nadawczo odbiorczych, również dysponują ?..
    Mam nadzieję że to nie ten sam "serwis":
    pasos napisał:
    Byłem wczoraj w serwisie aby podmienić mikrofon ale nie mieli nic bez przeróbki do Lafayette.
    Co za problem połączyć te cztery przewody ?, piętnaście minut roboty a żeby klient się nie wkur..ł (cena usługi), prosiło się go aby przyszedł po odbiór za dwie godziny.
    Jak w czasach gdy jeszcze byłem aktywny zawodowo (serwis), tak robiłem.
    Miałem czas nawet na sprawdzenie, przetestowanie oraz w razie konieczności: regulację (w gratisie) wewnątrz danego CB.
    Fakt to były inne czasy, szanowało się Klienta.
    Nie to co obecnie, byle blaszanka przy zjeździe z autostrady i wielki szyld: "CB service", czynny 24H.

    Przepraszam wszystkich prawdziwych FACHOWCÓW za tą "blaszankę", Was to nie dotyczy.
  • #13 18158700
    pasos
    Poziom 11  
    gumisie napisał:
    Wiedzą, o urządzeniach nadawczo odbiorczych, również dysponują ?..
    Mam nadzieję że to nie ten sam "serwis":

    Czy mają wiedzę na tenat CB tego nie wiem, naprawiają sprzęt centralowy i gsm w telekomunikacji to powinni mieć. A w sumie jakie to ma znaczenie do wylutowania kilku elementów i zrobienia zworki.
    To nie ten sam serwis tego w którym byłem bym nie polecił ale też nie chcę krytykować bo mieli dwie ciężarówki i montowali w nich CB. Może po prostu mieli mało czasu a sobotę mają czynne do 12, każdy chce mieć weekend ja to rozumiem.
  • #14 18158702
    ArturAVS
    Moderator
    pasos napisał:
    mieli dwie ciężarówki i montowali w nich CB

    Co innego zamontować nowe radio i antenę, a co innego naprawić/zmodyfikować TRX. Kolosalna przepaść wiedzy i umiejętności, o doświadczeniu nie wspominając.
  • #15 18158722
    pasos
    Poziom 11  
    ArturAVS napisał:
    Co innego zamontować nowe radio i antenę, a co innego naprawić/zmodyfikować TRX. Kolosalna przepaść wiedzy i umiejętności, o doświadczeniu nie wspominając.

    Też tak sadzę ale może to w ich serwisie główne zajęcie bo na więcej wiedzy brak. Ale tak jak pisałem nie chcę krytykować bo nie znam pełnej sytuacji.

    Dodano po 8 [godziny] 42 [minuty]:

    Dzisiaj rozebrałem jeszcze raz gruszkę i sprawdziłem wkładkę jest opisana 150ohm 0,03 W.
    Pomierzyłem miernikiem uniwersalnym i o dziwo przerwa zatem uszkodzona.
    Możliwe nawiasem mówiąc aby coś działała jak przerwę mi pokazuje?
    Chyba, że gdzieś przypadkowo uszkodziłem przy rozkręcaniu gruszki.

    Znalazłem coś takiego:

    https://www.sklep.monster.pl/sd-152b-wkladka-sluchawkowa,4,59495,31905

    https://www.sklep.monster.pl/sd-150-38x21mm-wk-sluchawkowa,4,59495,64900

    Raczej ta pierwsza ze względu na wymiary.
    Jutro kupię podmienię i zobaczymy.
  • #16 18159641
    gumisie
    Poziom 43  
    pasos napisał:
    Chyba, że gdzieś przypadkowo uszkodziłem przy rozkręcaniu
    Pewnie tak.
    Tobie nie jest potrzebna "wkładka słuchawkowa", lecz mikrofonowa.
  • #17 18159660
    ArturAVS
    Moderator
    gumisie napisał:
    wkładka słuchawkowa

    Wkładka W66 i podobne znakomicie działały w obie strony.
  • #18 18159672
    gumisie
    Poziom 43  
    ArturAVS napisał:
    Wkładka W66 i podobne znakomicie działały w obie strony.
    I owszem (w niektórych przypadkach na pewno, lecz nie w tym CB).
    Co tu wiele tłumaczyć, im większa rezystancja mikrofonowej wkładki dynamicznej, to chyba większa jej czułość ?.
  • #19 18159677
    ArturAVS
    Moderator
    Standardowe dynamiki CB miały zdaje się 600 omów. Chociaż jak przypomnę sobie jak z taką wkładką Alan18 pracował, to masakra.
    pasos napisał:
    150ohm 0,03 W

    To sugeruje raczej wkładkę słuchawkową, nie spotkałem się z podawaniem mocy na mikrofonowej.
  • #20 18159706
    gumisie
    Poziom 43  
    ArturAVS napisał:
    pasos napisał:
    150ohm 0,03 W

    To sugeruje raczej wkładkę słuchawkową, nie spotkałem się z podawaniem mocy na mikrofonowej.
    Właśnie o tym mówię.
    I to właśnie, może być przyczyna tej: "cichej modulacji".
  • #21 18159712
    ArturAVS
    Moderator
    gumisie napisał:
    I to może być przyczyna tej: "cichej modulacji".

    Osobiście nic w radiu bym nie grzebał, tylko wywalił tą dynamikę i wstawił elektreta.
  • #22 18159722
    gumisie
    Poziom 43  
    ArturAVS napisał:
    Osobiście nic w radiu bym nie grzebał, tylko wywalił tą dynamikę i wstawił elektreta.
    Jak nie grzebać, skoro elektret wymaga zasilania ?.
    Moim zdaniem Kol. pasos, sam sobie z tym nie poradzi.
  • REKLAMA
  • #23 18159726
    ArturAVS
    Moderator
    gumisie napisał:
    Jak nie grzebać, skoro elektret wymaga zasilania ?.

    Jak dobrze pamiętam to na pinie 2 jest 5V i kilkanaście mA do pobrania. Wystarczy.
  • #24 18159731
    gumisie
    Poziom 43  
    ArturAVS napisał:
    Jak dobrze pamiętam to na pinie 2 jest 5V i kilkanaście mA do pobrania. Wystarczy.
    A co z separatorem ?.
  • #25 18159738
    ArturAVS
    Moderator
    gumisie napisał:
    A co z separatorem ?.

    A to rezystorek i kondensatorek się do "gruszki" nie zmieści?
  • #26 18159749
    gumisie
    Poziom 43  
    ArturAVS napisał:
    A to rezystorek i kondensatorek się do "gruszki" nie zmieści?

    Ok, dla nas jest to proste jak oddychanie, lecz Autor tematu posiada inny zasób wiedzy.
  • #27 18159760
    ArturAVS
    Moderator
    Na początek niech jakąś normalną wkładkę dynamiczną podłączy i obsłucha efekty.
  • #28 18159829
    pasos
    Poziom 11  
    Panowie bez obrazy to, że może nie jestem ekspertem od elektroniki to nie znaczy, że nie znam podstaw.
    To że napisałem, że dam kolegom z serwisu świadczy jedynie, że nie mam odpowiedniego sprzętu do SMD i tak mi wygodniej niż męczyć się lutownicą, którą mam.
    Dzisiaj kupiłem mikrofon pojemnościowy (elektretowy) i wiem że można to zmienić, ku waszemu zaskoczeniu nawet wiem jak.
    Rezystory i kondensatory zmieszczą się w gruszce, problem jednak, że ta gruszka jest z wkładką dynamiczną podłączoną 6 przewodami z których każdy jest wykorzystany a sterowanie jest przyłożeniem masy i nie ma w niej zasilania a mikrofon pojemnościowy wymaga zasilania, które powinno się doprowadzić dodatkowo. (to jest kłopot, brak miejsca w kablu chyba, że zrezygnuje np. z przełączania kanałów).
    Parametry które wam napisałem znajdowały się na oryginalnej wkładce w gruszce.
    Przykładowe zdjęcie z forum
    Jak poprawić modulację w Lafayette Ermes PRO? Test z Syrio ML-145.

    Z tego co pamiętam każda wkładka słuchawkowa lepiej lub gorzej pracuje jako mikrofonowa.
    Tę którą znalazłem ma 150ohm czyli tyle ile oryginalna zatem powinna lepiej lub gorzej działać, warto chyba spróbować zanim się przerobi mikrofon i zmodyfikuje pół radia.
    Dodatkowo opis na oryginalnej wskazuje, że to raczej była słuchawkowa skoro podaną miała moc.

    Zatem tak jak napisałem jutro podmienię, posprawdzam i napisze czy poprawa, pogorszenie lub bez zmian.
    Potem może doradzicie czy zamienić na pojemnościowy czy rozpocząć grzebanie w radyjku.
    Chciałbym na początek wyeliminować przyczynę mikrofonu a jak pisałem nikt od ręki nie posiada gruszki do Lafayette aby podmienić i załatwić temat sprawdzenia gruszki od reki.
  • #29 18159970
    ArturAVS
    Moderator
    pasos napisał:
    Dodatkowo opis na oryginalnej wskazuje, że to raczej była słuchawkowa skoro podaną miała moc.

    Ech, szkoda że tego zdjęcia wcześniej nie dałeś. Toż to najzwyklejszy głośnik mylarowy(chodzi o materiał membrany).
  • #30 18160980
    pasos
    Poziom 11  
    ArturAVS napisał:
    Ech, szkoda że tego zdjęcia wcześniej nie dałeś.

    Uznałem że jak jest na tym forum to już nie ma takiej konieczności.

    Nowa wkładka zamontowana:
    Jak poprawić modulację w Lafayette Ermes PRO? Test z Syrio ML-145. Jak poprawić modulację w Lafayette Ermes PRO? Test z Syrio ML-145.

    Testy obok domu przeprowadzone.
    Opinie w 90% - słychać mnie dobrze i wyraźnie. :D
    ok. 10% - że trochę ciszej niż innych. Ale to albo widzimisię odpowiadających albo takie to radio już jest.

    Jutro jadę w trasę zatem sprawdzę dokładniej. - zamieszczę wyniki testu.

    Jak znajdę chwile czasu to podepnę drugie radio w drugim samochodzie i sam posłucham.
REKLAMA