Prawdopodobnie rozstrojomy tor odbiorczy, ponieważ tego typu ASC w rozstrojonym odbiorniku nie ma prawa poprawnie działać. Jest to ASC tzw "trzeciej generacji" - calkiem inny, niż tzw "klasyczny ASC" ze starych presidentów. Sposób dorobienia regulacji progu zadziałania w tym konkretnym radiu podałem w poście
#9 i potwierdziłem w poście
#27
Hektar Zahler napisał: trzeba dorobić potencjometr pomiedzy 8-9 noge układu U3, aby uzyskać regulacje progu zadziałania bramki, bo potencjometru takiego fabrycznie nie ma.
Schemat tego ASC zapodałem tutaj - zaczerpnięte z Icoma R20, na tym samym układzie, bo president wyciął elementy ASC ze schematu. Zasada działania również zaczerpnięta z Icoma R20.
https://www.elektroda.pl/rtvforum/topic3788660.html#19325987
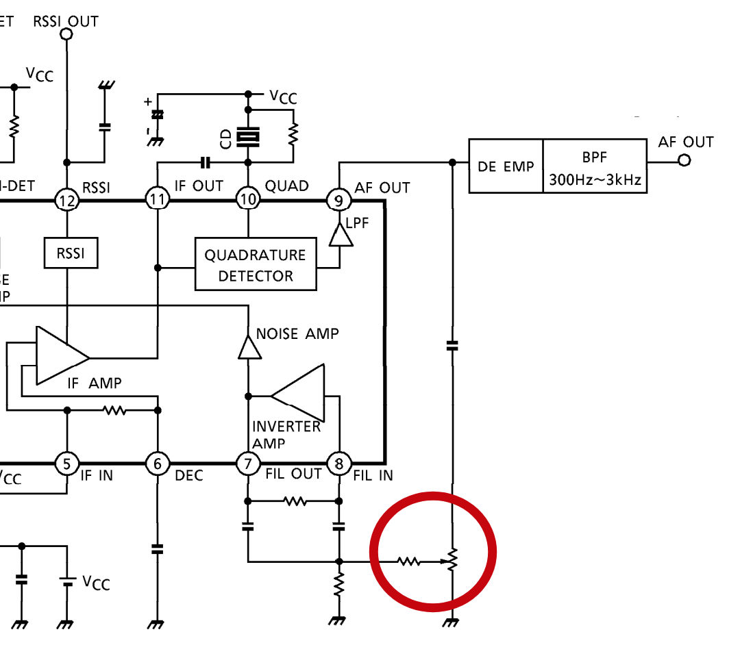
Jak chcesz sprawdzić działanie samego ASC (z pominięciem procesora) to podłącz się bezpośrednio do nogi 13 N-DET (noise detector), lub 14 N-REC (noise rectifier) układu TA31136.
Novile napisał: Proszę skorzystać z załącznika kolegi 'gumisie" i zobaczyć na U3 na nogi 7-8, widać tam wyraźnie potencjometr regulacyjny i pozostałe urządzenia, które de facto President umieszcza na swojej PCB. Dokładnie te same elementy co w Datasheet, tylko na schemacie manuala serwisowego Barrego one są w tym prostokącie z napisem ASC i ich zwyczajnie nie widać.
Ponieważ President nigdy nie udostępnia schematów ASC.
Novile napisał: Ale można to sobie modyfikować.
Żeby była jasność w temacie - tak wygląda regulacja progu zadziałania tej bramki szumu w aplikacji z noty katalogowej.
