Witam,
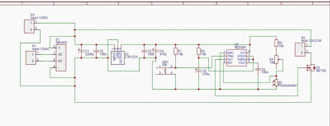
Zaprojektowałem moją, tak naprawdę, pierwszą płytkę PCB i piszę tu, żeby się zapytać czy przypadkiem nie popełniłem jakiegoś karygodnego błędu w stylu, np. rozmieszczenia elementu na złym miejscu. Nie jestem za bardzo obeznany w temacie projektowania PCB, więc proszę o pomoc. Tutaj schemat:
No i myślę, że każdy wie jak to ma działać: gdy naciskam przycisk i jest ciemno, zapala się żarówka na 5 sekund, a gdy jest jasno nic się nie dzieje.
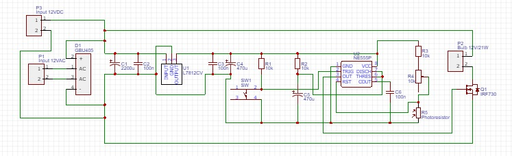
Tutaj PCB:
2. Następne pytanie to jakiej szerokości powinny być te ścieżki, przez które będzie przepływał większy prąd. Domyślna to 0,254 mm.
3. I ostatnie: jeżeli chciałbym jeszcze dodać connector do 12VDC, żeby był connector i na AC i na DC, to gdzie go powinienem umieścić? Na wejściu LM7812 było by dobrze?
Zaprojektowałem moją, tak naprawdę, pierwszą płytkę PCB i piszę tu, żeby się zapytać czy przypadkiem nie popełniłem jakiegoś karygodnego błędu w stylu, np. rozmieszczenia elementu na złym miejscu. Nie jestem za bardzo obeznany w temacie projektowania PCB, więc proszę o pomoc. Tutaj schemat:
No i myślę, że każdy wie jak to ma działać: gdy naciskam przycisk i jest ciemno, zapala się żarówka na 5 sekund, a gdy jest jasno nic się nie dzieje.
Tutaj PCB:
2. Następne pytanie to jakiej szerokości powinny być te ścieżki, przez które będzie przepływał większy prąd. Domyślna to 0,254 mm.
3. I ostatnie: jeżeli chciałbym jeszcze dodać connector do 12VDC, żeby był connector i na AC i na DC, to gdzie go powinienem umieścić? Na wejściu LM7812 było by dobrze?
