Prawie w każdym projekcie urządzenia elektronicznego konieczne jest zaimplementowanie co najmniej jednego stopnia stabilizacji napięcia. Dostępne są dwie opcje projektowania systemów zasilania - to stabilizatory liniowe i przetwornice impulsowe. Stabilizatory liniowe są łatwe do zbudowania, ale charakteryzują się niską sprawnością, zwłaszcza gdy występuje duża różnica między napięciem wejściowym a pożądanym napięciem wyjściowym. Ponadto, zwiększając prąd wyjściowy takiego zasilacza, spada jego sprawność. Oba te problemy są łatwo widoczne podczas analizy ilości generowanego przez układ ciepła.
Z kolei przetwornice impulsowe charakteryzują się wysoką wydajnością, jednakże niepoprawnie zaprojektowane układy czy filtry mogą wprowadzać dużą liczbę zakłóceń do linii zasilania na wyjściu tego rodzaju stabilizatora.
Na rynku istnieje wiele opcji stabilizatorów impulsowych. Firma Texas Instruments wprowadziła niedawno na rynek nowy układ - scaloną przetwornicę impulsową, na przykładzie której omówimy projektowanie tego rodzaju zasilaczy. Układem tym jest TPS54331. Jak czytamy w karcie katalogowej tego układu, jest to "asynchroniczna przetwornica typu buck, integrująca w sobie klucz MOSFET o niskim RDS(on) (jedynie 80 mΩ - przyp.red.) po wysokiej stronie zasilania. By zwiększyć sprawność układu, szczególnie przy niewielkich obciążeniach, układ posiada tryb pracy z pomijaniem impulsów. Po wyłączeniu przetwornicy, układ pobiera prąd na poziomie jednego mikroampera, co umożliwia stosowanie go w urządzeniach zasilanych bateryjnie. Sterowanie w trybie prądowym z wewnętrzną kompensacją nachylenia impulsów upraszcza obliczenia zewnętrznych układów kompensacji i zmniejsza liczbę wymaganych podzespołów, pozwalając jednocześnie na użycie ceramicznych kondensatorów wyjściowych".
Stabilizator ten pracować może z napięciem wejściowym od 3,5 V do 28 V. Napięcie wyjściowe wynosić może od 0,8 V do napięcia zasilania. Maksymalny prąd wyjściowy (ciągły) stabilizatora wynosi 3 A. Ponadto dzięki dosyć wysokiej częstotliwości przełączania (570 kHz) osiąga się wyższą sprawność, a elementy filtra wyjściowego układu mogą być mniejsze, co czyni system zasilania tańszym i bardziej kompaktowym na PCB.
Na rysunku 1 pokazano wykres sprawności przetwornicy TPS54331 w funkcji obciążenia dla różnych napięć zasilania, od 5 V do 28 V. Parametr ten mierzono dla napięcia wyjściowego równego 3,3 V.
Na wykresie na rysunku 1 widać, że najwyższa sprawność pracy przetwornicy - około 95% - uzyskiwana jest dla napięcia wejściowego równego 5 V i prądu wyjściowego w zakresie od 100 mA do 1 A. W większości układów cyfrowych, zasilanie podawane do systemu wynosi najczęściej 12 V, więc przy prądzie 1 A sprawność omawianej przetwornicy wynosi 88%.
W karcie katalogowej przetwornicy TPS54331 znaleźć możemy tabelkę z przykładowymi wartościami elementów przetwornicy, dla różnych napięć wyjściowych, jakie chcemy osiągnąć. Wraz ze zmianą napięcia wyjściowego zmieniają się nie tylko parametry dzielnika napięcia RO1/RO2, ale także pojemność kondensatorów wyjściowych, parametry układu kompensacji czy indukcyjność cewki.
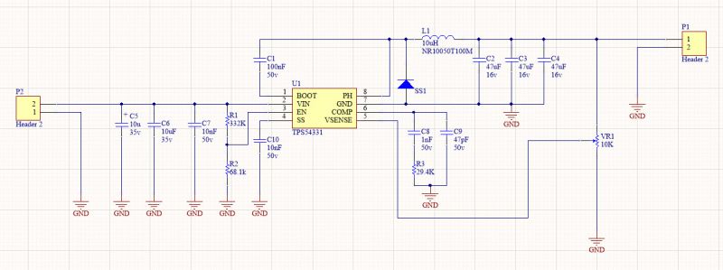
Autor prostego poradnika (cytowany poniżej) proponuje instalację potencjometru wieloobrotowego w miejscu dzielnika ustawiającego napięcie wyjściowe. W ten sposób uzyskać można prosty zasilacz o regulowanym napięciu wyjściowym. Schemat takiego układu pokazano na rysunku 2. Autor założył, że napięcie wejściowe układu wyniesie 12 V, dlatego też napięcie na wyjściu wynosić będzie od 0,8 V do 12 V. Kondensatory wyjściowe - C2, C3 oraz C4 na poniższym schemacie - powinny być dobrej jakości, na napięcie co najmniej 16 V. Dobrze jest wykorzystać tutaj kondensatory z dielektrykiem X5R.
Jak sugeruje autor, aby zredukować wielkość układu, a także poziom zakłóceń elektromagnetycznych, przetwornicę taką powinniśmy projektować na płytce dwuwarstwowej. Jedna z warstw powinna być wypełniona wylewką masy. Istotne jest też prowadzenie masy w taki sposób, aby masa obwodu stabilizatora zasilania połączona była z masą zasilanego systemu w jednym punkcie. Dzięki zastosowaniu topologii gwiazdy, zredukowane będzie przenikanie szumów przełączania klucza w przetwornicy do układu.
W ten sposób zestawiliśmy prosty, uniwersalny zasilacz impulsowy o regulowanym napięciu wyjściowym. Maksymalny prąd wyjściowy układu wynosi 3 A i jeżeli dobierzemy cewkę o co najmniej takim samym prądzie, to bez większych problemów używać możemy tego zasilacza z prądem do 3 A.
Źródła:
https://www.eeweb.com/member-projects/how-to-make-a-variable-step-down-dc-to-dc-converter-using-tps54331
http://www.ti.com/lit/ds/symlink/tps54331.pdf
Z kolei przetwornice impulsowe charakteryzują się wysoką wydajnością, jednakże niepoprawnie zaprojektowane układy czy filtry mogą wprowadzać dużą liczbę zakłóceń do linii zasilania na wyjściu tego rodzaju stabilizatora.
Na rynku istnieje wiele opcji stabilizatorów impulsowych. Firma Texas Instruments wprowadziła niedawno na rynek nowy układ - scaloną przetwornicę impulsową, na przykładzie której omówimy projektowanie tego rodzaju zasilaczy. Układem tym jest TPS54331. Jak czytamy w karcie katalogowej tego układu, jest to "asynchroniczna przetwornica typu buck, integrująca w sobie klucz MOSFET o niskim RDS(on) (jedynie 80 mΩ - przyp.red.) po wysokiej stronie zasilania. By zwiększyć sprawność układu, szczególnie przy niewielkich obciążeniach, układ posiada tryb pracy z pomijaniem impulsów. Po wyłączeniu przetwornicy, układ pobiera prąd na poziomie jednego mikroampera, co umożliwia stosowanie go w urządzeniach zasilanych bateryjnie. Sterowanie w trybie prądowym z wewnętrzną kompensacją nachylenia impulsów upraszcza obliczenia zewnętrznych układów kompensacji i zmniejsza liczbę wymaganych podzespołów, pozwalając jednocześnie na użycie ceramicznych kondensatorów wyjściowych".
Stabilizator ten pracować może z napięciem wejściowym od 3,5 V do 28 V. Napięcie wyjściowe wynosić może od 0,8 V do napięcia zasilania. Maksymalny prąd wyjściowy (ciągły) stabilizatora wynosi 3 A. Ponadto dzięki dosyć wysokiej częstotliwości przełączania (570 kHz) osiąga się wyższą sprawność, a elementy filtra wyjściowego układu mogą być mniejsze, co czyni system zasilania tańszym i bardziej kompaktowym na PCB.
Na rysunku 1 pokazano wykres sprawności przetwornicy TPS54331 w funkcji obciążenia dla różnych napięć zasilania, od 5 V do 28 V. Parametr ten mierzono dla napięcia wyjściowego równego 3,3 V.
Na wykresie na rysunku 1 widać, że najwyższa sprawność pracy przetwornicy - około 95% - uzyskiwana jest dla napięcia wejściowego równego 5 V i prądu wyjściowego w zakresie od 100 mA do 1 A. W większości układów cyfrowych, zasilanie podawane do systemu wynosi najczęściej 12 V, więc przy prądzie 1 A sprawność omawianej przetwornicy wynosi 88%.
W karcie katalogowej przetwornicy TPS54331 znaleźć możemy tabelkę z przykładowymi wartościami elementów przetwornicy, dla różnych napięć wyjściowych, jakie chcemy osiągnąć. Wraz ze zmianą napięcia wyjściowego zmieniają się nie tylko parametry dzielnika napięcia RO1/RO2, ale także pojemność kondensatorów wyjściowych, parametry układu kompensacji czy indukcyjność cewki.
Autor prostego poradnika (cytowany poniżej) proponuje instalację potencjometru wieloobrotowego w miejscu dzielnika ustawiającego napięcie wyjściowe. W ten sposób uzyskać można prosty zasilacz o regulowanym napięciu wyjściowym. Schemat takiego układu pokazano na rysunku 2. Autor założył, że napięcie wejściowe układu wyniesie 12 V, dlatego też napięcie na wyjściu wynosić będzie od 0,8 V do 12 V. Kondensatory wyjściowe - C2, C3 oraz C4 na poniższym schemacie - powinny być dobrej jakości, na napięcie co najmniej 16 V. Dobrze jest wykorzystać tutaj kondensatory z dielektrykiem X5R.
Jak sugeruje autor, aby zredukować wielkość układu, a także poziom zakłóceń elektromagnetycznych, przetwornicę taką powinniśmy projektować na płytce dwuwarstwowej. Jedna z warstw powinna być wypełniona wylewką masy. Istotne jest też prowadzenie masy w taki sposób, aby masa obwodu stabilizatora zasilania połączona była z masą zasilanego systemu w jednym punkcie. Dzięki zastosowaniu topologii gwiazdy, zredukowane będzie przenikanie szumów przełączania klucza w przetwornicy do układu.
W ten sposób zestawiliśmy prosty, uniwersalny zasilacz impulsowy o regulowanym napięciu wyjściowym. Maksymalny prąd wyjściowy układu wynosi 3 A i jeżeli dobierzemy cewkę o co najmniej takim samym prądzie, to bez większych problemów używać możemy tego zasilacza z prądem do 3 A.
Źródła:
https://www.eeweb.com/member-projects/how-to-make-a-variable-step-down-dc-to-dc-converter-using-tps54331
http://www.ti.com/lit/ds/symlink/tps54331.pdf
Fajne? Ranking DIY
