logo elektroda
logo elektroda
X
logo elektroda
REKLAMA
REKLAMA
Adblock/uBlockOrigin/AdGuard mogą powodować znikanie niektórych postów z powodu nowej reguły.

komparator - wyłącznik sterowany prędkością samochodu

laiktronik 18 Lis 2019 22:53 801 11
REKLAMA
  • #1 18286764
    laiktronik
    Poziom 6  
    Witam! Wszystkich - koleżanki i kolegów!


    Od razu uprzedzam, że nie jestem elektronikiem. Ogarniam elektrykę, mechanikę i inne pierdoły :), a z elektroniki to znam zasadę działania podstawowych elementów: dioda, kondensator, opornik, tranzystor, tyrystor, triak itp, prawo ohma i tyle.
    Zwracam się do Was z prośba o pomoc!

    Mój problem jest następujący:
    muszę wykonać jakiś układ wyłącznika sterowanego prędkością samochodu.
    Założenia są następujące:
    1. zasilanie 12-14,4V, dostępne jest też zasilanie z ecu +5V
    2. temp pracy -30 do +50 stopni C,
    3. układ ma być maksymalnie prosty i bezawaryjny,
    4. sygnał wejściowy pochodzi z impulsatora jak podejrzewam opartego na czujniku Halla, gdyż stan wyskoki to 4,8V ,stan niski 0,02V
    okres sygnału- chyba jest równy to znaczy 50% stan wysoki i 50%a na stan niski (chyba bo nie mama oscyloskopu, ale tak jakoś w miarę równo się to rozkłada na obwodzie koła w trakcie ruchu)
    5. odbiornik układu to elektromagnes o poborze 1,1A ( 12V) - przewidziana bardzo częsta praca odbiornika i często długotrwała,
    6. załączenie elektromagnesu musi nastąpić przy ok 20km/h to jest trochę poniżej 40Hz sygnału z impulsatora
    7. wyłączenie elektromagnesu przy ok. 10km/h to jest ok.20Hz sygnału z impulsatora
    8. nie jest wymagana szczególna precyzja tego układu, nie chodzi o jakieś 2, czy 5 km/h
    9. sygnału wejściowego nie mogę zbytnio obciążać, gdyż biegnie do ecu silnika i liczników

    Problemy jakie rozpatrywałem:
    1. ponieważ sygnał wejściowy( impulsatora) pochodzi na 99,9% z czujnika halla, to po zatrzymaniu pojazdu raz na wejściu będę miał 4,8V innym razem 0.02V - ustalone całkowicie losowo - w zależności w jakiej pozycji zatrzyma się czujnik prędkości.
    2. musiałbym odseparować jakoś wejście, żeby wtórnie nie zakłócać sygnału biegnącego do ecu i liczników.


    Mój pomysł:
    1. zastosować diody na wejściu - separacja,
    2.przerobić sygnał wejściowy na krótkie impulsy wyzwalana zboczem - komparator i ukł. RC
    3. sygnał z komparatora puścić na drugi komparator w układzie z dzielnikiem napięcia i układem RC (który będzie częstotliwość impulsów przerabiał na poziom napięcia),
    4. na tym komparatorze zrobić sprzężenie zwrotne, które zapewni histerezę wyłączania
    5. dalej sygnał puścić na tranzystor lub dwa tranzystory
    6. wstawić diodę zaporowo do odbiornika (elektromagnesu) aby wyeliminować napięcie samoindukcji.
    7. układ oprzeć o komparatory lm 393
    8. schemat: komparator - wyłącznik sterowany prędkością samochodu

    Ponieważ moja znajomość elektroniki jest żadna, a takiego czeguś :) nie znalazłam w internecie, to pewnie popełniłem jakieś błędy.
    Będę wdzięczny za wsparcie merytoryczne, wytknięcie błędów.
    Proszę też Was o określenie rzędu wartości dla poszczególnych rezystorów i kondensatorów, bo tego nie ogarniam oraz propozycję tranzystora lub tranzystorów końcowych.




    https://www.elektroda.pl/rtvforum/posting.php?mode=newtopic&f=51&co=szukampliku#
  • REKLAMA
  • Pomocny post
    #2 18286944
    kamyczek
    Poziom 38  
    Wystarczy użyć 2 układów scalonych LM2917 i TCA965 pierwszy to przetwornik częstotliwość napięcie , drugi komparator okienkowy i z tych dwóch możesz sobie zrobić to co potrzebujesz ,bo pierwszym przerobisz częstotliwość na napięcie a drugim porównasz to napięcie z zadanym i wysterujesz przekaźnik . Chyba że jesteś zwolennikiem pisania programów i zrobisz to na najmniejszym mikrokontrolerze bo do tego wystarczy np. attiny13 .
  • REKLAMA
  • Pomocny post
    #3 18286966
    tos18
    Poziom 42  
    Wystarczy sam LM2917
    http://www.ti.com/lit/gpn/lm2917-n
    strona 15 rys.18 przedstawia taką konstrukcję. Dalej są podobne.
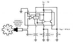
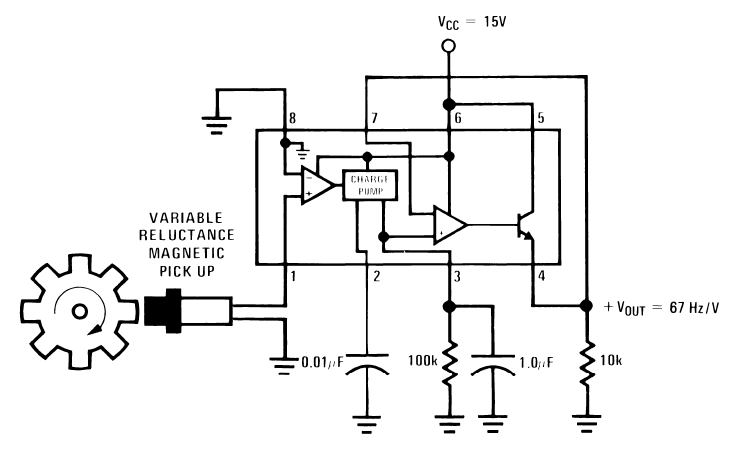
  • #4 18291599
    laiktronik
    Poziom 6  
    Dziękuję!

    Bardzo mi się podoba pomysł z tym LM2917
    Znalazłem nawet schemat podobnego układu
    komparator - wyłącznik sterowany prędkością samochodu

    Mam tylko pytania:

    -który element należy zmienić, aby uzyskać na wyjściu +Vout max = dla np. 40Hz lub 80Hz, (C z pinu 2, czy C i R z pinu 3) ?

    -z tego co widzę to na wejściu w scalaku jest komparator z wejściem odwracającym do masy, czyli jak rozumiem sygnał wejściowy musi przechodzić przez masę - jak to zrobić, gdyż u mnie na wejściu stan niski to 0,02v, czy muszę zastosować diodę na wejściu, żeby nie zmieniać parametrów sygnału wejściowego w dalszej części instalacji samochodu, a dalej rezystor do masy? lub cały układ zasilić z dzielnika tak aby masa układu to np. + 0,5V względem masy samochodu i wtedy stan niski sygnału wejściowego będzie poniżej masy układu?

    - czy maksymalne Vout w tym układzie jest zbliżone do Vcc, czy inne?



    Zastanawiałem się też nad drugą częścią układu, czyli zaproponowanym komparatorem okienkowym.
    Jeśli dobrze rozumiem zasadę działania takiego komparatora, to można z niego uzyskać albo napięcie wyjściowe w oknie napięciowym sygnału wejściowego, lub napięcie wyjściowe poza oknem napięciowym sygnału wejściowego w zależności od sposobu podłączenia - czy dobrze?
    Jeśli tak, to potrzebuję aby komparator załączał powyżej zadanego napięcia progowego z histerezą przy rozłączaniu - czy nie lepszy pomysł to pojedynczy komparator i sprzężenie w celu wykonania histerezy?

    Proszę o poradę!
  • REKLAMA
  • Pomocny post
    #5 18292508
    tos18
    Poziom 42  
    laiktronik napisał:
    Bardzo mi się podoba pomysł z tym LM2917
    Znalazłem nawet schemat podobnego układu


    Pokazałeś schemat z LM2907

    laiktronik napisał:
    -który element należy zmienić, aby uzyskać na wyjściu +Vout max = dla np. 40Hz lub 80Hz, (C z pinu 2, czy C i R z pinu 3) ?


    VOUT= VCC× f × C1 × R1.

    laiktronik napisał:
    Zastanawiałem się też nad drugą częścią układu, czyli zaproponowanym komparatorem okienkowym.


    Mam wrażenie że ne zajrzałeś do noty aplikacyjnej na wskazaną przeze mnie stronę.

    laiktronik napisał:
    -z tego co widzę to na wejściu w scalaku jest komparator z wejściem odwracającym do masy, czyli jak rozumiem sygnał wejściowy musi przechodzić przez masę - jak to zrobić, gdyż u mnie na wejściu stan niski to 0,02v,


    Rys20 wskazuje jak to zrobić.
    Inna opcja to dzielnik napięcia pin9-pin11-gnd gdzie sam ustalisz próg przełączania
    Warunkiem jest użycie LM2917 w obudowie 14pin gdyż LM2907 (obudowa 8 pin) ma wejście odwracające na stałe połączone z masą
  • REKLAMA
  • #6 18294252
    laiktronik
    Poziom 6  
    [b][/b]Kolego Tos18!

    Faktycznie nie zwróciłem uwagi na różnice między LM 2907 i 2917 poza ilością nóżek.
    Tak jak radzisz ten 2917 załatwi większość problemów.

    Ten układ z rysunku nr 20:
    - pin 11 do masy przez diodę - spowoduje, że na wejściu odwracającym będzie 0,7V i sygnał wejściowy nie musi przechodzić przez masę?
    -czy na pin nr 1 mogę podać bezpośrednio sygnał wejściowy, czy też musi być ten dzielnik i kondensator?
    -do pinów 12,10,9 podłącze potencjometr 10k (suwak na pin 10) i będę mógł wyregulować próg załączania (potem dam oczywiście stałe rezystory),
    -między pin 4 i 5 dać rezystor(potencjometr) jak w rysunku nr 35 i otrzymam histerezę, ale jakiego rzędu wartości, czy 470k będzie dobry do wstępnego wyregulowania,
    - proszę mi wytłumaczyć na czym polega różnica w działaniu przy podłączeniach pinów 2 i 3 z rysunku nr 35 i z rys. nr 20 (gdzie są zwarte),
    - czy ja dobrze rozumiem ten układ: jeżeli pin nr 5 (wyjście) jest zwarte z pinem nr 10 (wejście odwracające drugiego komparatora) to układ będzie działał jako przetwornik czyli V wyj. zmienia się od F wej. Jeśli natomiast na pin 10 podamy określone napięcie to układ działa jak wyłącznik czyli na wyjściu mamy tylko dwa poziomy Uwyj. a przełączanie zależy od wartości F wej. - czy dobrze?
    - z noty katalogowej to ten układ będzie działał na napięciu instalacji samochodu 12-14,4V ???

    Napisałeś:
    -Rys20 wskazuje jak to zrobić.
    Inna opcja to dzielnik napięcia pin9-pin11-gnd gdzie sam ustalisz próg przełączania
    Warunkiem jest użycie LM2917 w obudowie 14pin gdyż LM2907 (obudowa 8 pin) ma wejście odwracające na stałe połączone z masą

    jak rozumiem ten dzielnik na pinach 9-11-gnd ma ewentualnie ustalić próg zadziałania LM-a, gdyż jak pisałem sygnał wejściowy to 0,02-4,8V, czy też żeby ustalić próg załączania od częstotliwości- nie znam się, ale nie chodziło Ci o dzielnik 10-9-gnd ???

    Proszę mi to tłumaczyć łopatologicznie :)
    Już dawno zleciłbym wykonanie tego układu osobie znającej się na rzeczy, ale w Poznaniu to elektronicy mają terminy w następnym 5-leciu, więc sam kombinuję.
  • Pomocny post
    #7 18294505
    tos18
    Poziom 42  
    laiktronik napisał:
    czy na pin nr 1 mogę podać bezpośrednio sygnał wejściowy, czy też musi być ten dzielnik i kondensator?

    Możesz podać bezpośrednio ewentualnie przez pojedynczy rezystor.
    laiktronik napisał:
    do pinów 12,10,9 podłącze potencjometr 10k (suwak na pin 10) i będę mógł wyregulować próg załączania

    tak
    laiktronik napisał:
    między pin 4 i 5 dać rezystor(potencjometr) jak w rysunku nr 35 i otrzymam histerezę, ale jakiego rzędu wartości, czy 470k będzie dobry do wstępnego wyregulowania,

    tu bym się wstrzymał na razie wstrzymał.
    laiktronik napisał:
    proszę mi wytłumaczyć na czym polega różnica w działaniu przy podłączeniach pinów 2 i 3 z rysunku nr 35 i z rys. nr 20 (gdzie są zwarte),

    Mają być rozwarte. rys 20 przywołałem by pokazać obwód wejściowy. Zwarcie sprawia że nie będzie poprawnej konwersji f/u Popatrz na tabelę na stronie 4.
    laiktronik napisał:
    czy ja dobrze rozumiem ten układ: jeżeli pin nr 5 (wyjście) jest zwarte z pinem nr 10 (wejście odwracające drugiego komparatora) to układ będzie działał jako przetwornik czyli V wyj. zmienia się od F wej. Jeśli natomiast na pin 10 podamy określone napięcie to układ działa jak wyłącznik czyli na wyjściu mamy tylko dwa poziomy Uwyj. a przełączanie zależy od wartości F wej. - czy dobrze?

    W zasadzie tak.
    Wszak jest tam wzmacniacz operacyjny a ten odpowiednio podłączony staje się komparatorem.
    laiktronik napisał:
    z noty katalogowej to ten układ będzie działał na napięciu instalacji samochodu 12-14,4V ???

    Tak. Pamiętaj że w układzie jest dioda zenera na nodze 9 - stąd zasilanie przez rezystor.
    Stabilne zasilanie jest niezbędne dla stabilnej pracy układu (patrz wzór)

    laiktronik napisał:
    jak rozumiem ten dzielnik na pinach 9-11-gnd ma ewentualnie ustalić próg zadziałania LM-a, gdyż jak pisałem sygnał wejściowy to 0,02-4,8V, czy też żeby ustalić próg załączania od częstotliwości- nie znam się, ale nie chodziło Ci o dzielnik 10-9-gnd ???

    Dobrze rozumiesz. wypadało by gdyby dzielnik ustalił napięcie na pinie 11 na poziomie 2,4V czyli połowa zakresu napięć jakie daje czujnik. Pin 9 to napięcie referencyjne stabilizowane diodą zenera.
  • #8 18294739
    laiktronik
    Poziom 6  
    [b][/b]Dzięki! za proste wytłumaczenie.
    -Nie jestem pewien czy tą samą notę patrzymy, na str nr 4 tabela F/U?
    -czy o ten wzór chodzi: fIN = (R2 / (R1 + R2)) × (1 / RC)?

    Przy chwili wolnego rozrysuje układ i wrzucę co ulepiłem :)
    Kierując się najstarszą zasadą Szoszonów, że lepiej mieć niż nie mieć (również w głowie), tak z czystej mojej ciekawości dlaczego
    "wypadało by gdyby dzielnik ustalił napięcie na pinie 11 na poziomie 2,4V czyli połowa zakresu napięć jakie daje czujnik", nie jest to obojętne gdy sygnał wejściowy jest prostokątny, byle by napięcie było pomiędzy Vmin - Vmax ?

    Dla mojej absolutnej pewności - ten element LM-a "charge pump" powoduje, że układ reaguje tylko na częstotliwość i nie dział na stały poziom sygnału wejściowego niezależnie jaki on by nie był???

    Jeszcze raz dzięki!
  • #9 18294800
    tos18
    Poziom 42  
    - chodzi o tabelę z rozpisanymi wyprowadzeniami. Jest tam znaczenie każdej nogi.
    -
    laiktronik napisał:
    tak z czystej mojej ciekawości dlaczego
    "wypadało by gdyby dzielnik ustalił napięcie na pinie 11 na poziomie 2,4V czyli połowa zakresu napięć jakie daje czujnik", nie jest to obojętne gdy sygnał wejściowy jest prostokątny, byle by napięcie było pomiędzy Vmin - Vmax ?

    W warunkach idealnych tak. Niestety Twój układ będzie pracował w warunkach rzeczywistych w środowisku gdzie są zakłócenia. Ustawienie progu przełączania w połowie zakresu napięć daje maksymalną możliwą odporność na zakłócony sygnał.

    Narysuj sobie przebieg z czujnika, następnie nałóż na niego zakłócenia o amplitudzie powiedzmy 1,5V i częstotliwości np 1kHz - zobacz co wyjdzie gdy układ będzie miał próg przełączania ustawiony na 1V.

    Charge pump - pompa ładunku odpowiada za konwersję f/u
  • #10 18294891
    laiktronik
    Poziom 6  
    Dobry nauczyciel to i głupiemu wytłumaczy :)
    No i dzięki że mi to wyjaśniłeś - zawsze człowiek mądrzejszy będzie, a jak to tak wygląda, to wiem po co ten kondek na wejściu :)
    A wzór dobry znalazłem?

    Pozdrawiam :)
  • #11 18303669
    kamyczek
    Poziom 38  
    Buduj prototyp na uniwersalce i testuj . W zasadzie wszystko zostało już napisane . Wzorg masz w pdfie . Jak uruchomisz wyciag ij wnioski i zadawaj pytania zamiast ko.paratora okienkowego mozesz zastosować pojedyńcze komparatory np lm393 .
  • #12 18309238
    laiktronik
    Poziom 6  
    Tak zrobię - jak tylko się choróbska pozbędę.
    Dam znać czy wszystko zagra.

Podsumowanie tematu

W dyskusji poruszono temat budowy układu wyłącznika sterowanego prędkością samochodu, zasilanego napięciem 12-14,4V. Użytkownik poszukiwał prostego i niezawodnego rozwiązania, które wykorzysta sygnał z impulsatora opartego na czujniku Halla. Proponowane rozwiązania obejmowały zastosowanie układów scalonych LM2917 oraz LM2907, które umożliwiają konwersję częstotliwości na napięcie oraz porównanie tego napięcia z zadanym poziomem. Użytkownicy dzielili się schematami oraz wskazówkami dotyczącymi podłączeń, wartości elementów oraz stabilności zasilania. Wskazano również na możliwość użycia komparatorów, takich jak LM393, jako alternatywę dla komparatora okienkowego.
Podsumowanie wygenerowane przez model językowy.
REKLAMA