#1 18320509 05 Gru 2019 05:51 elektronockaut elektronockaut VIP Zasłużony dla elektroda #1 18320509 05 Gru 2019 05:51 Witam, Przetworniczka scalona "LT1934" SMD. Czy dobrze rozumiem że ma ona wewnętrzną baterijke ? Załączniki: scalak.pdf Download (239.61 KB) Promuję tematy: 13.02.2022 [Systemy] CNC ZEUS - Sterowanie 4-osiowymi maszynami CNC przez port LPT, obsługa falowników GS2 26.08.2021 Chińskie wrzeciono szczotkowe CNC - wyważenie w domowych warunkach 12.07.2020 Winda osobowa w domu jednorodzinnym
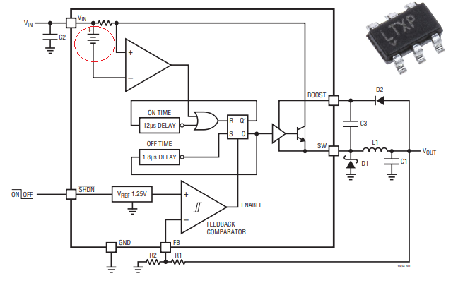
Pomocny post #2 18320528 05 Gru 2019 06:45 Konto nie istnieje Konto nie istnieje Poziom 1 Pomocny post #2 18320528 05 Gru 2019 06:45 To nie bateryjka Na tym OPAMP zrealizowane jest zabezpieczenie przeciążeniowe a że pomiar w plusie więc wejścia muszą być odpowiednio spolaryzowane o czym informuje ten element schematu.
#3 18321548 05 Gru 2019 17:48 elektronockaut elektronockaut VIP Zasłużony dla elektroda Autor tematu Pomocny post? (0) #3 18321548 05 Gru 2019 17:48 Dziękuję, Bardzo złudne oznaczenie... Temat rozwiązany. Promuję tematy: 13.02.2022 [Systemy] CNC ZEUS - Sterowanie 4-osiowymi maszynami CNC przez port LPT, obsługa falowników GS2 26.08.2021 Chińskie wrzeciono szczotkowe CNC - wyważenie w domowych warunkach 12.07.2020 Winda osobowa w domu jednorodzinnym