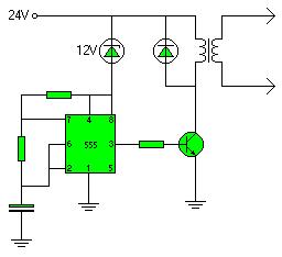
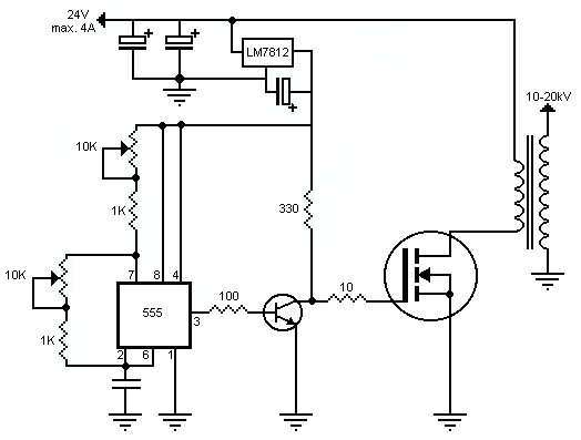
mam pytanie czy do tesli potrzebny jest zasilacz ??
czy wystarczy zwykłe zasilanie z gniazdka??
jak to zrobić(nie chce specja\listycznych zchematow chce najlepiej rysunek z painta z pofpiami typu drut , sreberko itd)
_kim_ja_jestem(_at_)tenbit.pl
czy wystarczy zwykłe zasilanie z gniazdka??
jak to zrobić(nie chce specja\listycznych zchematow chce najlepiej rysunek z painta z pofpiami typu drut , sreberko itd)
_kim_ja_jestem(_at_)tenbit.pl
