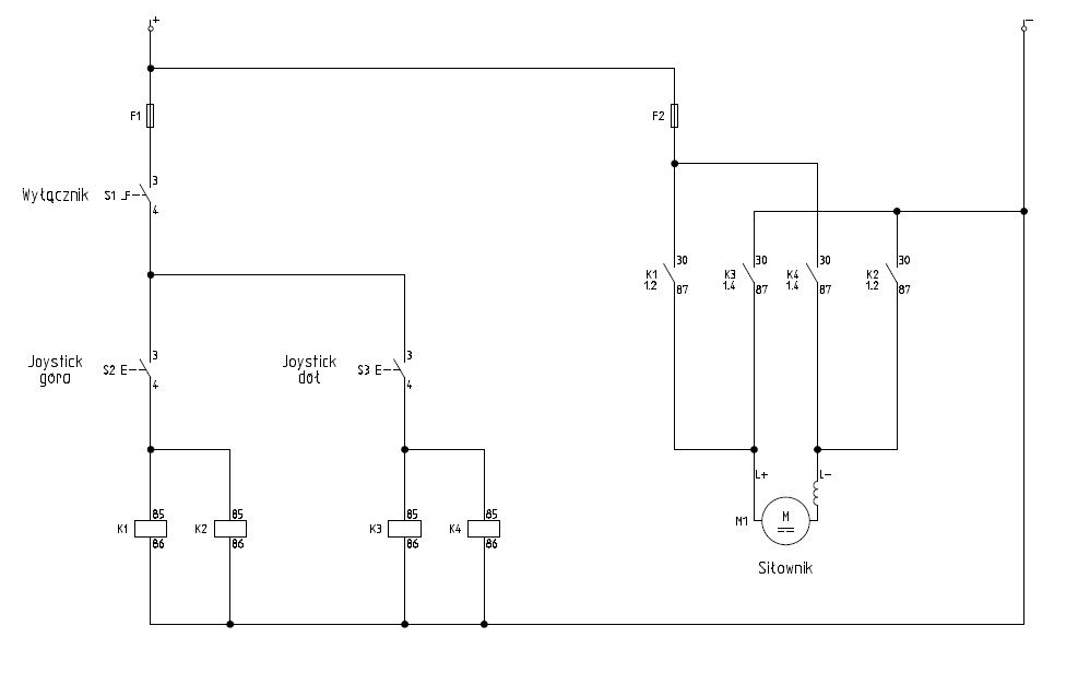
koledzy mam problem potrzebuje stworzyć sterowanie pługu do terenówki z załączonych elementów i mam problem z podłączeniem a mianowicie przycisk ma włączyć prąd na jojstic a następnie jojstic włącza przekaźnik 1 wyciąganie lub 2 wciąganie siłownika a siłownik działa na zasadzie zmiennej polaryzacji i nie mogę tego ogarnąć co gdzie i jak, z przekaźnika wychodzi gruby czerwony gruby czarny gruby brązowy cienki żółty i cienki czerwony przewód potrzebuję pomocy w podłączeniu bo już nie wiem co źle podłączam i chce zacząć od początku
