Pytanie: Czy można zwiększyć wzmocnienie wzmacniacza różnicowego o stałym wzmocnieniu?
Odpowiedź: Tak, wystarczy dodać do pętli sprzężenia zwrotnego więcej rezystorów.
Klasyczne wzmacniacze różnicowe z czterema zintegrowanymi opornikami rozwiązują wiele trudnych problemów w systemach pomiarowych. Jednak zawsze są zastosowania wymagające większej elastyczności niż to, co oferują tego rodzaju wzmacniacze. Ponieważ dopasowanie rezystorów we wzmacniaczu różnicowym wpływa bezpośrednio na jego błąd wzmocnienia i współczynnik odrzucenia sygnału współbieżnego (CMRR), zastosowanie rezystorów w jednej obudowie umożliwia osiągnięcie najwyższych parametrów. Jednak poleganie tylko na wewnętrznych rezystorach do ustawiania wzmocnienia redukuje elastyczność układu w zakresie wyboru pożądanego poziomu wzmocnienia poza predefiniowanymi wartościami ustalonymi przez producenta.
W przypadku zastosowania wzmacniacza o stałym wzmocnieniu w łańcuchu sygnałowym, jeśli wymagane jest większe wzmocnienie, zwykle dodaje się kolejny stopień wzmacniacza, aby osiągnąć pożądane ogólne wzmocnienie w torze sygnałowym. Chociaż to podejście działa dobrze, może zwiększyć ogólną złożoność układu, zajmowaną przestrzeń na płytce drukowanej, poziom szumu, koszt itp. Istnieje jednak inny sposób na zwiększenie wzmocnienia systemu bez drugiego stopnia wzmacniacza.Zmodyfikowanie ścieżki dodatniego sprzężenia zwrotnego poprzez dodanie do niej kilku oporników przy wzmacniaczu o stałym wzmocnieniu zmniejszy poziom ujemnego sprzężenia zwrotnego, a tym samym spowoduje wzrost wzmocnienia układu.
W typowej konfiguracji ujemnego sprzężenia zwrotnego część sygnału wyjściowego, która jest przekazywana z powrotem na wejście odwracające, jest określana jako β, przy czym wzmocnienie obwodu wynosi 1/β. Przy β = 1 cały sygnał wyjściowy jest zwracany na wejście odwracające i w ten sposób realizowany jest bufor o wzmocnieniu równym jedności. Przy niższej wartości β, osiąga się wyższe wzmocnienie.
Aby zwiększyć wzmocnienie, β musi zostać zmniejszone. Można tego dokonać, zwiększając stosunek R2/R1. Jednak nie ma sposobu na obniżenie sprzężenia zwrotnego do wejścia odwracającego dla wzmacniacza różnicowego o stałym wzmocnieniu, ponieważ wymagałoby to albo większego rezystora sprzężenia zwrotnego, albo mniejszego rezystora wejściowego. Zapewniając sprzężenie zwrotne z wyjścia do pinu napięcia odniesienia wzmacniacza różnicowego, a tym samym do wejścia nieodwracającego, można zwiększyć wzmocnienie dla układu o wcześniej ustalonym wzmocnieniu. Wynikowa β (βc) dla wzmacniacza operacyjnego stanowi różnicę między β– i β +, co określi nowe wzmocnienie (a także szerokość pasma układu). Należy pamiętać, że β+ zapewnia dodatnie sprzężenie zwrotne, dlatego należy zadbać o to, aby sprzężenie zwrotne netto pozostało ujemne (β– > β+).
Aby zmienić wynikowe wzmocnienie obwodu za pomocą β+, pierwszym krokiem jest obliczenie wartości β– (czyli β dla pierwotnego obwodu). Należy zauważyć, że parametr tłumienia G_A jest stosunkiem sygnału z dodatniego wejścia wzmacniacza różnicowego do nieodwracającego wejścia wzmacniacza operacyjnego.
$$G_0 = G_A \times G_szum$$ (1)
$$G_szum = \frac {1}{\beta-}$$
$$\beta- = \frac {G_A}{G_0}$$
Po wybraniu pożądanego wzmocnienia można określić wymagany β, jaki chcemy osiągnąć, a zatem wyznaczyć potrzebne β+. Ponieważ wzmacniacz o stałym wzmocnieniu będzie miał znane wzmocnienie, obliczenie nowego β jest proste:
$$\beta_c = \frac {G_A} {G_1}$$ (2)
$$\beta_c = \beta- - \beta+[/tex[ [tex]\beta+ = G_A \times (1/G_0 - 1/G_1)$$
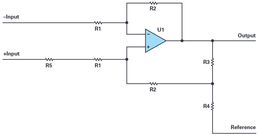
Wielkość β+ jest dokładnie tą częścią sygnału wyjściowego, która jest zwracana na nieodwracające wejście wzmacniacza operacyjnego. Należy pamiętać, że ponieważ sprzężenie zwrotne poprzez β+ trafia do pinu odniesienia, sygnał przejdzie następnie przez dwa rezystorowe dzielniki napięcia (patrz rysunek 3), z których oba należy uwzględnić, aby uzyskać prawidłową wartość β+.
Jedną z kluczowych cech wzmacniacza różnicowego jest wysoki poziom CMRR. Dopasowane stosunki rezystorów w gałęzi dodatniej i ujemnej są kluczowe dla uzyskania wysokiego CMRR, dlatego rezystor R5 należy również dodać szeregowo z dodatnim rezystorem wejściowym, aby zrównoważyć dodatkową rezystancję na pinie odniesienia.
Aby wyznaczyć potrzebne wartości oporników R3 i R4, stworzyć można równoważny obwód, który pomoże nam w uproszczeniu analizy.
Jak wspomniano powyżej, aby utrzymać dobrą CMRR, należy również opornika dodać R5. Wartość R5 jest określana przez równoległe połączenie oporników R3 i R4 pomnożone przez ten sam współczynnik, co rezystory w tłumiku wejściowym. Ponieważ stosunek R1/R2 = (1/G_A) - 1, R1 i R5 można zastąpić odpowiednio odpowiednio R2 i R3 || R4.
Załóżmy, że $$(\frac {1}{G_A} - 1 = \alpha$$ (3)
Jak wspomniano powyżej, wzmocnienie pomiędzy VOUT a Ain+ w uproszczonym układzie musi wynosić 1/β+.
$$V_{th} \times \frac {\alpha} {\alpha+1} = VA_{in+}$$ (4)
jako że $$\frac {VA_{in+}} {V_{out}} = \beta+ $$ gdzie $$\beta+ = G_A (1/G_0 - 1/G_1)$$
$$\frac {R_4} {R_3 + R_4} = \frac {1} {\alpha} \times (1/G_0 + 1/G_1)$$
Ponieważ R3 i R4 obciążają wyjście wzmacniacza operacyjnego, należy uważać, aby nie dobierać zbyt małych ich wartości. Po wybraniu żądanego obciążenia (R3 + R4), wartości R3 i R4 można łatwo obliczyć z równania 4. Po określeniu R3 i R4, R5 można następnie obliczyć jako R3||R4×α.
Ponieważ technika ta opiera się na wykorzystaniu stosunku rezystorów, istnieje duża elastyczność w jej stosowaniu. Istnieje kompromis między poziomem szumu a zużyciem energii. Wartości rezystancji powinny być wystarczająco duże, aby zapobiec przeciążeniu wzmacniacza operacyjnego. Ponadto, ponieważ R5 jest proporcjonalny do R3 i R4, należy zastosować ten sam typ rezystora, aby utrzymać dobrą stabilność układu w funkcji temperatury. Jeśli R3, R4 i R5 dryfują wspólnie to stosunek zostanie zachowany i występować będzie minimalny, jeśli w ogóle, dryf termiczny spowodowany przez te oporniki. Ponieważ wzmocnienie szumu wzmacniacza operacyjnego wzrośnie, to wynikowa szerokość pasma zostanie zmniejszona o stosunek βc/β–.
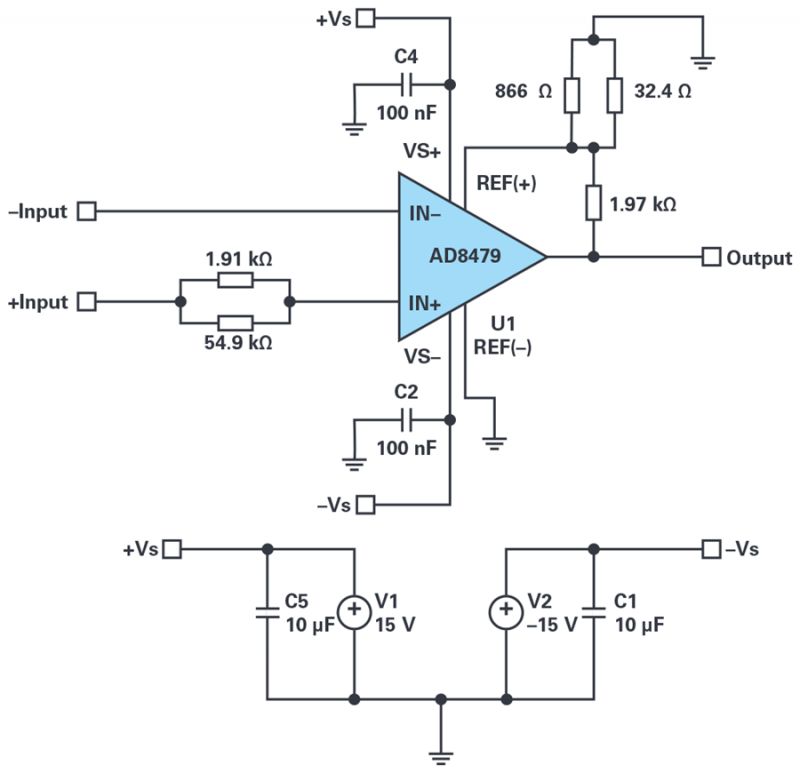
Jednym z istotnych zastosowań tej techniki jest układ AD8479, który jest wzmacniaczem różnicowym o wysokim wzmocnieniu sygnału różnicowego o wzmocnieniu równym jeden. AD8479 jest w stanie zmierzyć sygnał różnicowy w obecności napięcia współbieżnego do ±600 V i ma ustalone wzmocnienie dla tego sygnału na poziomie jedności. Niektóre aplikacje wymagają wzmocnienia większego niż jedność, a wcześniej opisana technika jest idealna do zmiany jednostkowego wzmocnienia. Innym powszechnie pożądanym wzmocnieniem dla aplikacji wykrywających płynący prąd jest 10, dlatego niech nowe wzmocnienie równe będzie G1 = 10.
Ponieważ AD8479 tłumi sygnał współbieżny, a następnie wzmacnia sygnał różnicowy, aby uzyskać wzmocnienie systemu zmienić z jedności, należy wziąć pod uwagę szereg rzeczy podczas implementacji zmiany predefiniowanego wzmocnienia.
$$G_0 = 1$$ (5)
Ponieważ wzmocnienie dla dodatniej wartości odniesienia wynosi 60, a wzmocnienie z wejścia nieodwracającego wynosi 1, wzmocnienie szumu w tym obwodzie wynosi 61. Ponadto, ponieważ ogólne wzmocnienie jest równe jeden, G_A musi zatem wynosić 1/wzmocnienie szumu:
$$G_A = 1/61$$ (6)
$$\beta- = 1/61$$
$$\beta_C = 1/610$$
Wykorzystując równanie 6 z łatwością obliczyć można R3 i R4.
$$\frac {R_4} {R_3 + R_4} = \frac {1} {\alpha} \times (1/G_0 + 1/G_1)$$
$$1/60 \times (1-1/10) = 9/600$$ (7)
Wzmocnienie dla układu AD8479 jest specyfikowane przy obciążeniu 2 kΩ, zatem załóżmy to jako docelową rezystancję sumy R3 + R4. W związku z tym, jeżeli R3 + R4 = 2000 to R4 = 30, R3 = 1970 a R5 = 1773. Aby zbudować rzeczywisty układ, wykorzystując przy tym standrdowe wartości oporników. Z związku z tym zastosować trzeba równolegle połączone rezystory, dla zwiększenia precyzji o uzyskania potrzebnych wartości. Dlatego też R3 = 2050, R4 = (32,4 || 866) i R5 = (1910 || 54900).
Jak widać na rysunku 7 - rezultatem na wyjściu jest przebieg z wejścia wzmocniony dziesięciokrotnie – jak zakładano.
Nominalne pasmo dla wzmocnienia równego 10 powinno być równe 1/10 typowego wzmocnienia układu AD8479, jako że βc/β– = 1/10. Zmierzone dla układu pasmo -3 dB wynosi 48 kHz.
Rysunek 9 pokazuje z kolei odpowiedź impulsową dla układu ze zwiększonym wzmocnieniem – system zachowuje się zgodnie z przewidywaniem. Czasy narastania napięcia na wyjściu są takie jak w standardowym układzie AD8479, ale czas stabilizacji napięcia na wyjściu jest mniejszy z uwagi na zredukowaną szerokość pasma.
Ponieważ nowy obwód zapewnia sprzężenie zwrotne połączone z obydwoma wejściami wzmacniacza operacyjnego, ma istotny wpływ na zachowanie wzmacniacza względem sygnału współbieżnego. Zmienia to zakres napięć wejściowych tego i koniecznie trzeba ocenić ich zakres dla nowej wartości wzmocnienia, aby uniknąć przesterowania wzmacniacza operacyjnego. Ponadto, ponieważ poziom szumu został zwiększony, to widmowy i szczytowy szum napięcia na wyjściu również wzrośnie o ten sam czynnik. Jednak efekt ten jest nieznaczny, gdy sygnał jest odniesiony do wejścia. Wreszcie, CMRR obwodu o zwiększonym wzmocnieniu jest równy CMRR poprzedniego obwodu, zakładając, że nie ma dodanego żadnego dodatkowego błędu współbieżnego spowodowanego opornikami R3, R4 i R5. Ponieważ R5 jest zaimplementowany w celu poprawienia CMRR po dodaniu R3 i R4, możliwe jest dostrojenie CMRR za pomocą R5, aby było lepsze niż oryginalny obwód. Będzie to jednak wymagało drobnych korekt w układzie.
Proces ten można wykorzystać, aby skorzystać z zalet wzmacniacza różnicowego o stałym wzmocnieniu, bez ograniczania się jego stałym charakterem. Ponieważ technika ta działa dla dowolnego wzmocnienia, można ją stosować również z wieloma innymi wzmacniaczami różnicowymi. Po prostu - dodanie trzech rezystorów umożliwia znaczną elastyczność w łańcuchu sygnału i nie wymaga dodawania aktywnych elementów do toru sygnałowego, co z jednej strony zmniejsza koszt i złożoność systemów, a z drugiej strony nie powoduje dodawania szumu z kolejnego op-ampa do sygnału wyjściowego.
Źródło: https://www.analog.com/en/analog-dialogue/raqs/raq-issue-171.html
Odpowiedź: Tak, wystarczy dodać do pętli sprzężenia zwrotnego więcej rezystorów.
Klasyczne wzmacniacze różnicowe z czterema zintegrowanymi opornikami rozwiązują wiele trudnych problemów w systemach pomiarowych. Jednak zawsze są zastosowania wymagające większej elastyczności niż to, co oferują tego rodzaju wzmacniacze. Ponieważ dopasowanie rezystorów we wzmacniaczu różnicowym wpływa bezpośrednio na jego błąd wzmocnienia i współczynnik odrzucenia sygnału współbieżnego (CMRR), zastosowanie rezystorów w jednej obudowie umożliwia osiągnięcie najwyższych parametrów. Jednak poleganie tylko na wewnętrznych rezystorach do ustawiania wzmocnienia redukuje elastyczność układu w zakresie wyboru pożądanego poziomu wzmocnienia poza predefiniowanymi wartościami ustalonymi przez producenta.
W przypadku zastosowania wzmacniacza o stałym wzmocnieniu w łańcuchu sygnałowym, jeśli wymagane jest większe wzmocnienie, zwykle dodaje się kolejny stopień wzmacniacza, aby osiągnąć pożądane ogólne wzmocnienie w torze sygnałowym. Chociaż to podejście działa dobrze, może zwiększyć ogólną złożoność układu, zajmowaną przestrzeń na płytce drukowanej, poziom szumu, koszt itp. Istnieje jednak inny sposób na zwiększenie wzmocnienia systemu bez drugiego stopnia wzmacniacza.Zmodyfikowanie ścieżki dodatniego sprzężenia zwrotnego poprzez dodanie do niej kilku oporników przy wzmacniaczu o stałym wzmocnieniu zmniejszy poziom ujemnego sprzężenia zwrotnego, a tym samym spowoduje wzrost wzmocnienia układu.
W typowej konfiguracji ujemnego sprzężenia zwrotnego część sygnału wyjściowego, która jest przekazywana z powrotem na wejście odwracające, jest określana jako β, przy czym wzmocnienie obwodu wynosi 1/β. Przy β = 1 cały sygnał wyjściowy jest zwracany na wejście odwracające i w ten sposób realizowany jest bufor o wzmocnieniu równym jedności. Przy niższej wartości β, osiąga się wyższe wzmocnienie.
Aby zwiększyć wzmocnienie, β musi zostać zmniejszone. Można tego dokonać, zwiększając stosunek R2/R1. Jednak nie ma sposobu na obniżenie sprzężenia zwrotnego do wejścia odwracającego dla wzmacniacza różnicowego o stałym wzmocnieniu, ponieważ wymagałoby to albo większego rezystora sprzężenia zwrotnego, albo mniejszego rezystora wejściowego. Zapewniając sprzężenie zwrotne z wyjścia do pinu napięcia odniesienia wzmacniacza różnicowego, a tym samym do wejścia nieodwracającego, można zwiększyć wzmocnienie dla układu o wcześniej ustalonym wzmocnieniu. Wynikowa β (βc) dla wzmacniacza operacyjnego stanowi różnicę między β– i β +, co określi nowe wzmocnienie (a także szerokość pasma układu). Należy pamiętać, że β+ zapewnia dodatnie sprzężenie zwrotne, dlatego należy zadbać o to, aby sprzężenie zwrotne netto pozostało ujemne (β– > β+).
Aby zmienić wynikowe wzmocnienie obwodu za pomocą β+, pierwszym krokiem jest obliczenie wartości β– (czyli β dla pierwotnego obwodu). Należy zauważyć, że parametr tłumienia G_A jest stosunkiem sygnału z dodatniego wejścia wzmacniacza różnicowego do nieodwracającego wejścia wzmacniacza operacyjnego.
$$G_0 = G_A \times G_szum$$ (1)
$$G_szum = \frac {1}{\beta-}$$
$$\beta- = \frac {G_A}{G_0}$$
Po wybraniu pożądanego wzmocnienia można określić wymagany β, jaki chcemy osiągnąć, a zatem wyznaczyć potrzebne β+. Ponieważ wzmacniacz o stałym wzmocnieniu będzie miał znane wzmocnienie, obliczenie nowego β jest proste:
$$\beta_c = \frac {G_A} {G_1}$$ (2)
$$\beta_c = \beta- - \beta+[/tex[ [tex]\beta+ = G_A \times (1/G_0 - 1/G_1)$$
Wielkość β+ jest dokładnie tą częścią sygnału wyjściowego, która jest zwracana na nieodwracające wejście wzmacniacza operacyjnego. Należy pamiętać, że ponieważ sprzężenie zwrotne poprzez β+ trafia do pinu odniesienia, sygnał przejdzie następnie przez dwa rezystorowe dzielniki napięcia (patrz rysunek 3), z których oba należy uwzględnić, aby uzyskać prawidłową wartość β+.
Jedną z kluczowych cech wzmacniacza różnicowego jest wysoki poziom CMRR. Dopasowane stosunki rezystorów w gałęzi dodatniej i ujemnej są kluczowe dla uzyskania wysokiego CMRR, dlatego rezystor R5 należy również dodać szeregowo z dodatnim rezystorem wejściowym, aby zrównoważyć dodatkową rezystancję na pinie odniesienia.
Aby wyznaczyć potrzebne wartości oporników R3 i R4, stworzyć można równoważny obwód, który pomoże nam w uproszczeniu analizy.
Jak wspomniano powyżej, aby utrzymać dobrą CMRR, należy również opornika dodać R5. Wartość R5 jest określana przez równoległe połączenie oporników R3 i R4 pomnożone przez ten sam współczynnik, co rezystory w tłumiku wejściowym. Ponieważ stosunek R1/R2 = (1/G_A) - 1, R1 i R5 można zastąpić odpowiednio odpowiednio R2 i R3 || R4.
Załóżmy, że $$(\frac {1}{G_A} - 1 = \alpha$$ (3)
Jak wspomniano powyżej, wzmocnienie pomiędzy VOUT a Ain+ w uproszczonym układzie musi wynosić 1/β+.
$$V_{th} \times \frac {\alpha} {\alpha+1} = VA_{in+}$$ (4)
jako że $$\frac {VA_{in+}} {V_{out}} = \beta+ $$ gdzie $$\beta+ = G_A (1/G_0 - 1/G_1)$$
$$\frac {R_4} {R_3 + R_4} = \frac {1} {\alpha} \times (1/G_0 + 1/G_1)$$
Ponieważ R3 i R4 obciążają wyjście wzmacniacza operacyjnego, należy uważać, aby nie dobierać zbyt małych ich wartości. Po wybraniu żądanego obciążenia (R3 + R4), wartości R3 i R4 można łatwo obliczyć z równania 4. Po określeniu R3 i R4, R5 można następnie obliczyć jako R3||R4×α.
Ponieważ technika ta opiera się na wykorzystaniu stosunku rezystorów, istnieje duża elastyczność w jej stosowaniu. Istnieje kompromis między poziomem szumu a zużyciem energii. Wartości rezystancji powinny być wystarczająco duże, aby zapobiec przeciążeniu wzmacniacza operacyjnego. Ponadto, ponieważ R5 jest proporcjonalny do R3 i R4, należy zastosować ten sam typ rezystora, aby utrzymać dobrą stabilność układu w funkcji temperatury. Jeśli R3, R4 i R5 dryfują wspólnie to stosunek zostanie zachowany i występować będzie minimalny, jeśli w ogóle, dryf termiczny spowodowany przez te oporniki. Ponieważ wzmocnienie szumu wzmacniacza operacyjnego wzrośnie, to wynikowa szerokość pasma zostanie zmniejszona o stosunek βc/β–.
Jednym z istotnych zastosowań tej techniki jest układ AD8479, który jest wzmacniaczem różnicowym o wysokim wzmocnieniu sygnału różnicowego o wzmocnieniu równym jeden. AD8479 jest w stanie zmierzyć sygnał różnicowy w obecności napięcia współbieżnego do ±600 V i ma ustalone wzmocnienie dla tego sygnału na poziomie jedności. Niektóre aplikacje wymagają wzmocnienia większego niż jedność, a wcześniej opisana technika jest idealna do zmiany jednostkowego wzmocnienia. Innym powszechnie pożądanym wzmocnieniem dla aplikacji wykrywających płynący prąd jest 10, dlatego niech nowe wzmocnienie równe będzie G1 = 10.
Ponieważ AD8479 tłumi sygnał współbieżny, a następnie wzmacnia sygnał różnicowy, aby uzyskać wzmocnienie systemu zmienić z jedności, należy wziąć pod uwagę szereg rzeczy podczas implementacji zmiany predefiniowanego wzmocnienia.
$$G_0 = 1$$ (5)
Ponieważ wzmocnienie dla dodatniej wartości odniesienia wynosi 60, a wzmocnienie z wejścia nieodwracającego wynosi 1, wzmocnienie szumu w tym obwodzie wynosi 61. Ponadto, ponieważ ogólne wzmocnienie jest równe jeden, G_A musi zatem wynosić 1/wzmocnienie szumu:
$$G_A = 1/61$$ (6)
$$\beta- = 1/61$$
$$\beta_C = 1/610$$
Wykorzystując równanie 6 z łatwością obliczyć można R3 i R4.
$$\frac {R_4} {R_3 + R_4} = \frac {1} {\alpha} \times (1/G_0 + 1/G_1)$$
$$1/60 \times (1-1/10) = 9/600$$ (7)
Wzmocnienie dla układu AD8479 jest specyfikowane przy obciążeniu 2 kΩ, zatem załóżmy to jako docelową rezystancję sumy R3 + R4. W związku z tym, jeżeli R3 + R4 = 2000 to R4 = 30, R3 = 1970 a R5 = 1773. Aby zbudować rzeczywisty układ, wykorzystując przy tym standrdowe wartości oporników. Z związku z tym zastosować trzeba równolegle połączone rezystory, dla zwiększenia precyzji o uzyskania potrzebnych wartości. Dlatego też R3 = 2050, R4 = (32,4 || 866) i R5 = (1910 || 54900).
Jak widać na rysunku 7 - rezultatem na wyjściu jest przebieg z wejścia wzmocniony dziesięciokrotnie – jak zakładano.
Nominalne pasmo dla wzmocnienia równego 10 powinno być równe 1/10 typowego wzmocnienia układu AD8479, jako że βc/β– = 1/10. Zmierzone dla układu pasmo -3 dB wynosi 48 kHz.
Rysunek 9 pokazuje z kolei odpowiedź impulsową dla układu ze zwiększonym wzmocnieniem – system zachowuje się zgodnie z przewidywaniem. Czasy narastania napięcia na wyjściu są takie jak w standardowym układzie AD8479, ale czas stabilizacji napięcia na wyjściu jest mniejszy z uwagi na zredukowaną szerokość pasma.
Ponieważ nowy obwód zapewnia sprzężenie zwrotne połączone z obydwoma wejściami wzmacniacza operacyjnego, ma istotny wpływ na zachowanie wzmacniacza względem sygnału współbieżnego. Zmienia to zakres napięć wejściowych tego i koniecznie trzeba ocenić ich zakres dla nowej wartości wzmocnienia, aby uniknąć przesterowania wzmacniacza operacyjnego. Ponadto, ponieważ poziom szumu został zwiększony, to widmowy i szczytowy szum napięcia na wyjściu również wzrośnie o ten sam czynnik. Jednak efekt ten jest nieznaczny, gdy sygnał jest odniesiony do wejścia. Wreszcie, CMRR obwodu o zwiększonym wzmocnieniu jest równy CMRR poprzedniego obwodu, zakładając, że nie ma dodanego żadnego dodatkowego błędu współbieżnego spowodowanego opornikami R3, R4 i R5. Ponieważ R5 jest zaimplementowany w celu poprawienia CMRR po dodaniu R3 i R4, możliwe jest dostrojenie CMRR za pomocą R5, aby było lepsze niż oryginalny obwód. Będzie to jednak wymagało drobnych korekt w układzie.
Proces ten można wykorzystać, aby skorzystać z zalet wzmacniacza różnicowego o stałym wzmocnieniu, bez ograniczania się jego stałym charakterem. Ponieważ technika ta działa dla dowolnego wzmocnienia, można ją stosować również z wieloma innymi wzmacniaczami różnicowymi. Po prostu - dodanie trzech rezystorów umożliwia znaczną elastyczność w łańcuchu sygnału i nie wymaga dodawania aktywnych elementów do toru sygnałowego, co z jednej strony zmniejsza koszt i złożoność systemów, a z drugiej strony nie powoduje dodawania szumu z kolejnego op-ampa do sygnału wyjściowego.
Źródło: https://www.analog.com/en/analog-dialogue/raqs/raq-issue-171.html
Fajne? Ranking DIY
