logo elektroda
logo elektroda
X
logo elektroda
REKLAMA
REKLAMA
Adblock/uBlockOrigin/AdGuard mogą powodować znikanie niektórych postów z powodu nowej reguły.

szukam przekaznika - jaki automatyczny przełącznik dzienne/kierunki/dzienne

Jarek-LT 27 Gru 2019 17:49 1269 16
REKLAMA
  • #1 18363036
    Jarek-LT
    Poziom 7  
    Do samochodu założyłem osobne światła do jazdy dziennej w których również są kierunkowskazy.
    Są to jakby dwa zestawy osobne odseparowane od siebie.
    Problem polega na tym, że po załączeniu kierunkowskazu światło dzienne powinno gasnąć a, po wyłączeniu kierunkowskazu zapalać powinno się automatycznie światło dzienne.

    Jakiego użyć włącznika automatycznego/przekażnika aby to poprawnie działało?
    W zestawach z portalu aukcyjnego są wbudowane te przkażniki by poprawnie to działało, ja niestety takich nie posiadam i szukam czegoś skutecznego do zastosowania.
    Przewertowałem internet ale na nic nie trafiłem z takim zastosowaniem oprócz zestawów.

    Proszę o pomoc.
  • REKLAMA
  • #2 18363087
    diablo23248
    Poziom 28  
    Są różne zestawy. Ile kabli wychodzi z lampy? Jakiś schemat dostałeś do tego?
    Może wystarczy zwykły przekaźnik odcinający zasilanie dziennych w momencie wysterowania kierunkowskazu. Ciężko jednak dokładnie Ci opisać co i jak jeśli nie wiemy co masz.
  • #3 18363196
    Jarek-LT
    Poziom 7  
    Są to najzwyklejsze zestawy po dwa przewody na wyjściu, masa czyli minus i przewód dodatni po którego zasileniu działa jedno lub drugie oświetlenie.
    Pewnie taki przekażnik prosty o którym piszesz by starczył. Jedno światło pobiera może 5W.
  • REKLAMA
  • #4 18363309
    nikusert
    Poziom 41  
    Witam .
    Dwa przewody do dziennych i dwa do kierunku?.
  • REKLAMA
  • #5 18363320
    Krzysztof Kamienski
    Poziom 43  
    nikusert napisał:
    Dwa przewody do dziennych i dwa do kierunku?.
    ... oraz dwa przekaźniki z zestykami NC, oraz układami czasowymi, o stałej czasu większej niż częstotliwość migania kierunkowskazów.
  • #7 18372201
    Jarek-LT
    Poziom 7  
    Nic sensownego nikt nie podpowie....
  • #8 18372302
    Megawe
    Poziom 34  
    szukam przekaznika - jaki automatyczny przełącznik dzienne/kierunki/dzienne

    Odwracając biegunowość zmieniamy kolor świecenia, dodatkowo musimy zamontować 2 oporniki na kierunkowskazach żeby nie zmienić częstotliwości. Znalazłem opis z przekaźnika od takiego układu.


    szukam przekaznika - jaki automatyczny przełącznik dzienne/kierunki/dzienne
  • #10 18372491
    Megawe
    Poziom 34  
    Jakie lampy ma @jarek~~-LT to nie wiem. Znalazłem w necie opis do lamp dwu funkcyjnych, postój + kierunki. Schematy tam podawane niewiele dadzą bo układ jest narysowany jak łączyć poszczególne pary różnych wtyczek i innej możliwości nie ma jak właściwa. Schematów wewnętrznych jak to działa nie znalazłem. Można samemu coś wykombinować jak już wiadomo o co chodzi.
  • #11 18372546
    mczapski
    Poziom 40  
    Można by pokombinować np z przekaźnikiem FRL-414D012/02CT i diodą. Ale przyznają, że z opisu stanu trochę nie jestem pewien rozwiązania.
  • REKLAMA
  • #12 18372633
    Megawe
    Poziom 34  
    4 przekaźniki zwierno-rozwierne są potrzebne, dwie diody i kondensator. Dwa do sterowania kierunkami, jeden do załączania postoju, jeden do wyłączania postoju gdy sa załączone kierunki. Diody, żeby się rozdzielić kierunki sterujące przekaźnikiem wyłączającym masę od przekaźnika załączającego postój i kondensator, żeby postojowe nie migały na przemian z kierunkami tylko się wyłączyły na czas pracy kierunkowskazów.
  • #13 18373165
    Jarek-LT
    Poziom 7  
    Co Wy kombinujecie...... same niedopowiedzenia i domysły.
    Tak jest jak się nie przeczyta tego co pisze założyciel tematu.

    Są to DWA OSOBNE UKŁADY.
    Jedna lampa - nie żarówka, to układ całościowy jako swiatła dzienne, a drugi układ ODSEPAROWANY to swiatła kierunkowskazu - nie w tej samej żarówce.
    Z każdej lampy wychodzą dwa przewody, masy łączymy razem i pozostają dwa przewody plusowe.
    Odpowiednio do którego podamy plus to zadziała ta lampa, cała filozofia.
    Problemem pozostaje ponowne zapalenie się dziennych po wyłączeniu kierunkowskazów.
    Potrzebny jakiś automatyczny przełącznik swiateł jak w lampach - nie żarówkach-w których są zintegrowane dzienne z kierunkowskazami jako razem w JEDNEJ LAMPIE nie ŻARÓWCE..
    Oryginał w tych'' lampach'' są to malusienkie, cienkie automaty z trzema przewodami z obu stron. Masa jest wspólna.
    Gdy zasilane jest światło dzienne , kierunkowskaz jest w'' spoczynku'' po dodaniu impulsu/prądu na kierunek plus z dziennych jest odcinany nie działa na rzecz kierunkowskazu. Po odcięciu zasilania kierunkowskazu automatycznie powraca plus/zasilanie na światło dzienne i po sprawie.

    W ostateczności kupię takie zintegrowane lampy dzienne z kierunkowskazami i odzyskam sam automat by zaadaptować go do swoich lamp.
    Chyba tak bedzie najprościej gdyż komplikujecie sprawę ''SOBIE'' a przy okazji i mi.

    pozdrawiam w NOWY ROK 2020
    Jarosław-LT

    PS.
    podobny /przykładowy układ lamp lecz to co najważniejsze jest sterownik/przekaznik tych lampek w OPISIE.
    https://allegro.pl/oferta/swiatla-dzienne-flex-led-drl-kierunkowskazy-7373711916
  • #14 18373227
    Megawe
    Poziom 34  
    "Są to najzwyklejsze zestawy po dwa przewody na wyjściu, masa czyli minus i przewód dodatni po którego zasileniu działa jedno lub drugie oświetlenie. "

    Teraz się okazuje, że te najzwyklejsze lampy, każda ma CZTERY przewody na wyjściu, dwie masy i dwa przewody plusowe.

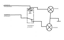
    W zasilanie świateł dziennych trzeba włączyć szeregowo przekaźnik zwierno-rozwierny, wykorzystujemy styki 30 i 87a. Do styku 86 podłączamy przez dwie diody, katodą do styku, dwa przewody, jeden od kierunku lewego a drugi od prawego. 85 podłączamy do masy. Żeby przekaźnik wyłączył się ciągle w czasie pracy kierunków pomiędzy styki 86 i 85 wstawiamy kondensator. Pojemność trzeba dobrać eksperymentalnie.
  • #15 18373251
    Aleksander_01
    Poziom 42  
    Fajne porady, co dalej tym lepsze. Użyj 436 elementy, zrób tak a tak. Oczywiście każdy doskonale wie co i jak, no tylko ......no nie ma czasu. Jaja do kwadratu.
    Masz najprościej jak można. szukam przekaznika - jaki automatyczny przełącznik dzienne/kierunki/dzienne
    O, widzę że już diablo23248 miał "wizję".
  • #16 18374184
    diablo23248
    Poziom 28  
    Aleksander_01 napisał:
    Fajne porady, co dalej tym lepsze. Użyj 436 elementy, zrób tak a tak. Oczywiście każdy doskonale wie co i jak, no tylko ......no nie ma czasu. Jaja do kwadratu.
    Masz najprościej jak można. szukam przekaznika - jaki automatyczny przełącznik dzienne/kierunki/dzienne
    O, widzę że już diablo23248 miał "wizję".


    A no miałem :) Tylko przy tym rozwiązaniu będziemy mieli naprzemienne miganie kierunek-dzienne (na włączonym kierunkowskazie). A autorowi posta chyba nie do końca o to chodzi.

    Dodano po 6 [minuty]:

    Może takie lub podobne cudo zda egzamin?
    https://allegro.pl/oferta/przekaznik-czasowy-z-opozniaczem-1s-1h-12v-8764201320
  • #17 18374397
    Aleksander_01
    Poziom 42  
    Widziałem audi z takim bajerem że kierunek i postój lub dzienne chodziło naprzemiennie, a skoro trzeba powstrzymać postój/dzienne na czas migania to albo drugi przekaźnik ze stałą czasową na 1 s albo ten układzik za 16 zł. Dodatkowy układ wpina się równolegle do pierwszego, po 1 sekundzie od ostatniego błysku dodatkowy układzik znowu załącza postój/dzienne. Taki opóźniacz można zrobić na 555 ale .....za 16 zł to szkoda czasu.

Podsumowanie tematu

Użytkownik poszukuje rozwiązania do automatycznego przełączania świateł dziennych i kierunkowskazów w swoim samochodzie, gdzie oba systemy są odseparowane. Problem polega na tym, że światła dzienne powinny gasnąć podczas włączania kierunkowskazów, a po ich wyłączeniu ponownie się zapalać. W dyskusji zaproponowano różne rozwiązania, w tym użycie prostego przekaźnika odcinającego zasilanie świateł dziennych, przekaźników zwierno-rozwiernych, diod oraz kondensatorów. Wskazano również na możliwość zastosowania przekaźników czasowych, które mogą opóźnić ponowne włączenie świateł dziennych po wyłączeniu kierunkowskazów. Uczestnicy dyskusji dzielili się schematami oraz linkami do potencjalnych komponentów.
Podsumowanie wygenerowane przez model językowy.
REKLAMA