logo elektroda
logo elektroda
X
logo elektroda
REKLAMA
REKLAMA
Adblock/uBlockOrigin/AdGuard mogą powodować znikanie niektórych postów z powodu nowej reguły.

[Rozwiązano] Audi A6 2,5 - ecu silnika i pompa vp44 jak to spiąć do kupy

Norbert_lubin 04 Sty 2020 17:21 498 2
REKLAMA
  • #1 18380445
    Norbert_lubin
    Poziom 17  
    Witajcie , kupiłem sobie do testów z rozbitka ECU silnika tak chyba nazywa się komputer oraz zegary i pompę vp44 tzn. 0470506037 , chciałem wpiąć tą pompę w taki sposób by komputer widział jej pracę , mam już napęd który sam wykonałem oraz wtryski które są nie zbędne do pracy poprawnej zostało mi tylko spiąć tą pompę z komputerem . Mam opis z Esitronica ale nie wiem które sygnały mam wpiąć by obudzić ECU i które sygnały podpiąć do niego z wtyczki sterownika pompy by to zadziałało ... Koledzy jest to taki własny eksperyment i bardzo was proszę o sugestie oraz wszelkie pomoce ja systematycznie będę opisywał tu jak mi idzie i co dalej się dzieje z moim projektem , myślę że wielu z nas może zainteresować to urządzenie tym bardziej że w nie wielkim nakładzie można będzie testować pompy VP jeśli oczywiście się to uda ... :-) Ps. Bardzo proszę o konkrety jeśli ktoś już chce pomóc i nie wypytywać a po co ci to czy dlaczego to a nie coś ... Zainteresowałem się pompami VP bo jak pisałem na wstępie w śmiesznych pieniądzach kupiłem i mam dostęp do części z tego auta .

    DZIĘKUJE .
  • REKLAMA
  • #2 18382264
    marszałekkom
    Poziom 30  
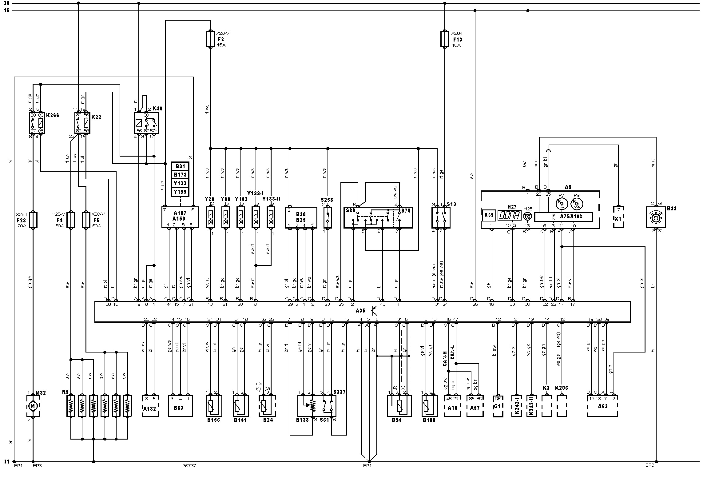
    Może schemat elektryczny ci pomoże. A35 to sterownik silnika czyli ECU, A107/A150 to pompa ze sterownikiem, A5 to zegary
  • #3 18703384
    Norbert_lubin
    Poziom 17  
    Temat umarł śmiercią naturalną , już nie potrzebuję tego wynalazku , ale bardzo dziękuję za schemat i informację . Pozdrawiam
REKLAMA