logo elektroda
logo elektroda
X
logo elektroda
REKLAMA
REKLAMA
Adblock/uBlockOrigin/AdGuard mogą powodować znikanie niektórych postów z powodu nowej reguły.

[Rozwiązano] Dobieranie diody blokującej do instalacji LED w samochodzie

lukpio3 25 Sty 2020 21:24 942 21
REKLAMA
  • #1 18426889
    lukpio3
    Poziom 21  
    Witajcie,
    Wymieniałem w starej instalacji samochodowej lampki kontrolne z tradycyjnych żarówek na ledowe. Oczywiście był problem z lampką alternatora który po jej wymianie nie wzbudzał się. Temar rozwiązałem opornikiem 5W 100Ohm, Alternator pięknie się wzbudza, ładuje. Po odpaleniu lampka sygnalizująca ładowanie gaśnie i po kilku sekundach zaczyna się żarzyć. Przestaje po zapaleniu świateł ale po zgaszeniu znowu się żarzy. Wiem że muszę tam jeszcze wpiąć diodę blokującą tylko potrzebuję pomocy, w jaki sposób dobrać odpowiednią. To można jakoś wyliczyć? Jak wspomniałem opornik jaki zastosowałem to 5W 100Ohm, instalacja oczywiście 12V. Będę wdzięczny za pomoc.
  • REKLAMA
  • #3 18427659
    lukpio3
    Poziom 21  
    No tak ale będę miał kolejny led który będzie mi gdzieś tam niepotrzebnie świecił a to nie o to chodzi. Gdybym miał już wpinać drugą lampkę led to był wywalił całkiem opornik i wstawił tam zwykłą żarówkę 12V i lampkę led wykorzystywał tylko do sygnalizowania ładowania a żarówkę do wzbudzania alternatora i nie było by problemu. Wolał bym to jednak mimo wszystko rozwiązać bardziej fachowo. I do tego wykorzystuje się właśnie diody prostownicze tylko nie wiem jak taką diodę dobrać.
  • REKLAMA
  • #4 18427738
    carrot
    Moderator Samochody
    Tak to powinno wyglądać
    Dobieranie diody blokującej do instalacji LED w samochodzie
  • #5 18427844
    lukpio3
    Poziom 21  
    Czyli w moim przypadku dioda 1N4448 powinna być wpięta między stacyjkę a diodę LED. A ta dioda jest kierunkowa czy bez znaczenia jak ją wlutuję?
  • Pomocny post
    #6 18427969
    carrot
    Moderator Samochody
    Jakakolwiek dioda prostownicza, 1N4148, 1N4007, bez znaczenia. Każda dioda jest kierunkowa, wstaw tak, żeby paskiem była w stronę alternatora
  • #7 18518398
    lukpio3
    Poziom 21  
    Cześć,
    Tematu celowo nie zamykałem do momentu rozwiązanie problemu. Kupiłem diody 1N4148. Wlutowałem zgodnie z opisem, czarny pasek na diodzie w kierunku alternatora. Niestety bez zmian. Po minucie na odpalonym silniku, kontrolka zaczyna się żarzyć. Nie wiem czy dioda jakaś walnięta czy może coś źle zrobiłem ale z drugiej strony co tu można skopać.

    Chyba że źle wlutowałem opornik. Bo u mnie to wygląda inaczej niż na schemacie który narysowałem. Zaraz wrzucę swój odręczny rysunek.

    Tak to wygląda teraz u mnie:
    Dobieranie diody blokującej do instalacji LED w samochodzie
  • #8 18518429
    jdubowski
    Specjalista - urządzenia lampowe
    lukpio3 napisał:
    Nie wiem czy dioda jakaś walnięta czy może coś źle zrobiłem ale z drugiej strony co tu można skopać.


    Bo w szereg ma być włączony drugi LED, a jak się przy krzemie upierasz to musisz włączyć więcej diod w szereg.
  • #9 18518442
    lukpio3
    Poziom 21  
    Jasne, rozumiem. A jest możliwość wyliczenia w jakiś sposób jaka ilość diód będzie potrzebna czy to raczej metoda doświadczalna i muszę włączać kolejne diody i sprawdzać?
  • #10 18518768
    jdubowski
    Specjalista - urządzenia lampowe
    lukpio3 napisał:
    A jest możliwość wyliczenia w jakiś sposób jaka ilość diód będzie potrzebna czy to raczej metoda doświadczalna i muszę włączać kolejne diody i sprawdzać?


    Po primo to schemat przywróć do stanu w/g posta #4 - dodatkowa dioda ma być włączona w szereg z LEDem, u ciebie jest włączona w szereg z równolegle połączonym LED i opornikiem obciążającym. Ponadto pytanie - jako LED oznaczasz jakiś produkt ze sklepu motoryzacyjnego w postaci LED zintegrowanego z oporkiem szeregowym?
    W kwestii doboru ilości diod krzemowych - przetnij obwód przy jednej z końcówek LED i w to miejsce włacz woltomierz (zakres 20V DC) i uruchom silnik - odczytaj wskazanie woltomierza (zapewne rozsądne będzie przełączenie na zakres 2V DC).
    Do otrzymanej wartości dodaj 20% i podziel przez 0,6V by otrzymać ilość diod krzemowych.
  • #11 18518829
    Megawe
    Poziom 34  
    Na razie nic nie kombinuj. tylko zmierz napięcia na pracującym silniku, na D+ wyjście z alternatora podłączone do kontrolki, B+ wyjście prądowe z alternatora i na akumulatorze.
  • REKLAMA
  • #12 18518913
    vodiczka
    Poziom 43  
    Megawe napisał:
    Na razie nic nie kombinuj.
    Już pokombinował, wymieniając żarówki na LED. Wyszło jak w powiedzeniu: "nie miał chłop kłopotów, wziął sobie babę" :)
  • #13 18559606
    lukpio3
    Poziom 21  
    Megawe napisał:
    Na razie nic nie kombinuj. tylko zmierz napięcia na pracującym silniku, na D+ wyjście z alternatora podłączone do kontrolki, B+ wyjście prądowe z alternatora i na akumulatorze.


    Cześć,
    Pomierzyłem. Napięcie D+ na wyściu do kontrolki to jakieś 14.20V. Napięcie B+ na wyjściu z alternatora to 14.56V.
  • #14 18608185
    lukpio3
    Poziom 21  
    Cześć,
    Jednak będę musiał wpiąć w szereg normalną kontrolkę. Tylko mam pytanie. Wpiąć ją w szereg między alternatorem a ledem czy między ledem a + po stacyjce?

    Z diodami prostowniczymi nic nie będzie. Wpiąłem w sumie 15 diód i kompletnie nie widzę żadnej różnicy. Żarzy się tak samo jak wtedy kiedy nie ma wpiętej żadnej diody.
  • #15 18608296
    carrot
    Moderator Samochody
    15 diod połączonych szeregowo daje w sumie 10,5V spadku napięcia, Jest niemożliwe, żeby led świecił przy takim połączeniu.
    Narysuj jak to łączysz
  • #16 18608337
    lukpio3
    Poziom 21  
    carrot napisał:
    15 diod połączonych szeregowo daje w sumie 10,5V spadku napięcia, Jest niemożliwe, żeby led świecił przy takim połączeniu.
    Narysuj jak to łączysz


    To może mam coś źle podłączone bo nie wiem czy tak powinno być czy nie ale jak mierzyłem napięcie na kontrolce LED, mam na obu jej końcach napięcie 14,48V. Nie wiem czy tak powinno być czy nie. Ale mówię, połączyłem 15 diód, paski skierowane w kierunku alternatora. Żadnej różnicy nie było. Kontrolka po kilkunastu sekundach zaczynała się żarzyć z taką samą intensywnością jak wtedy, kiedy nie ma żadnej diody. A połączenie wygląda tak (przepraszam że odręcznie ale nie mam żadnego programu do rysowania schematów):

    Dobieranie diody blokującej do instalacji LED w samochodzie
  • Pomocny post
    #17 18608767
    carrot
    Moderator Samochody
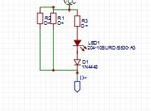
    No widzisz, powinien być jeszcze jeden rezystor
    Dobieranie diody blokującej do instalacji LED w samochodzie
    Wartość podałem przykładową, dla zwykłej diody czerwonej lub zielonej rezystor w przedziale 470-680Ω
    W przypadku białej, jasnej musiałem dać 22kΩ, przy zasilaniu stabilizowanym 12V
  • #18 18608835
    lukpio3
    Poziom 21  
    No to wiele wyjaśnia. A ma znacznie ilu watowy?
  • REKLAMA
  • Pomocny post
    #19 18608887
    carrot
    Moderator Samochody
    Nie ma znaczenia jakiej mocy, prąd płynący przez diodę led jest minimalny (ok 20mA)
    Link
  • #20 18609508
    lukpio3
    Poziom 21  
    carrot napisał:
    Nie ma znaczenia jakiej mocy, prąd płynący przez diodę led jest minimalny (ok 20mA)
    Link


    Dzięki serdeczne za pomoc. To było to! Brakowało rezystora. Dołożyłem i 3 diody rozwiązały problem. Przy 2 lekko się jeszcze żarzyła. Dołożyłem trzecią i jest super :). Dzięki za pomoc.
  • #21 18609992
    jdubowski
    Specjalista - urządzenia lampowe
    lukpio3 napisał:
    To było to! Brakowało rezystora.


    W poście #10 już padła sugestia:

    jdubowski napisał:
    Ponadto pytanie - jako LED oznaczasz jakiś produkt ze sklepu motoryzacyjnego w postaci LED zintegrowanego z oporkiem szeregowym?
  • #22 18634177
    lukpio3
    Poziom 21  
    Rozwiązanie podane wyżej.

Podsumowanie tematu

W dyskusji poruszono problem z wymianą tradycyjnych żarówek na diody LED w instalacji samochodowej, co spowodowało problemy z lampką kontrolną alternatora. Użytkownik zastosował opornik 5W 100Ω, co poprawiło sytuację, ale lampka zaczęła się żarzyć po pewnym czasie. Wskazano na potrzebę zastosowania diody blokującej, a użytkownik rozważał różne modele diod prostowniczych, takie jak 1N4148 i 1N4007. Po kilku próbach z różnymi diodami i pomiarach napięcia, użytkownik odkrył, że brakowało rezystora w obwodzie. Po dodaniu odpowiedniego rezystora i trzech diod problem został rozwiązany, a lampka przestała się żarzyć.
Podsumowanie wygenerowane przez model językowy.
REKLAMA