logo elektroda
logo elektroda
X
logo elektroda
REKLAMA
REKLAMA
Adblock/uBlockOrigin/AdGuard mogą powodować znikanie niektórych postów z powodu nowej reguły.

Lampowy odbiornik reakcyjny na PFL200.

witold04 20 Lut 2020 00:23 7197 28
REKLAMA
  • Witam serdecznie chciał bym wam pokazać lampowy odbiornik reakcyjny na fale długie zbudowany na telewizyjnej lampie PFL200 w drewnianym pudełku i większości części z odzysku.


    Lampowy odbiornik reakcyjny na PFL200. Lampowy odbiornik reakcyjny na PFL200. Lampowy odbiornik reakcyjny na PFL200. Lampowy odbiornik reakcyjny na PFL200. Lampowy odbiornik reakcyjny na PFL200. Lampowy odbiornik reakcyjny na PFL200. Lampowy odbiornik reakcyjny na PFL200. Lampowy odbiornik reakcyjny na PFL200.


    Niestety ostało mi się tylko kilka zdjęć z budowy.


    Lampowy odbiornik reakcyjny na PFL200. Lampowy odbiornik reakcyjny na PFL200. Lampowy odbiornik reakcyjny na PFL200.

    Jest to radio zasilane prosto z sieci 230V w środku transformator po lewej jest tylko do żarzenia lampy PFL anodowe idzie prosto z sieci oczywiście zadbałem aby się ewentualna faza nie pojawiła nigdzie nawet na wkręcie zaś transformator po prawej to zwykły sieciowy 230/12V przełożyłem tylko blachy aby miał szczelinę.

    Jest to praktycznie skopiowany układ radia reakcyjnego Philips 102A
    dokładny schemat zamieszczę jak tylko go narysuję ze względu że miałem ogromne trudności żeby opanować ten układ z tą lampą ale się udało :D

    Odbiera toto dosyć dobrze w okolicach Tarnobrzegu bez problemu odbieram program pierwszy Polskiego radia oczywiście jest słyszalny wargot od różnych przetwornic itp: ale to już takie :D

    Zapraszam was do komentarzy tych pozytywnych jak i negatywnych, na wszystkie pytania odpowiem wieczorem.
    Zapomniał bym koszt jaki poniosłem to nie całe 100zł Pozdrawiam.

    Fajne? Ranking DIY
    O autorze
    witold04
    Poziom 18  
    Offline 
    witold04 napisał 313 postów o ocenie 65, pomógł 28 razy. Mieszka w mieście Tarnobrzeg. Jest z nami od 2013 roku.
  • REKLAMA
  • #2 18481948
    zak12
    Poziom 17  
    Urządzenie starannie wykonane
  • REKLAMA
  • #3 18482026
    ak44
    Poziom 27  
    witold04 napisał:
    Odbiera toto dosyć dobrze w okolicach Tarnobrzegu bez problemu odbieram program pierwszy Polskiego radia oczywiście jest słyszalny wargot od różnych przetwornic itp: ale to już takie


    Zbudowałem pierwsze radio lampowe na ECC83, żarzenie z baterii, a anodowe z sieci. Trofo głośnikowe to przerobiony transformator dzwonkowy. Warczało, a że były to lata 70-te ubiegłego wieku nie można było przerzucić winy na przetwornice.
    Dopiero jak zastosowałem transformator zasilający przestało warczeć.

    Dodano po 22 [minuty]:

    PFL200 ile się w kolejkach nastałem w latach 80-tych by kupić kilka sztuk.
  • #4 18482074
    diantus
    Poziom 32  
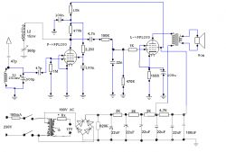
    Załączam schemat Lampowy odbiornik reakcyjny na PFL200.
    Po ew. przeniesieniu obwodów wejściowych na antenę ferrytową powinno odbierać znacznie lepiej.
  • REKLAMA
  • #5 18482093
    ak44
    Poziom 27  
    A ile z tego co jest na schemacie, jest w radyjku?
  • #6 18482155
    witold04
    Poziom 18  
    ak44 napisał:
    Warczało, a że były to lata 70-te ubiegłego wieku nie można było przerzucić winy na przetwornice.

    Tak to prawda, ale ogólnie to i tak jestem bardzo zadowolony :D
    diantus napisał:
    Po ew. przeniesieniu obwodów wejściowych na antenę ferrytową powinno odbierać znacznie lepiej.

    Jest tutaj zastosowany pręt ferrytowy
    ak44 napisał:
    A ile z tego co jest na schemacie, jest w radyjku?

    Na szybko narysowałem schemat a raczej przemalowałem inny.
    Lampowy odbiornik reakcyjny na PFL200.
    Uzwojenie pierwotne transformatora jest spięte z jednym z wtórnych uzwojeń tak że jest transformator na żarzenie i autotransformator na anodowe, napięcia to kolejno + 165V na część L i +145 na część F.

    Dodano po 36 [minuty]:

    ak44 napisał:
    PFL200 ile się w kolejkach nastałem w latach 80-tych by kupić kilka sztuk.

    była i jest to dość awaryjna lampa szczególnie wrażliwa jest część L na prąd żarzenia jak przekracza lekko nawet 300mA to występuje dziwne zjawisko mianowicie wzmacniacz się jak by sam ściszał praktycznie do zera głośności przy czym napięcie na katodzie wzrasta nawet trzy razy, z tym tu głównie walczyłem prawie tydzień. nie wiem jak by S1 powoli stawała się katodą, poradziłem sobie z tym zmniejszając rezystor w obwodzie S1 z jedenego maga do 470K i obniżając nieznacznie napięcie żarzenia, najlepsze jest to że występowało to zjawisko nawet z nową lampą.
  • #7 18482226
    diantus
    Poziom 32  
    Czy wzbudza się przy regulacji reakcji?
  • #8 18482249
    witold04
    Poziom 18  
    diantus napisał:
    Czy wzbudza się przy regulacji reakcji?

    Tak po przekroczeniu pewnego progu jest nie znośny pisk.
    Wieczorem postaram się nagrać krótki film jak to odbiera.
  • #10 18482337
    diantus
    Poziom 32  
    Reakcja działa prawidłowo. Przyczyną warczenia jest tu głównie skupienie w.cz i m.cz w jednej lampie - podwójnej.
  • #11 18482378
    ak44
    Poziom 27  
    W moim radyjku przyczyny warczenia to nieprawidłowo łączone masy. Bo po odłączeniu zasilania sieciowego kilkanaście sekund grało bez warkotu na energii z kondensatorów zasilacza.
  • #12 18482548
    adam313890
    Poziom 12  
    witold04 napisał:
    oczywiście jest słyszalny wargot od różnych przetwornic

    Są na to lepsze i gorsze sposoby.
    Punkt 1. Wyeliminować brum pochodzący od sieci który wchodzi na żarnik. Zauważyłem na schemacie, masa centralnie do lampy, pięknie ale czy aby na pewno centralnie znaczy dobrze? Z jednej strony masz rezystor regulacji napięcia. Spróbuj zamiast podłączać centralną masę, zastosować rezystor drutowy włączony równolegle z lampą o oporności około 500Ohm z dołączonymi do niego pojemnościami (pomiędzy krańce a suwak) pojemności nie za wielkie (220n). Centralna noga potencjometru do masy urządzenia, w ten sposób szukaj punktu najmniejszego brumu.

    Punkt 2. Dławik sieciowy. Wydłub z zasilacza impulsowego dławik który jest na wejściu składający się z dwóch uzwojeń sprzężonych ze sobą. Wepnij go przed transformatorem zasilającym. Powinien sporo wnieść.

    Punkt 3 Zaekranuj lampę. Kawałek blaszki ocynkowanej zwiniętej w rulon nasuniętej na lampę i podłączonej do masy odbiornika nie zaszkodzi.

    Punkt 4. Załóż uziemienie i antenę. Uziemienie podłączaj zawsze przez rezystor z równolegle wpiętym kondensatorem, uchroni to przed błędami typu faza na masie i skończy się spaleniem rezystora w przypadku zwarć. Rezystor 100Ohm 0,5W kondensator 1nF. To jest jednocześnie układ który zmienia FAZĘ więc uwaga. Antena standardowo kondensator 200-300p w szeregu.
    ps.1 odbiornik sam w sobie jako urządzenie nie powinno być uziemione, uziemiaj od strony anteny, nie będziesz miał pętli mas, obudowę
    ps.2 antenę i uziemienie można zamieniać miejscami - stary poradnik radiowy z lat 30,40,50 i tak dalej powtarzały że czasem lepiej radio będzie grac jak wtyki anteny i uziemienia zamienisz.

    Pozdrawiam

    p.s. Jak uporam się z czasem wstawię swój odbiornik, trochę bardziej zaawansowany superheterodynowy z podwójną przemiana na fale K i z dodanymi pasmami długim i średnim. Konstrukcja na lampach (sztuk 8)
  • #13 18482650
    witold04
    Poziom 18  
    adam313890 napisał:
    Zauważyłem na schemacie, masa centralnie do lampy, pięknie ale czy aby na pewno centralnie znaczy dobrze? Z jednej strony masz rezystor regulacji napięcia. Spróbuj zamiast podłączać centralną masę, zastosować rezystor drutowy włączony równolegle z lampą o oporności około 500Ohm z dołączonymi do niego pojemnościami (pomiędzy krańce a suwak) pojemności nie za wielkie (220n). Centralna noga potencjometru do masy urządzenia, w ten sposób szukaj punktu najmniejszego brumu.

    Bawiłem się tym zarówno masa do piątej nogi jak i szóstej nic nie zmienia jako że są dwa uzwojenia po 9V to środek podłączyłem do masy a nadwyżkę prądu zbiłem rezystorem 4,7R ale tutaj nie chodziło mi o brum tylko o taki cichy wargot po podłączeniu anteny jak by młot udarowy czy coś ale jak tylko złapie stacje to ona się przebija i jest to praktycznie nie słyszalne.
    adam313890 napisał:
    Zaekranuj lampę. Kawałek blaszki ocynkowanej zwiniętej w rulon nasuniętej na lampę i podłączonej do masy odbiornika nie zaszkodzi.

    Lepiej nie przecież tutaj nie ma separacji galwanicznej a mieć fazę (w zależności jak się wtyczką trafi) na ekranie lampy przy palcach ooo nie.

    diantus napisał:
    Reakcja działa prawidłowo.

    Na początku to nic mi to nie chciało działać nic a nic, nawet w pewnym momencie to iskry z nogi 9 do 10 poszły tak mi się to wzbudziło, ale się udało i pracuje teraz bardzo dobrze.
    diantus napisał:
    Przyczyną warczenia jest tu głównie skupienie w.cz i m.cz w jednej lampie - podwójnej.

    Też mi się tak wydaję tym bardziej że te pentody mają duże nachylenie, ale to nie ma być do codziennego słuchania tylko fajna ozdoba która raz na kilka miesięcy będzie grać.

    Powinienem napisać to na samym początku to napiszę teraz nie jest to super głośne coś rodzaju normalnej rozmowy dwóch ludzi w cichym pomieszczeniu.

    Dodano po 13 [minuty]:

    adam313890 napisał:
    p.s. Jak uporam się z czasem wstawię swój odbiornik, trochę bardziej zaawansowany superheterodynowy z podwójną przemiana na fale K i z dodanymi pasmami długim i średnim. Konstrukcja na lampach (sztuk 8)

    Z miłą chęcią bym zobaczył twój odbiornik:D mój odbiornik przy twoim to przepaść gdzie dwa systemy a gdzie 8 o ile piszesz tylko o pojedynczych lampach.
  • #14 18482782
    szwagros
    Poziom 33  
    Co to za drewno i czym pomalowane?
  • #15 18483707
    pawelr98
    Poziom 39  
    Żarzenie z sieci można zrobić przez kondensator.

    Ja tak żarzę ECH81.

    Kupić tanio kondensatory do silników i sprawa załatwiona.
    Ewentualnie kupić parę 470nF/1uF i równolegle.
  • REKLAMA
  • #16 18483815
    witold04
    Poziom 18  
    szwagros napisał:
    Co to za drewno i czym pomalowane?

    Boki obudowy to jest sosna zaś góra i spód to bladego pojęcia nie mam to jest sklejka i może to topola no naprawdę nie wiem
    a bejcowałem to używając tabletek nadmanganian potasu już stężenia roztworu nie pamiętam ale dosyć mocny i zwykły najzwyklejszy lakier bez barwny.
    pawelr98 napisał:
    Żarzenie z sieci można zrobić przez kondensator.

    Ale z tym radiem już kombinował nie będę bo różne dziwne cyrki z tym żarzeniem miałem nie spodziewał bym się te PFL są tak wrażliwe na prąd żarzenia nawet ja nie potrafię tego wytłumaczyć te PFL są stabilne przy ok 290mA ale jak jest prawidłowe 300mA jest jeszcze dobrze ale jak by było lekko ponad to to lampy płyną nie wiem może moje lampy są jakoś ubite ??? ale nawet kupiłem specjalnie nową bo myślałem że może to lampy mam kiepskie i było tak samo na nowej, tak jak by część L traciła emisję jak by siatka pierwsza powoli stawała się katodą, do teraz nie wiem o co tu chodzi.

    Film nagram dziś wieczorem wczoraj byłem już taki zje :cry: że nawet mi się nie chciało.
  • #17 18484031
    ^ToM^
    Poziom 42  
    Zastanawia mnie tylko jedno. Po co te lampy wystawia się na zewnątrz zamiast schować je do środka. Przecież tak wystawiona lampa jest narażona na uszkodzenie a przy tym kręcąc gałkami można się jeszcze przypiec na niej. Ja bym ją wsadził do środka, bo miejsca tam jest dość. Chłodzenie przecież to nie problem przy odpowiednim montażu. No tak jak w każdym radiu z tamtej epoki bywało. Poza tym radio bardzo ciekawe.:)
  • #18 18484032
    szwagros
    Poziom 33  
    ^ToM^ napisał:
    Po co te lampy wystawia się na zewnątrz zamiast schować je do środka.

    Bo w nocy jak się zgasi światło taka żarząca się lampa wygląda cudnie.
  • #19 18484051
    ak44
    Poziom 27  
    ^ToM^ napisał:
    Po co te lampy wystawia się na zewnątrz zamiast schować je do środka.


    Tak robiono gdy radiofonia dopiero raczkowała. Lampy miały niewielką trwałość.

    A teraz: Na dworze ciemno, nieprzyjemnie, zawierucha. Siedzę w wygodnym fotelu przy kominku, słucham na lampiaku ulubionej płyty ulubionego wykonawcy. Jedyne źródło światła to kominek i żarzenie lamp. Na stoliku herbatka z prądem z przydomowej elektrowni.

    Taka mała magia.
  • #20 18484157
    CodeBoy
    Poziom 33  
    ak44 napisał:
    ^ToM^ napisał:
    Po co te lampy wystawia się na zewnątrz zamiast schować je do środka.


    Tak robiono gdy radiofonia dopiero raczkowała. Lampy miały niewielką trwałość.

    A teraz: Na dworze ciemno, nieprzyjemnie, zawierucha. Siedzę w wygodnym fotelu przy kominku, słucham na lampiaku ulubionej płyty ulubionego wykonawcy. Jedyne źródło światła to kominek i żarzenie lamp. Na stoliku herbatka z prądem z przydomowej elektrowni.

    Taka mała magia.


    A ja lampowy wzmacniacz na EL 84 schowałem do obudowy po wzmacniaczu Sony :), wygrała praktyka, żona ze ścierka nie uszkodzi lampy :)
  • #21 18484349
    viayner
    Poziom 43  
    Witam,
    do autora, nie miales problemow ze stabilnoscia i wzbudzaniem sie ?
    Te lampy maja specyficzna budowe/przeznaczenie, tam gdzie pracowaly to nie przeszkadzalo ale proba stworzenia ukladu m.cz. wykozystujecego obie pentody juz nie jest taka trywialna.
    Pozdrawiam
  • #23 18496867
    witold04
    Poziom 18  
    viayner napisał:
    do autora, nie miales problemow ze stabilnoscia i wzbudzaniem sie ?

    Miałem nawet miałem zamiar robić to na PCL85/805 ale też się obawiałem czy jej trioda by się tu nadała.
    viayner napisał:
    Te lampy maja specyficzna budowe/przeznaczenie, tam gdzie pracowaly to nie przeszkadzalo ale proba stworzenia ukladu m.cz. wykozystujecego obie pentody juz nie jest taka trywialna.

    Część F to zwyczajna pentoda zaś część L gdzieś wyczytałem teraz nie mogę znależć tego artykułu że to tetroda strumieniowa w dodatku z napinaną siatką pierwszą.
  • #24 18496922
    Janusz_kk
    Poziom 38  
    witold04 napisał:
    Część F to zwyczajna pentoda zaś część L gdzieś wyczytałem teraz nie mogę znależć tego artykułu że to tetroda strumieniowa w dodatku z napinaną siatką pierwszą.

    F to pentoda wcz, a L to pentoda mocy, w tv cz-b robiła za końcowy wzm wizji, wiem bo naprawiałem :) i dość często padała a dokładnie to traciła emisję i obraz tracił kontrast.
  • #25 18496975
    ak44
    Poziom 27  
    Janusz_kk napisał:
    L to pentoda mocy


    Literą "L" oznaczano: tetrody, tetrody strumieniowe i pentody mocy.
  • #26 18497103
    witold04
    Poziom 18  
    Obiecany filmik.



    niestety dłuższego nie mogłem dodać i jest tylko tyle.

    Przy okazji rozbebeszyłem ubitą PFL i może ktoś rozstrzygnie czy jest to pentoda czy tetroda
    Lampowy odbiornik reakcyjny na PFL200.
    pierwszy to część F
    drugi to część L
    Lampowy odbiornik reakcyjny na PFL200.
    zamiast siatki trzeciej jest taka ramka jak np w EL36 która jest traktowana jak tetroda.
  • #27 18523310
    arekopo
    Poziom 14  
    Super radyjko ...... ech jakie piękne warczenie :)
  • #28 19103987
    conisl
    Poziom 11  
    Witam,

    Widzę, że do przestrajania użyłeś trymerów ze starego radia. W fabrycznych radioodbiornikach do przestrajania trymerów używano mechanizmów umożliwiających precyzyjne przestrajanie tak, że na obrót osi trymera przypadało sporo obrotów pokrętła strojenia. Ponieważ nie użyłeś takiego mechanizmu, nie masz problemów z dostrojeniem się do stacji?

    Pozdrawiam
  • #29 19105945
    witold04
    Poziom 18  
    conisl napisał:
    nie masz problemów z dostrojeniem się do stacji

    Ogólnie to samo dostrojenie do stacji jest dość łatwe bardziej krytyczne jest ustawienie samej reakcji tutaj wpływ ma nawet lekkie wahanie napięcia sieci 230V
    conisl napisał:
    W fabrycznych radioodbiornikach do przestrajania trymerów używano mechanizmów umożliwiających precyzyjne przestrajanie

    Agregaty są z odzysku z tranzystorowych odbiorników klasy tak zwanej stołowej, raz się spotkałem nie pamiętam teraz co to był za odbiornik ale miał na agregatach przekładnie 1 do 3 no ale takie coś zdobyć jest mało realne a i wykonanie od zera też nie ma czym,

Podsumowanie tematu

Użytkownik prezentuje lampowy odbiornik reakcyjny na fale długie, zbudowany na lampie PFL200, w drewnianej obudowie z części z odzysku. W dyskusji poruszane są kwestie związane z konstrukcją, zasilaniem oraz problemami z brumem i wzbudzaniem się urządzenia. Uczestnicy wymieniają doświadczenia związane z używaniem lamp ECC83 oraz EFL200, a także podają różne metody eliminacji zakłóceń, takie jak poprawa masy, zastosowanie dławików oraz ekranowanie lamp. Wspomniano również o wrażliwości lamp PFL200 na prąd żarzenia oraz o ich zastosowaniu w radiofonii. Użytkownicy dzielą się schematami oraz wskazówkami dotyczącymi budowy i strojenia odbiornika.
Podsumowanie wygenerowane przez model językowy.
REKLAMA