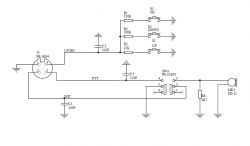
Witam, poszukuję schematu mikrofonu tego radia. Przewody kabla i wtyk są ok.
Nie działają UP DOWN i AQ.
Nie działają UP DOWN i AQ.
Czy wolisz polską wersję strony elektroda?
Nie, dziękuję Przekieruj mnie tamNovile napisał:Wszystko: super, lecz ...
Tomasz_XX napisał:Wiadomo. (załącznik)Na wyświetlaczu brak jest sygnalizacji włączonej blokady klawiszy.
Tomasz_XX napisał:Więc, sprawdź a nie obiecuj, po raz drugi.A sprawdzę
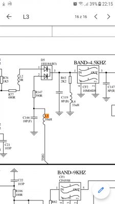
Tomasz_XX napisał:Kolego jeżeli tak jest, że nadal Ci nie działają przyciski a mikrofon jest dobry, to szukaj dławika L3 uszkodzonego.A sprawdzę. Na wyświetlaczu brak jest sygnalizacji włączonej blokady klawiszy.

Novile napisał:Ja go nie kopiowałem, ja już go miałem. (Link)A swoją drogą jakim cudem Roch (@gumisie) zdążyłeś skopiować ten drugi schemat, bo jak go najpierw dałem omyłkowo bo to jest schemat gniazda z radia a nie samego mikrofonu. Może ze 3 minuty zanim się pokapowałem i schemat zmieniłem. Ale jesteś szybki w tym kopiowaniu.Wiem, że to jest ten mój skopiowany bo napisy jeszcze były ale je wyciąłem.![]()
Tomasz_XX napisał:Albo uwalony procek, lub dławik o którym wspomniał Kol. Adam:Pomiędzy pinami 1 i 4 nie ma napięcia. Nie ma też pomiędzy pinem 4 a gniazdem mikrofonowym.
Novile napisał:Zrób zdjęcie, Twojego TRX_aszukaj dławika L3 uszkodzonego.