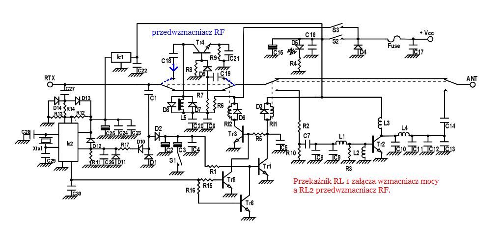
Kupiłem na znanym portalu wzmacniacz KL200p .Po zakupie sprawdziłem go , okazało się , że jest sprawny i uważałem sprawę za zamkniętą. Nie dawno od znajomego dowiedziałem się , że wzmacniacz ten ma jeszcze jedną funkcję a mianowicie może służyć też jako wzm,sygnału wej, odbiornika,Rozkręciłem go i okazało się, że brakuje ukł. scalonego i tu moje wielki zdziwienie ,a jeszcze większe ,że nie mogę znaleźć schematu z tym układem/schemat niby KL200p a brak bloku z tym scalakiem/ albo jest schemat a niema opisu tego układu/nazwy /.Czy ktoś może mi zdradzić tą tajemnicę jaki to jest układ i jak to działa bo jest podłączony w sposób mi nieznany /działanie w takiej konfiguracji/.
Dodano po 7 [minuty]:
zaproponowano mi temat z przed lat /jest schemat oczywiście ,ja ten schemat już widziałem ,o nim w łaśnie wcześniej wspomniałem ale ukł.scalony jest nieopisany /jego typ/jest tylko Ic2 ??!!!
Dodano po 7 [minuty]:
zaproponowano mi temat z przed lat /jest schemat oczywiście ,ja ten schemat już widziałem ,o nim w łaśnie wcześniej wspomniałem ale ukł.scalony jest nieopisany /jego typ/jest tylko Ic2 ??!!!
