logo elektroda
logo elektroda
X
logo elektroda
REKLAMA
REKLAMA
Adblock/uBlockOrigin/AdGuard mogą powodować znikanie niektórych postów z powodu nowej reguły.

HONDA LOGO - Sterownik centralnego zamka na pilota

kaczka1980 05 Mar 2020 19:50 1392 15
REKLAMA
  • #1 18512827
    kaczka1980
    Poziom 10  
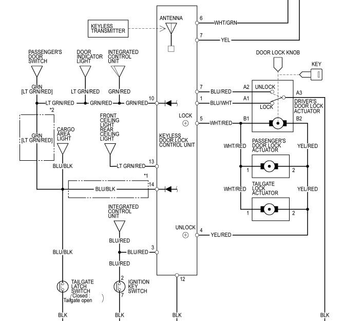
    Nabyłem Honde logo 2000rok samochód posiada centralny zamek tylko z kluczyka chciałem założyć do niej pilota.
    Z instrukcji obsługi wynika że teoretycznie samochód kiedyś miał pilota - załączniki. W sieci znalazłem instrukcje do centralek COBRA - załącznik jednak w rzeczywistości nie mam owych przewodów we wtyczce?
    Może któryś z kolegów wie gdzie w Hondzie LOGO się wpiąć z centralką?
    HONDA LOGO - Sterownik centralnego zamka na pilota
    HONDA LOGO - Sterownik centralnego zamka na pilota HONDA LOGO - Sterownik centralnego zamka na pilota HONDA LOGO - Sterownik centralnego zamka na pilota HONDA LOGO - Sterownik centralnego zamka na pilota
    Z góry Dziękuję za pomoc
    Michał
  • REKLAMA
  • #2 18513493
    piotrekwoj1
    Poziom 42  
    Masz przycisk od centralnego na drzwiach bo słabo widać lub na desce?
  • #3 18513508
    kaczka1980
    Poziom 10  
    Przy klamce otwierające drzwi mam ryglowanie pasażera i kierowcy.
  • #4 18513509
    piotrekwoj1
    Poziom 42  
    Czyli jest tak? Wciskasz go i centrakny zamyka wszystkie drzwi i bagażnik?
  • REKLAMA
  • #5 18513513
    kaczka1980
    Poziom 10  
    HONDA LOGO - Sterownik centralnego zamka na pilota


    Tak zamek i otwiera drzwi oraz klape
  • #6 18513514
    piotrekwoj1
    Poziom 42  
    Nie nie o taki mi chodzi. Na 99% da radę wpiąć się w drzwi lub wiązkę z nich wychodzącą.
  • #7 18513516
    kaczka1980
    Poziom 10  
    Ok czyli będę szukał wiązki która idzie od drzwi bądź boczek do zrzucenia i wtedy tam szukać. W hondzie centralny jest sterowany masa?
  • #8 18567741
    kaczka1980
    Poziom 10  
    HONDA LOGO - Sterownik centralnego zamka na pilota
    Dzis rozebrałem drzwi po podpięcie próbnika na żólto/czerwonym przy otwieraniu pojawia się krótki impuls natomiast przy biało/czerwonym przy zamykaniu.
    Podpięcie pod te przewody centralki skonfigurowanej na sterownie masa nie przynosi efektów.?
  • REKLAMA
  • #9 18568063
    piotrekwoj1
    Poziom 42  
    Podpięcie próbnika w jaki sposób?
  • #10 18568069
    kaczka1980
    Poziom 10  
    Jedna strona do masy druga z żarówką do kabla sygnałowego we wtyczce.
  • #11 18568075
    piotrekwoj1
    Poziom 42  
    To się nie dziwie że sterowanie masą nie działa. Pomyśl co pojawia się na przewodzie sygnałowym skoro probówka się zapala a jeden koniec masz podpięty do masy.
  • #12 18568087
    kaczka1980
    Poziom 10  
    Ok czyli sterowanie plusem, a czy wobec tego rozciac te sygnałowe czy wpiąć? Nie chce czegoś popalić.
  • #13 18568105
    piotrekwoj1
    Poziom 42  
    Nic nie powinno się stać. Dla pewności podepnij jeden koniec probówki do plusa a drugim dotknij do przewodu sygnałowego. Będzie pewne czy sterowanie plusem działa.
  • #14 18568119
    kaczka1980
    Poziom 10  
    Ok dziękuję za wskazówki jutro sprawdzę dam znać
  • REKLAMA
  • #15 18568996
    kaczka1980
    Poziom 10  
    Dziś zrobiłem próbę podając odpowiednio +12V raz na biało/czerwony a raz na żółto/czerwony bez reakcji? spróbowałem również na rozciętych podając czy z jednej czy z drugiej strony na krótko impuls +12V bez reakcji. Zastanawiam się czy u mnie w LOGO nie ma takiego schematu jak w HRV kolory się zgadzają we wtyczce z tym że moja centralka nie ma tyle pinów
    HONDA LOGO - Sterownik centralnego zamka na pilota
    HONDA LOGO - Sterownik centralnego zamka na pilota biała z czerwoną wtyczką, co dziwne na odpiętej zamek z kluczyka działa?
    HONDA LOGO - Sterownik centralnego zamka na pilota

    Zrobiłem również próbę dziś na odpiętych przewodach niebiesko/białym jak i niebiesko/czerwonym i podawałem masę zgodnie ze schematem też bez reakcji.
  • #16 18588322
    kaczka1980
    Poziom 10  
    Temat do zamknięcia okazało się że oryginalny siłownik w drzwiach nie działa, założyłem uniwersalny centralny na pilota działa.

Podsumowanie tematu

Użytkownik posiadający Hondę Logo z 2000 roku chciał zainstalować centralny zamek na pilota, ponieważ samochód miał wcześniej taką funkcję. W trakcie dyskusji pojawiły się pytania dotyczące podłączenia centralki do istniejących przewodów w drzwiach. Użytkownicy sugerowali, aby szukać wiązki przewodów od drzwi, a także testować sygnały na przewodach żółto/czerwonym i biało/czerwonym. Po kilku próbach podłączenia centralki, użytkownik odkrył, że oryginalny siłownik w drzwiach nie działa, co skłoniło go do zainstalowania uniwersalnego centralnego zamka na pilota, który działa poprawnie.
Podsumowanie wygenerowane przez model językowy.
REKLAMA